Suppr超能文献

利用已有的和新型PARP抑制剂靶向PARP-1及结直肠癌化疗中的DNA损伤反应缺陷

Targeting PARP-1 and DNA Damage Response Defects in Colorectal Cancer Chemotherapy with Established and Novel PARP Inhibitors.

作者信息

Demuth Philipp, Thibol Lea, Lemsch Anna, Potlitz Felix, Schulig Lukas, Grathwol Christoph, Manolikakes Georg, Schade Dennis, Roukos Vassilis, Link Andreas, Fahrer Jörg

机构信息

Department of Chemistry, Division of Food Chemistry and Toxicology, RPTU Kaiserslautern-Landau, 67663 Kaiserslautern, Germany.

Department of Pharmaceutical and Medicinal Chemistry, Institute of Pharmacy, University of Greifswald, 17489 Greifswald, Germany.

出版信息

Cancers (Basel). 2024 Oct 10;16(20):3441. doi: 10.3390/cancers16203441.

Abstract

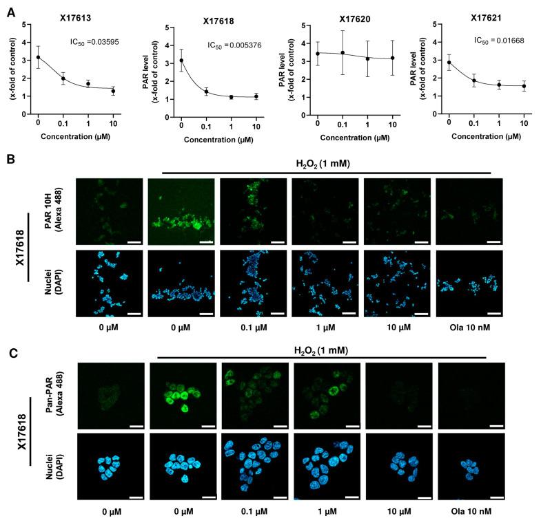
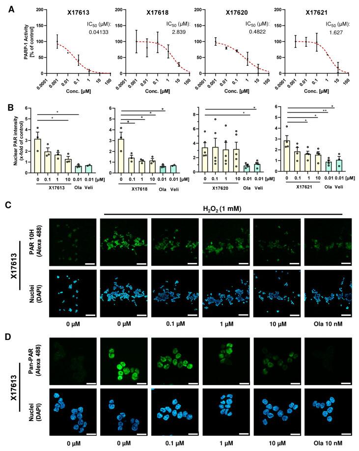
The DNA repair protein PARP-1 emerged as a valuable target in the treatment of tumor entities with deficiencies of , such as breast cancer. More recently, the application of PARP inhibitors (PARPi) such as olaparib has been expanded to other cancer entities including colorectal cancer (CRC). We previously demonstrated that PARP-1 is overexpressed in human CRC and promotes CRC progression in a mouse model. However, acquired resistance to PARPi and cytotoxicity-mediated adverse effects limit their clinical applicability. Here, we detailed the role of PARP-1 as a therapeutic target in CRC and studied the efficacy of novel PARPi compounds in wildtype (WT) and DNA repair-deficient CRC cell lines together with the chemotherapeutics irinotecan (IT), 5-fluorouracil (5-FU), and oxaliplatin (OXA). Based on the ComPlat molecule archive, we identified novel PARPi candidates by molecular docking experiments in silico, which were then confirmed by in vitro PARP activity measurements. Two promising candidates (X17613 and X17618) also showed potent PARP-1 inhibition in a CRC cell-based assay. In contrast to olaparib, the PARPi candidates caused no PARP-1 trapping and, consistently, were not or only weakly cytotoxic in WT CRC cells and their BRCA2- or ATR-deficient counterparts. Importantly, both PARPi candidates did not affect the viability of nonmalignant human colonic epithelial cells. While both olaparib and veliparib increased the sensitivity of WT CRC cells towards IT, no synergism was observed for X17613 and X17618. Finally, we provided evidence that all PARPi (olaparib > veliparib > X17613 > X17618) synergize with chemotherapeutic drugs (IT > OXA) in a BRCA2-dependent manner in CRC cells, whereas ATR deficiency had only a minor impact. Collectively, our study identified novel lead structures with potent PARP-1 inhibitory activity in CRC cells but low cytotoxicity due to the lack of PARP-1 trapping, which synergized with IT in homologous recombination deficiency.

摘要

DNA修复蛋白PARP-1已成为治疗存在特定缺陷的肿瘤实体(如乳腺癌)的一个有价值的靶点。最近,奥拉帕尼等PARP抑制剂(PARPi)的应用已扩展到包括结直肠癌(CRC)在内的其他癌症实体。我们之前证明PARP-1在人类CRC中过表达,并在小鼠模型中促进CRC进展。然而,对PARPi的获得性耐药和细胞毒性介导的不良反应限制了它们的临床应用。在此,我们详细阐述了PARP-1作为CRC治疗靶点的作用,并研究了新型PARPi化合物在野生型(WT)和DNA修复缺陷的CRC细胞系中与化疗药物伊立替康(IT)、5-氟尿嘧啶(5-FU)和奥沙利铂(OXA)联合使用时的疗效。基于ComPlat分子档案,我们通过计算机模拟分子对接实验鉴定了新型PARPi候选物,随后通过体外PARP活性测量进行了确认。两种有前景的候选物(X17613和X17618)在基于CRC细胞的试验中也显示出对PARP-1的有效抑制作用。与奥拉帕尼不同,PARPi候选物不会导致PARP-1捕获,并且在WT CRC细胞及其BRCA2或ATR缺陷的对应细胞中一致地没有或仅有微弱的细胞毒性。重要的是,两种PARPi候选物均不影响非恶性人结肠上皮细胞的活力。虽然奥拉帕尼和维利帕尼均增加了WT CRC细胞对IT的敏感性,但未观察到X17613和X17618有协同作用。最后,我们提供证据表明,所有PARPi(奥拉帕尼>维利帕尼>X17613>X17618)在CRC细胞中以BRCA2依赖的方式与化疗药物(IT>OXA)协同作用,而ATR缺陷的影响较小。总体而言,我们的研究鉴定出了在CRC细胞中具有有效PARP-1抑制活性但因缺乏PARP-1捕获而细胞毒性低的新型先导结构,其在同源重组缺陷中与IT协同作用。

https://cdn.ncbi.nlm.nih.gov/pmc/blobs/7131/11506018/de723abc4f43/cancers-16-03441-g0A1.jpg

文献AI研究员

20分钟写一篇综述,助力文献阅读效率提升50倍。

立即体验

用中文搜PubMed

大模型驱动的PubMed中文搜索引擎

马上搜索

文档翻译

学术文献翻译模型,支持多种主流文档格式。

立即体验