Suppr超能文献

中介素在对比剂诱导的急性肾损伤中的保护作用:通过 cAMP/Rac1 通路增强管周毛细血管内皮细胞黏附和完整性。

The Protective Role of Intermedin in Contrast-Induced Acute Kidney Injury: Enhancing Peritubular Capillary Endothelial Cell Adhesion and Integrity Through the cAMP/Rac1 Pathway.

机构信息

The Second Clinical Medical College, Shanxi Medical University, Taiyuan 030000, China.

Centre for Transplant and Renal Research, Westmead Institute for Medical Research, The University of Sydney, Sydney 201101, Australia.

出版信息

Int J Mol Sci. 2024 Oct 16;25(20):11110. doi: 10.3390/ijms252011110.

Abstract

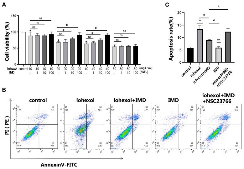
Contrast-induced acute kidney injury (CIAKI) is a common complication with limited treatments. Intermedin (IMD), a peptide belonging to the calcitonin gene-related peptide family, promotes vasodilation and endothelial stability, but its role in mitigating CIAKI remains unexplored. This study investigates the protective effects of IMD in CIAKI, focusing on its mechanisms, particularly the cAMP/Rac1 signaling pathway. Human umbilical vein endothelial cells (HUVECs) were treated with iohexol to simulate kidney injury in vitro. The protective effects of IMD were assessed using CCK8 assay, flow cytometry, ELISA, and Western blotting. A CIAKI rat model was utilized to evaluate renal peritubular capillary endothelial cell injury and renal function through histopathology, immunohistochemistry, immunofluorescence, Western blotting, and transmission electron microscopy. In vitro, IMD significantly enhanced HUVEC viability and mitigated iohexol-induced toxicity by preserving intercellular adhesion junctions and activating the cAMP/Rac1 pathway, with Rac1 inhibition attenuating these protective effects. In vivo, CIAKI caused severe damage to peritubular capillary endothelial cell junctions, impairing renal function. IMD treatment markedly improved renal function, an effect negated by Rac1 inhibition. IMD protects against renal injury in CIAKI by activating the cAMP/Rac1 pathway, preserving peritubular capillary endothelial integrity and alleviating acute renal injury from contrast media. These findings suggest that IMD has therapeutic potential in CIAKI and highlight the cAMP/Rac1 pathway as a promising target for preventing contrast-induced acute kidney injury in at-risk patients, ultimately improving clinical outcomes.

摘要

对比剂诱导的急性肾损伤(CIAKI)是一种常见的并发症,目前治疗方法有限。中介素(IMD)是一种属于降钙素基因相关肽家族的肽,可促进血管舒张和内皮稳定性,但它在减轻 CIAKI 中的作用仍未得到探索。本研究探讨了 IMD 在 CIAKI 中的保护作用,重点研究其机制,特别是 cAMP/Rac1 信号通路。用人脐静脉内皮细胞(HUVEC)用碘海醇处理模拟体外肾损伤。通过 CCK8 测定、流式细胞术、ELISA 和 Western blot 评估 IMD 的保护作用。利用 CIAKI 大鼠模型,通过组织病理学、免疫组化、免疫荧光、Western blot 和透射电镜评估肾小管周毛细血管内皮细胞损伤和肾功能。在体外,IMD 显著增强了 HUVEC 的活力,并通过保持细胞间黏附连接和激活 cAMP/Rac1 通路减轻了碘海醇诱导的毒性,Rac1 抑制减弱了这些保护作用。在体内,CIAKI 导致肾小管周毛细血管内皮细胞连接严重损伤,损害肾功能。IMD 治疗显著改善了肾功能,但 Rac1 抑制否定了这一作用。IMD 通过激活 cAMP/Rac1 通路保护 CIAKI 肾损伤,维持肾小管周毛细血管内皮完整性,减轻对比剂引起的急性肾损伤。这些发现表明 IMD 在 CIAKI 中具有治疗潜力,并强调 cAMP/Rac1 通路作为预防高危患者对比剂诱导急性肾损伤的有前途的靶点,最终改善临床结果。

https://cdn.ncbi.nlm.nih.gov/pmc/blobs/2276/11508126/143880a707a8/ijms-25-11110-g001.jpg

文献AI研究员

20分钟写一篇综述,助力文献阅读效率提升50倍。

立即体验

用中文搜PubMed

大模型驱动的PubMed中文搜索引擎

马上搜索

文档翻译

学术文献翻译模型,支持多种主流文档格式。

立即体验