Suppr超能文献

CRABP1 通过 Wnt/β-catenin 通路增强湖羊真皮乳头细胞的增殖。

CRABP1 Enhances the Proliferation of the Dermal Papilla Cells of Hu Sheep through the Wnt/β-catenin Pathway.

机构信息

College of Animal Science and Technology, Yangzhou University, Yangzhou 225009, China.

Joint International Research Laboratory of Agriculture and Agri-Product Safety, Ministry of Education of China, Yangzhou University, Yangzhou 225009, China.

出版信息

Genes (Basel). 2024 Sep 30;15(10):1291. doi: 10.3390/genes15101291.

Abstract

BACKGROUND

The homologous proteins identified as cellular retinoic acid-binding proteins I and II ( and ) belong to a subset of intracellular proteins characterized by their robust affinity for retinoic acid, which plays an indispensable role in the development of hair follicle, including differentiation, proliferation, and apoptosis in keratinocytes. Previous research on Hu sheep hair follicles revealed the specific expression in dermal papilla cells (DPCs), suggesting that has a potential role in regulating the DPC population. Therefore, the main purpose of this study is to expose the performance of the genes in the development and proliferation of DPCs.

METHODS

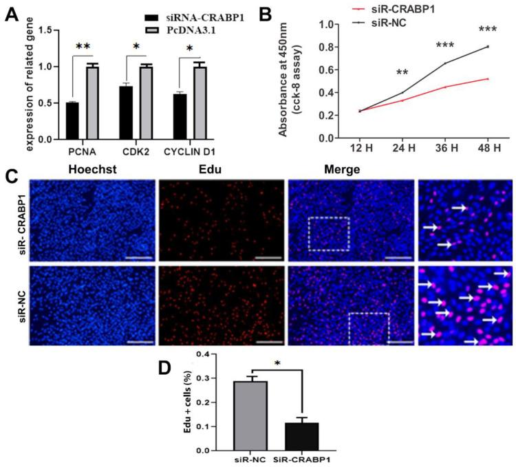
Initially, overexpression and inhibition of CRABP1 in the DPCs were conducted through overexpression vector and siRNA. CCK-8, EDU, and RT-PCR cell cycle assays and immunostaining were performed to evaluate the proliferation and cell cycle of dermal papilla cells (DPCs). Although, the influence of CRABP1 upon β-catenin in dermal papilla cells (DPCs) was found using immunofluorescence labeling. Finally, RT-PCR was conducted to assess the impact of CRABP1 on the expression levels of CTNNB1, TCF4, and LEF1 in DPCs involved in the Wnt/β-catenin signaling pathway.

RESULTS

The results showed that CRABP1 overexpression promotes the growth rates of DPCs and significantly enhances the proportion of S-phase cells compared with the control group ( < 0.05). The results were the opposite when was a knockdown. In contrast, there was a significant decline in the mRNA expression levels of , ( < 0.05), and ( < 0.01) by knockdown.

CONCLUSIONS

This study found that influences the expression of important genes within the Wnt/β-catenin signaling pathway and promotes DPC proliferation. This investigation provides a theoretical framework to explain the mechanisms that control hair follicle morphogenesis and development.

摘要

背景

鉴定的细胞视黄醇结合蛋白 I 和 II(和)同源蛋白属于一组细胞内蛋白的子集,其特征是对视黄酸具有强大的亲和力,视黄酸在毛囊的发育中起着不可或缺的作用,包括角质形成细胞的分化、增殖和凋亡。先前对湖羊毛囊的研究表明,在真皮乳头细胞(DPC)中特异性表达,表明在调节 DPC 群体方面具有潜在作用。因此,本研究的主要目的是揭示基因在 DPC 发育和增殖中的表现。

方法

首先通过过表达载体和 siRNA 对 DPC 中的 CRABP1 进行过表达和抑制。通过 CCK-8、EDU 和 RT-PCR 细胞周期检测和免疫染色评估真皮乳头细胞(DPC)的增殖和细胞周期。尽管,通过免疫荧光标记发现 CRABP1 对真皮乳头细胞(DPC)中的β-连环蛋白的影响。最后,通过 RT-PCR 评估 CRABP1 对 Wnt/β-连环蛋白信号通路中 DPC 中 CTNNB1、TCF4 和 LEF1 表达水平的影响。

结果

结果表明,CRABP1 过表达促进 DPC 的生长速度,与对照组相比,S 期细胞的比例显著增加(<0.05)。当 被敲低时结果则相反。相反,当 被敲低时,mRNA 表达水平显著下降(<0.05),和(<0.01)。

结论

本研究发现影响 Wnt/β-连环蛋白信号通路中重要基因的表达,并促进 DPC 增殖。这项研究为解释控制毛囊形态发生和发育的机制提供了理论框架。

https://cdn.ncbi.nlm.nih.gov/pmc/blobs/aa03/11507202/1c5550a2a53c/genes-15-01291-g001.jpg

文献AI研究员

20分钟写一篇综述,助力文献阅读效率提升50倍。

立即体验

用中文搜PubMed

大模型驱动的PubMed中文搜索引擎

马上搜索

文档翻译

学术文献翻译模型,支持多种主流文档格式。

立即体验