Suppr超能文献

整合转录组和蛋白质组以推测TpiA和Pyk是调节……生长的关键酶。

Integrating the Transcriptome and Proteome to Postulate That TpiA and Pyk Are Key Enzymes Regulating the Growth of .

作者信息

Yang Fei, Yang Mengmeng, Liu Fan, Qi Yanrong, Guo Yanan, He Shenghu

机构信息

Institute of Animal Sciences, Ningxia Academy of Agricultural and Forestry Sciences, Yinchuan 750002, China.

College of Animal Science and Technology, Ningxia University, Yinchuan 750021, China.

出版信息

Microorganisms. 2024 Oct 3;12(10):2012. doi: 10.3390/microorganisms12102012.

Abstract

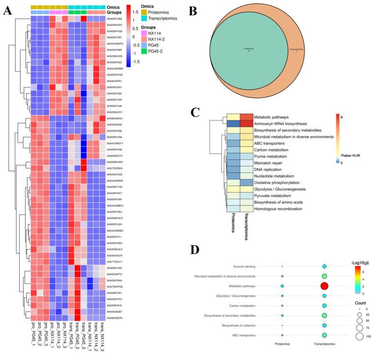
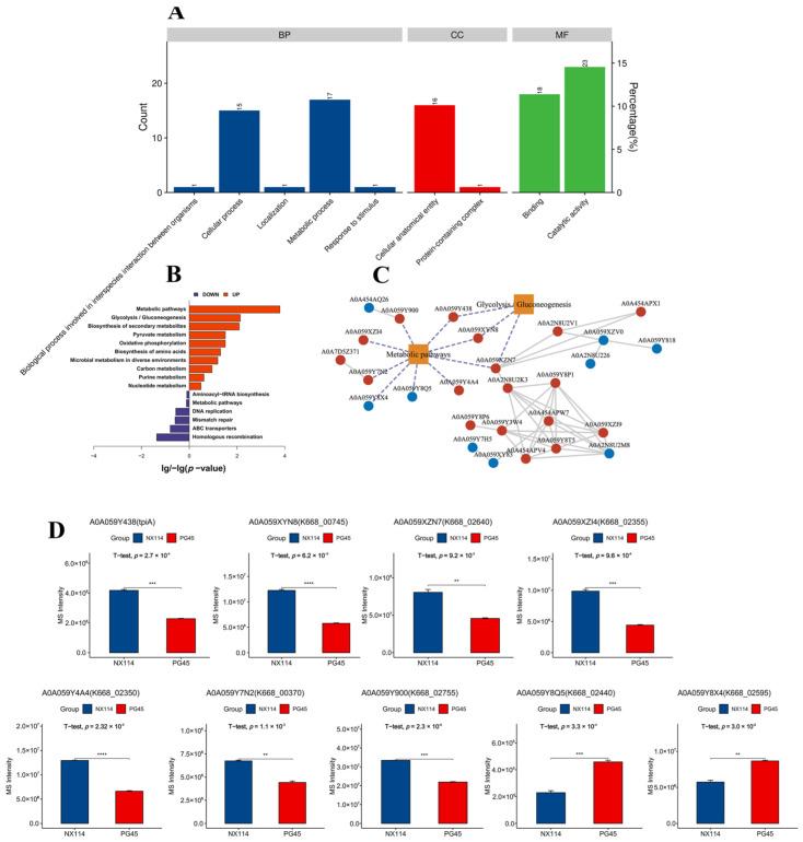
is a global problem for the cattle industry due to its high infection rates and associated morbidity, although its pathophysiology is poorly understood. In this study, the transcriptome and proteome were analyzed to further investigate the biology of clinical isolates of . A differential analysis of , a clinical isolate (NX114), and an international type strain (PG45) at the logarithmic stage of growth, was carried out using prokaryotic transcriptome and 4D-label-free quantitative non-labeled proteomics. Transcriptomics and proteomics identified 193 DEGs and 158 DEPs, respectively, with significant differences in 49 proteins/34 transcriptomic CDS post-translational protein sequences (15 jointly up-regulated and 21 jointly down-regulated). GO comments indicate membrane, cytoplasmic and ribosome proteins were important components of the total proteins of NX114 clinical isolate. KEGG enrichment revealed that NX114 is mainly associated with energy metabolism, the biosynthesis of secondary metabolites, and the ABC transporters system. In addition, we annotated a novel adhesion protein that may be closely related to infection. Triosephosphate isomerase (TpiA) and Pyruvate kinase (Pyk) genes may be the key enzymes that regulate the growth and maintenance of and are involved in the pathogenic process as virulence factors. The results of the study revealed the biology of different isolates of and may provide research ideas for the pathogenic mechanism of .

摘要

由于其高感染率和相关发病率,它是养牛业面临的一个全球性问题,尽管其病理生理学尚不清楚。在本研究中,对转录组和蛋白质组进行了分析,以进一步研究[具体名称未给出]临床分离株的生物学特性。使用原核转录组和4D无标记定量非标记蛋白质组学,对临床分离株(NX114)和国际标准菌株(PG45)在对数生长期进行了差异分析。转录组学和蛋白质组学分别鉴定出193个差异表达基因(DEGs)和158个差异表达蛋白(DEPs),在49种蛋白质/34个转录组编码序列(CDS)的翻译后蛋白质序列上存在显著差异(15个共同上调,21个共同下调)。基因本体(GO)注释表明,膜蛋白、细胞质蛋白和核糖体蛋白是NX114临床分离株总蛋白的重要组成部分。京都基因与基因组百科全书(KEGG)富集分析表明,NX114主要与能量代谢、次生代谢物生物合成以及ABC转运蛋白系统有关。此外,我们注释了一种可能与[具体感染未给出]感染密切相关的新型粘附蛋白。磷酸丙糖异构酶(TpiA)和丙酮酸激酶(Pyk)基因可能是调节[具体名称未给出]生长和维持的关键酶,并作为毒力因子参与致病过程。该研究结果揭示了[具体名称未给出]不同分离株的生物学特性,可能为[具体名称未给出]的致病机制提供研究思路。

https://cdn.ncbi.nlm.nih.gov/pmc/blobs/6157/11509987/7fe7e61e7787/microorganisms-12-02012-g001.jpg

文献AI研究员

20分钟写一篇综述,助力文献阅读效率提升50倍。

立即体验

用中文搜PubMed

大模型驱动的PubMed中文搜索引擎

马上搜索

文档翻译

学术文献翻译模型,支持多种主流文档格式。

立即体验