Suppr超能文献

单纯疱疹病毒 2 型通过病毒 UL24 N 端结构域介导的抑制 IRF-3 磷酸化来阻断 IFN-β 的产生。

Herpes Simplex Virus Type 2 Blocks IFN-β Production through the Viral UL24 N-Terminal Domain-Mediated Inhibition of IRF-3 Phosphorylation.

机构信息

State Key Laboratory of Virology, Wuhan Institute of Virology, Center for Biosafety Mega-Science, Chinese Academy of Sciences, Wuhan 430071, China.

Savaid Medical School, University of Chinese Academy of Sciences, Beijing 100049, China.

出版信息

Viruses. 2024 Oct 11;16(10):1601. doi: 10.3390/v16101601.

Abstract

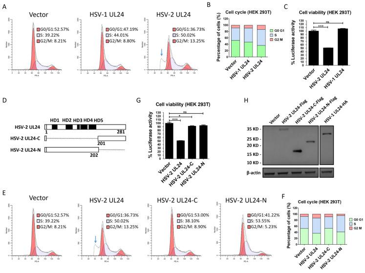
Herpes simplex virus type 2 (HSV-2) is a sexually transmitted virus, the cause of genital herpes, and its infection can increase the risk of HIV-1 infection. After initial infection, HSV-2 can establish lifelong latency within the nervous system, which is likely associated with the virus-mediated immune evasion. In this study, we found that HSV-2 UL24 significantly inhibited the activation of the IFN-β promoter and the production of IFN-β at both mRNA and protein levels. Of importance, the inhibitory effect of HSV-2 on IFN-β production was significantly impaired in the context of HSV-2 infection when UL24 was knocked down. Additional studies revealed that, although the full-length HSV-2 UL24 affected cell cycle and viability to some extent, its N-terminal 1-202AA domain showed no obvious cytotoxicity while its C-terminal 201-281 AA domain had a minimal impact on cell viability. Further studies showed that the N-terminal 1-202 AA domain of HSV-2 UL24 (HSV-2 UL24-N) was the main functional region responsible for the inhibition of IFN-β production mediated by HSV-2 UL24. This domain significantly suppressed the activity of RIG-IN, MAVS, TBK-1, IKK-ε, or the IRF-3/5D-activated IFN-β promoter. Mechanistically, HSV-2 UL24-N suppressed IRF-3 phosphorylation, resulting in the inhibition of IFN-β production. The findings of this study highlight the significance of HSV-2 UL24 in inhibiting IFN-β production, revealing two potential roles of UL24 during HSV-2 infection: facilitating immune evasion and inducing cell cycle arrest.

摘要

单纯疱疹病毒 2 型(HSV-2)是一种性传播病毒,可引起生殖器疱疹,其感染会增加感染人类免疫缺陷病毒 1 型(HIV-1)的风险。初次感染后,HSV-2 可在神经系统内建立终身潜伏感染,这可能与病毒介导的免疫逃逸有关。在本研究中,我们发现 HSV-2 UL24 可显著抑制 IFN-β 启动子的激活及其在 mRNA 和蛋白水平的表达。重要的是,当 UL24 被敲低时,HSV-2 对 IFN-β 产生的抑制作用在 HSV-2 感染的情况下显著受损。进一步的研究表明,尽管全长 HSV-2 UL24 在一定程度上影响细胞周期和活力,但它的 N 端 1-202AA 结构域没有明显的细胞毒性,而其 C 端 201-281AA 结构域对细胞活力几乎没有影响。进一步的研究表明,HSV-2 UL24 的 N 端 1-202AA 结构域(HSV-2 UL24-N)是负责抑制 HSV-2 UL24 介导的 IFN-β 产生的主要功能区域。该结构域显著抑制了 RIG-IN、MAVS、TBK-1、IKK-ε 或 IRF-3/5D 激活的 IFN-β 启动子的活性。在机制上,HSV-2 UL24-N 抑制了 IFN-β 的磷酸化,从而抑制了 IFN-β 的产生。本研究的结果强调了 HSV-2 UL24 在抑制 IFN-β 产生中的重要性,揭示了 UL24 在 HSV-2 感染过程中的两个潜在作用:促进免疫逃逸和诱导细胞周期停滞。

https://cdn.ncbi.nlm.nih.gov/pmc/blobs/169e/11512255/57d2eaaa0aed/viruses-16-01601-g001.jpg

文献AI研究员

20分钟写一篇综述,助力文献阅读效率提升50倍。

立即体验

用中文搜PubMed

大模型驱动的PubMed中文搜索引擎

马上搜索

文档翻译

学术文献翻译模型,支持多种主流文档格式。

立即体验