Suppr超能文献

对 2023-2024 年西西里流感监测季节中流行的 A(H1N1)pdm09 病毒的遗传和抗原特征的深入了解:对季节性疫苗效力的潜在影响。

Insights into Genetic and Antigenic Characteristics of Influenza A(H1N1)pdm09 Viruses Circulating in Sicily During the Surveillance Season 2023-2024: The Potential Effect on the Seasonal Vaccine Effectiveness.

机构信息

Department of Health Promotion Sciences Maternal and Infant Care, Internal Medicine and Medical Specialties "G. D'Alessandro"-Hygiene Section, University of Palermo, 90127 Palermo, Italy.

Regional Reference Laboratory for Molecular Surveillance of Influenza, Clinical Epidemiology Unit, University Hospital "Paolo Giaccone", 90127 Palermo, Italy.

出版信息

Viruses. 2024 Oct 21;16(10):1644. doi: 10.3390/v16101644.

Abstract

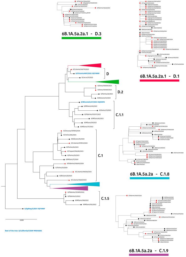
After disruption in the influenza circulation due to the emergence of SARS-CoV-2, the intensity of seasonal outbreaks has returned to the pre-pandemic levels. This study aimed to evaluate the evolution and variability of whole-genome sequences of A(H1N1)pdm09, the predominant influenza virus in Sicily (Italy) during the season 2023-2024. The potential vaccine efficacy was calculated using the model based on amino acid changes in the dominant epitope of hemagglutinin. The HA gene sequences showed several amino acid substitutions, some of which were within the major antigenic sites. The phylogenetic analysis showed that Sicilian strains grouped into two main genetic clades (6B.1A.5a.2a.1 and 6B.1A.5a.2a) and several subclades. Notably, about 40% of sequences partially drifted from the WHO-recommended vaccine strain A/Victoria/4897/2022 for the Northern Hemisphere. These sequences mostly belonged to the subclades C.1.8 and C.1.9 and harboured the amino acid mutations responsible for the modest predicted vaccine efficacy (E = 38.12% of 53%, = 0) against these viruses. Amino acid substitutions in other gene segments were also found. Since influenza viruses are constantly evolving, genomic surveillance is crucial in monitoring their molecular evolution and the occurrence of genetic and antigenic changes, and, thus, their potential impact on vaccine efficacy.

摘要

由于 SARS-CoV-2 的出现导致流感传播中断,季节性疫情的强度已恢复到大流行前的水平。本研究旨在评估 2023-2024 季节期间,在意大利西西里岛占主导地位的流感病毒 A(H1N1)pdm09 的全基因组序列的演变和变异性。使用基于血凝素主要表位氨基酸变化的模型计算潜在的疫苗效力。HA 基因序列显示了几个氨基酸取代,其中一些位于主要抗原位点内。系统发育分析表明,西西里岛毒株分为两个主要遗传分支(6B.1A.5a.2a.1 和 6B.1A.5a.2a)和几个亚分支。值得注意的是,约 40%的序列部分偏离了世界卫生组织推荐的北半球疫苗株 A/Victoria/4897/2022。这些序列主要属于亚分支 C.1.8 和 C.1.9,并且携带导致预测疫苗效力适度降低(针对这些病毒的 E = 53%的 38.12%, = 0)的氨基酸突变。还发现了其他基因片段中的氨基酸取代。由于流感病毒不断进化,因此基因组监测对于监测其分子进化以及遗传和抗原性变化的发生至关重要,从而监测其对疫苗效力的潜在影响。

https://cdn.ncbi.nlm.nih.gov/pmc/blobs/5c2a/11512306/3276b5a17e87/viruses-16-01644-g001.jpg

文献AI研究员

20分钟写一篇综述,助力文献阅读效率提升50倍。

立即体验

用中文搜PubMed

大模型驱动的PubMed中文搜索引擎

马上搜索

文档翻译

学术文献翻译模型,支持多种主流文档格式。

立即体验