Suppr超能文献

-在非人灵长类动物和人类中,特定的HLA-E限制性T细胞在感染期间而非卡介苗接种后被诱导产生。

-Specific HLA-E-Restricted T Cells Are Induced during Infection but Not after BCG Administration in Non-Human Primates and Humans.

作者信息

Voogd Linda, van Wolfswinkel Marjolein, Satti Iman, White Andrew D, Dijkman Karin, Gela Anele, van Meijgaarden Krista E, Franken Kees L M C, Marshall Julia L, Ottenhoff Tom H M, Scriba Thomas J, McShane Helen, Sharpe Sally A, Verreck Frank A W, Joosten Simone A

机构信息

Leiden University Center for Infectious Diseases, Leiden University Medical Center, 2333 ZA Leiden, The Netherlands.

The Jenner Institute, University of Oxford, Oxford OX3 7DQ, UK.

出版信息

Vaccines (Basel). 2024 Oct 1;12(10):1129. doi: 10.3390/vaccines12101129.

Abstract

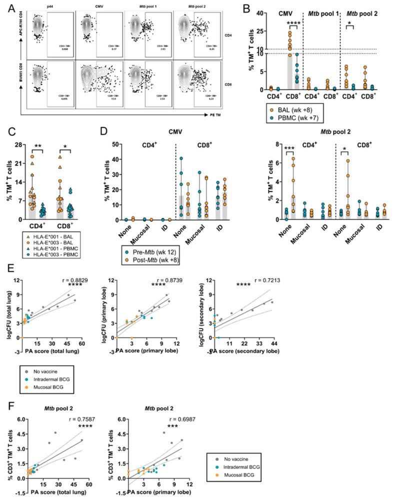
Novel vaccines targeting the world's deadliest pathogen () are urgently needed as the efficacy of the Bacillus Calmette-Guérin (BCG) vaccine in its current use is limited. HLA-E is a virtually monomorphic unconventional antigen presentation molecule, and HLA-E-restricted -specific CD8 T cells can control intracellular growth, making HLA-E a promising vaccine target for . In this study, we evaluated the frequency and phenotype of HLA-E-restricted -specific CD4/CD8 T cells in the circulation and bronchoalveolar lavage fluid of two independent non-human primate (NHP) studies and from humans receiving BCG either intradermally or mucosally. BCG vaccination followed by challenge in NHPs did not affect the frequency of circulating and local HLA-E- CD4 and CD8 T cells, and we saw the same in humans receiving BCG. HLA-E- T cell frequencies were significantly increased after challenge in unvaccinated NHPs, which was correlated with higher TB pathology. Together, HLA-E--restricted T cells are minimally induced by BCG in humans and rhesus macaques (RMs) but can be elicited after infection in unvaccinated RMs. These results give new insights into targeting HLA-E as a potential immune mechanism against TB.

摘要

由于目前使用的卡介苗(BCG)疫苗效力有限,因此迫切需要针对全球最致命病原体(结核分枝杆菌)的新型疫苗。HLA-E是一种几乎单态的非常规抗原呈递分子,且受HLA-E限制的结核分枝杆菌特异性CD8 T细胞能够控制细胞内结核分枝杆菌的生长,这使得HLA-E成为有前景的结核疫苗靶点。在本研究中,我们评估了两项独立的非人灵长类动物(NHP)研究以及接受皮内或黏膜卡介苗接种的人类的循环系统和支气管肺泡灌洗液中受HLA-E限制的结核分枝杆菌特异性CD4/CD8 T细胞的频率和表型。在非人灵长类动物中接种卡介苗后再进行结核分枝杆菌攻击,并未影响循环系统和局部HLA-E限制性CD4和CD8 T细胞的频率,在接受卡介苗接种的人类中我们也观察到同样的情况。在未接种疫苗的非人灵长类动物中,结核分枝杆菌攻击后HLA-E限制性T细胞频率显著增加,这与更高的结核病病理学特征相关。总之,在人类和恒河猴(RM)中,卡介苗对受HLA-E限制的T细胞诱导作用极小,但在未接种疫苗的恒河猴感染结核分枝杆菌后可引发此类细胞。这些结果为将HLA-E作为抗结核潜在免疫机制的靶点提供了新见解。

https://cdn.ncbi.nlm.nih.gov/pmc/blobs/0d88/11511431/1aefa52233e6/vaccines-12-01129-g001.jpg

文献AI研究员

20分钟写一篇综述,助力文献阅读效率提升50倍。

立即体验

用中文搜PubMed

大模型驱动的PubMed中文搜索引擎

马上搜索

文档翻译

学术文献翻译模型,支持多种主流文档格式。

立即体验