Suppr超能文献

MECOM 与子宫内膜癌中的 PRDM 基因家族:发病机制和治疗潜力的生物信息学和实验研究。

MECOM and the PRDM gene family in uterine endometrial cancer: bioinformatics and experimental insights into pathogenesis and therapeutic potentials.

机构信息

Department of Obstetrics and Gynecology, Xinqiao Hospital, Army Medical University, Chongqing, 400037, China.

Department of Obstetrics and Gynecology, Chongqing Emergency Medical Center, Chongging University Central Hospital, Chongqing, 400000, China.

出版信息

Mol Med. 2024 Oct 28;30(1):190. doi: 10.1186/s10020-024-00946-0.

Abstract

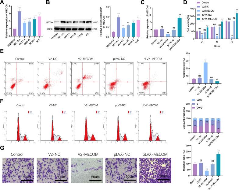
To elucidate the expression profiles, methylation states, and clinicopathological significance of the PRDM gene family, focusing on the MECOM gene's role in uterine endometrial cancer (UCEC) and its molecular interactions with the TGF-beta signaling pathway. Our methodology combined detailed bioinformatics analyses using UALCAN and GEPIA with in vitro assessments in HEC-1-A cells. Techniques included CRISPR-Cas9 for gene editing and various cellular assays (CCK-8, flow cytometry, Transwell) to evaluate the effects of MECOM on cell proliferation, migration, and apoptosis, alongside Western blot analysis for protein regulation in the TGF-beta pathway. MECOM was upregulated in UCEC tissues, influencing tumor cell behavior significantly. Knockout studies demonstrated reduced proliferation and migration and increased apoptosis, while overexpression showed reverse effects. Mechanistically, MECOM modulated critical proteins within the TGF-beta pathway, impacting cell cycle dynamics and apoptotic processes. The PRDM gene family, particularly MECOM, plays a crucial role in the pathogenesis and progression of UCEC, suggesting its utility as a target for novel therapeutic interventions. Our findings offer valuable insights for future research and potential clinical application in managing uterine endometrial cancer.

摘要

为了阐明 PRDM 基因家族的表达谱、甲基化状态和临床病理意义,我们重点研究了 MECOM 基因在子宫子宫内膜癌(UCEC)中的作用及其与 TGF-β 信号通路的分子相互作用。我们的方法结合了 UALCAN 和 GEPIA 的详细生物信息学分析以及 HEC-1-A 细胞的体外评估。技术包括基因编辑的 CRISPR-Cas9 和各种细胞测定(CCK-8、流式细胞术、Transwell),以评估 MECOM 对细胞增殖、迁移和凋亡的影响,以及 Western blot 分析 TGF-β 通路中的蛋白调节。MECOM 在 UCEC 组织中上调,显著影响肿瘤细胞行为。敲除研究表明增殖和迁移减少,凋亡增加,而过表达则表现出相反的效果。从机制上讲,MECOM 调节 TGF-β 通路中的关键蛋白,影响细胞周期动态和凋亡过程。PRDM 基因家族,特别是 MECOM,在 UCEC 的发病机制和进展中起着关键作用,表明其可作为新的治疗干预靶点。我们的研究结果为未来的研究和管理子宫子宫内膜癌的潜在临床应用提供了有价值的见解。

https://cdn.ncbi.nlm.nih.gov/pmc/blobs/4e0d/11514642/ca7f6a40c2c2/10020_2024_946_Fig1a_HTML.jpg

文献AI研究员

20分钟写一篇综述,助力文献阅读效率提升50倍。

立即体验

用中文搜PubMed

大模型驱动的PubMed中文搜索引擎

马上搜索

文档翻译

学术文献翻译模型,支持多种主流文档格式。

立即体验