Suppr超能文献

EGFR 外显子 20 插入变异体 insASV 和 insSVD 的生化分析及其抑制剂敏感性。

Biochemical analysis of EGFR exon20 insertion variants insASV and insSVD and their inhibitor sensitivity.

机构信息

Department of Cancer Biology, Dana-Farber Cancer Institute, Boston, MA 02215.

Department of Biological Chemistry and Molecular Pharmacology, Harvard Medical School, Boston, MA 02115.

出版信息

Proc Natl Acad Sci U S A. 2024 Nov 5;121(45):e2417144121. doi: 10.1073/pnas.2417144121. Epub 2024 Oct 29.

Abstract

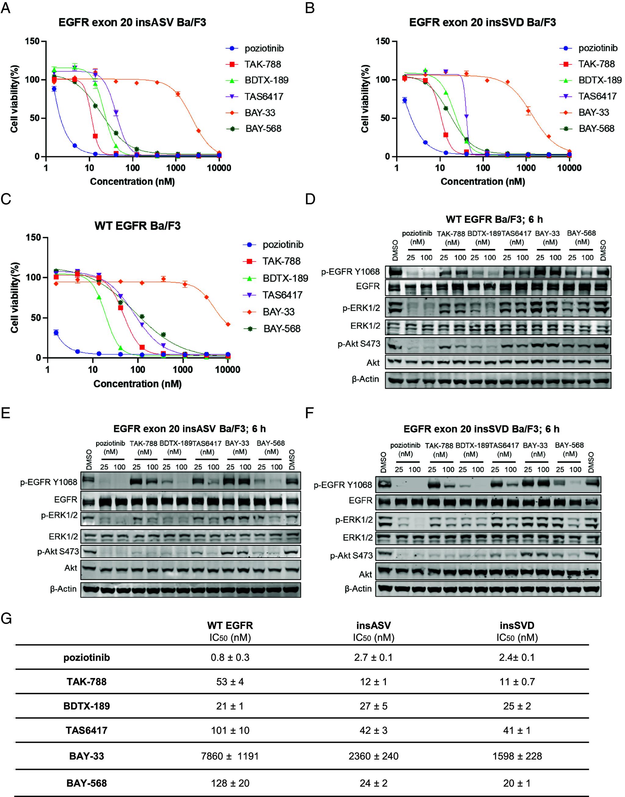
Somatic mutations in the epidermal growth factor receptor (EGFR) are a major cause of non-small cell lung cancer. Among these structurally diverse alterations, exon 20 insertions represent a unique subset that rarely respond to EGFR tyrosine kinase inhibitors (TKIs). Therefore, there is a significant need to develop inhibitors that are active against this class of activating mutations. Here, we conducted biochemical analysis of the two most frequent exon 20 insertion variants, V769_D770insASV (insASV) and D770_N771insSVD (insSVD) to better understand their drug sensitivity and resistance. From kinetic studies, we found that EGFR insASV and insSVD are similarly active, but have lower K values compared to the L858R variant, which contributes to their lack of sensitivity to 1st-3rd generation EGFR TKIs. Biochemical, structural, and cellular studies of a diverse panel of EGFR inhibitors revealed that the more recently developed compounds BAY-568, TAS6417, and TAK-788 inhibit EGFR insASV and insSVD in a mutant-selective manner, with BAY-568 being the most potent and selective versus wild-type (WT) EGFR. Cocrystal structures with WT EGFR reveal the binding modes of each of these inhibitors and of poziotinib, a potent but not mutantselective inhibitor, and together they define interactions shared by the mutant-selective agents. Collectively, our results show that these exon20 insertion variants are not inherently inhibitor resistant, rather they differ in their drug sensitivity from WT EGFR. However, they are similar to each other, indicating that a single inhibitor should be effective for several of the diverse exon 20 insertion variants.

摘要

表皮生长因子受体 (EGFR) 的体细胞突变是导致非小细胞肺癌的主要原因。在这些结构多样的改变中,外显子 20 插入代表了一个独特的亚群,它们很少对 EGFR 酪氨酸激酶抑制剂 (TKI) 产生反应。因此,开发针对这一类激活突变的抑制剂具有重要意义。在这里,我们对两种最常见的外显子 20 插入变体 V769_D770insASV (insASV) 和 D770_N771insSVD (insSVD) 进行了生化分析,以更好地了解它们的药物敏感性和耐药性。从动力学研究中,我们发现 EGFR insASV 和 insSVD 活性相似,但 K 值比 L858R 变体低,这导致它们对 1 代-3 代 EGFR TKI 不敏感。对多种 EGFR 抑制剂的生化、结构和细胞研究表明,最近开发的化合物 BAY-568、TAS6417 和 TAK-788 以突变选择性方式抑制 EGFR insASV 和 insSVD,其中 BAY-568 对野生型 (WT) EGFR 的抑制作用最强且选择性最高。与 WT EGFR 的共晶结构揭示了这些抑制剂中的每一种以及强效但非突变选择性抑制剂 poziotinib 的结合模式,它们共同定义了突变选择性试剂的共同相互作用。总之,我们的结果表明,这些外显子 20 插入变体并非固有抑制剂耐药,而是与 WT EGFR 相比,它们的药物敏感性不同。然而,它们彼此相似,表明单一抑制剂应该对几种不同的外显子 20 插入变体有效。

https://cdn.ncbi.nlm.nih.gov/pmc/blobs/920d/11551396/6eb815f72f87/pnas.2417144121fig01.jpg

文献AI研究员

20分钟写一篇综述,助力文献阅读效率提升50倍。

立即体验

用中文搜PubMed

大模型驱动的PubMed中文搜索引擎

马上搜索

文档翻译

学术文献翻译模型,支持多种主流文档格式。

立即体验