Suppr超能文献

与CRISPR相关的腺苷脱氨酶Cad1将ATP转化为ITP以提供抗病毒免疫力。

The CRISPR-associated adenosine deaminase Cad1 converts ATP to ITP to provide antiviral immunity.

作者信息

Baca Christian F, Majumder Puja, Hickling James H, Ye Linzhi, Teplova Marianna, Brady Sean F, Patel Dinshaw J, Marraffini Luciano A

机构信息

Laboratory of Bacteriology, The Rockefeller University, New York, NY 10065, USA; Tri-Institutional PhD Program in Chemical Biology, Weill Cornell Medical College, Rockefeller University and Memorial Sloan Kettering Cancer Center, New York, NY 10065, USA.

Structural Biology Program, Memorial Sloan-Kettering Cancer Center, New York, NY 10065, USA.

出版信息

Cell. 2024 Dec 12;187(25):7183-7195.e24. doi: 10.1016/j.cell.2024.10.002. Epub 2024 Oct 28.

Abstract

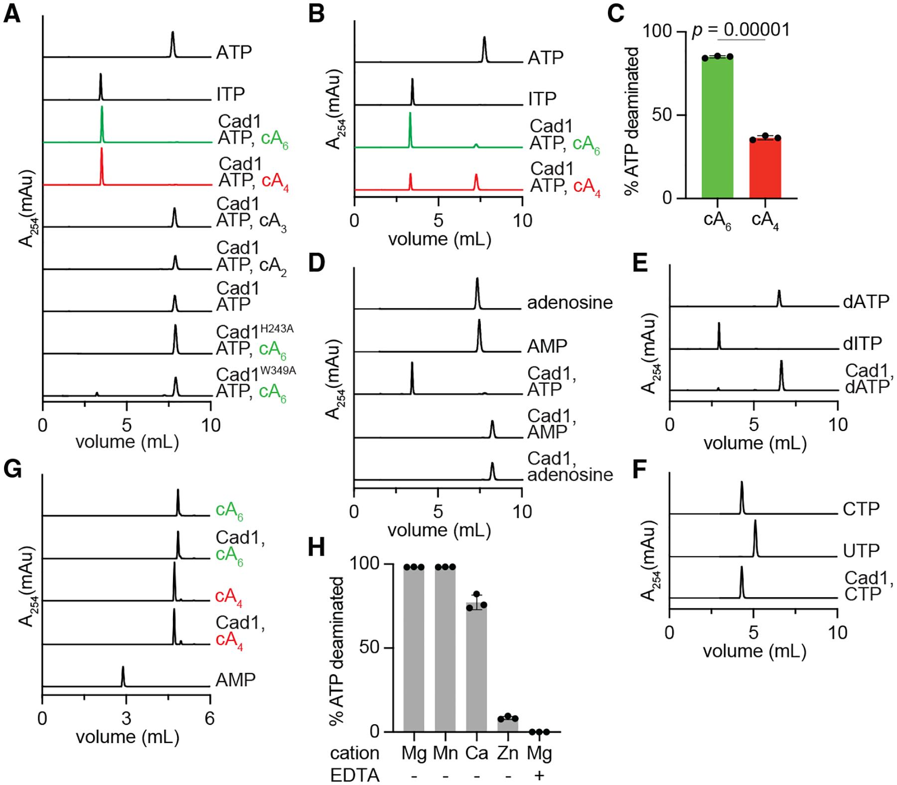
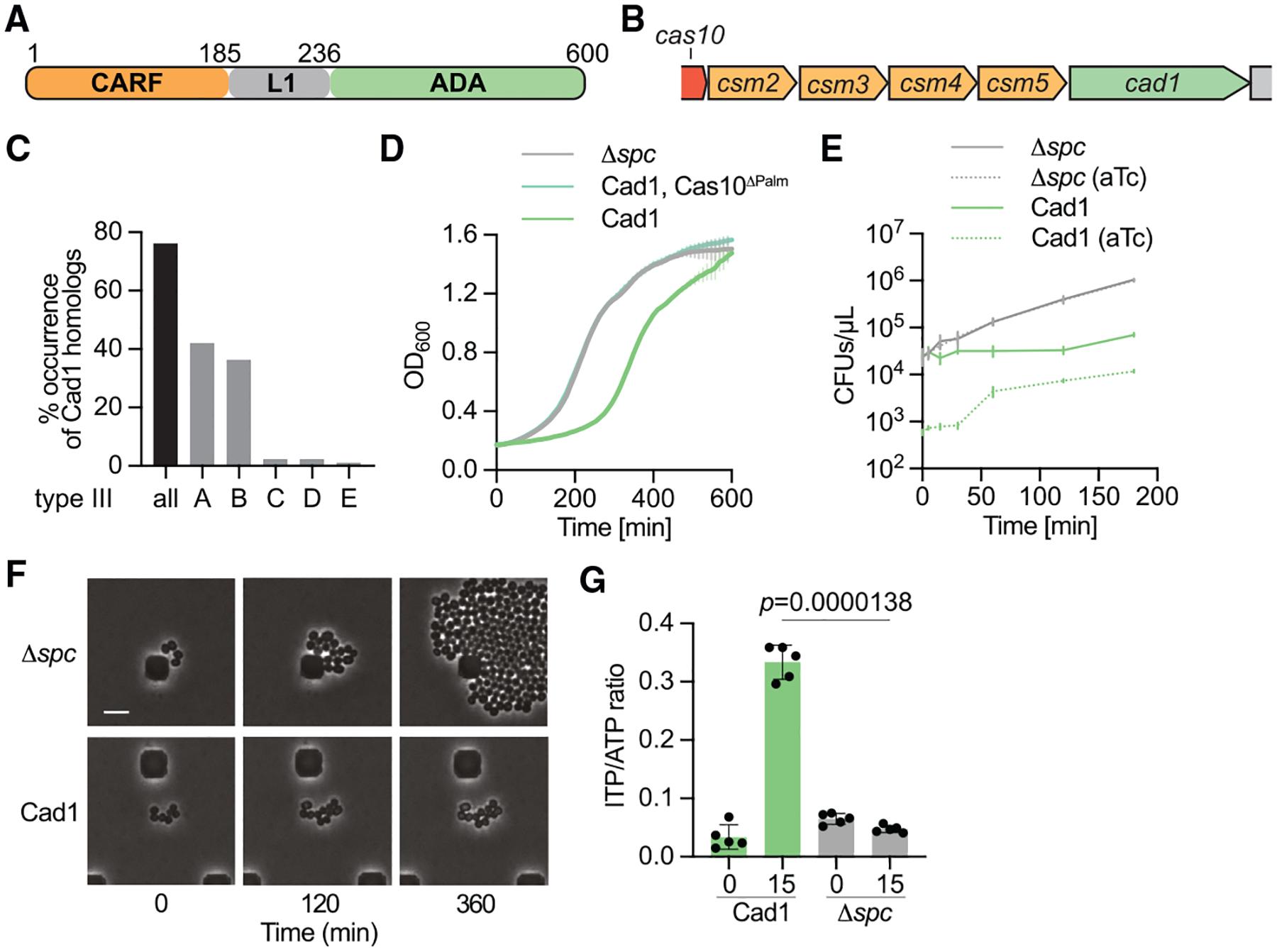
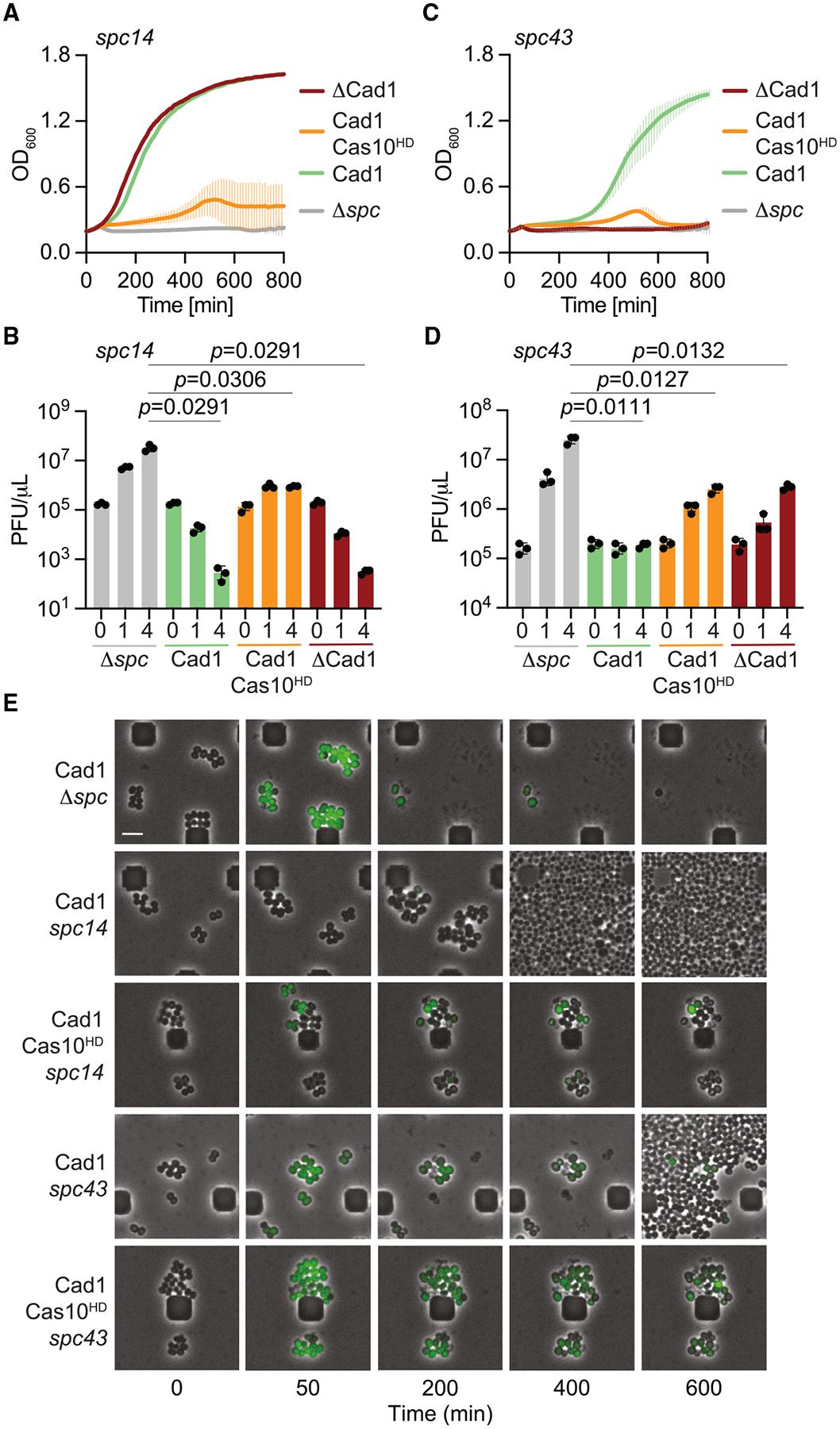
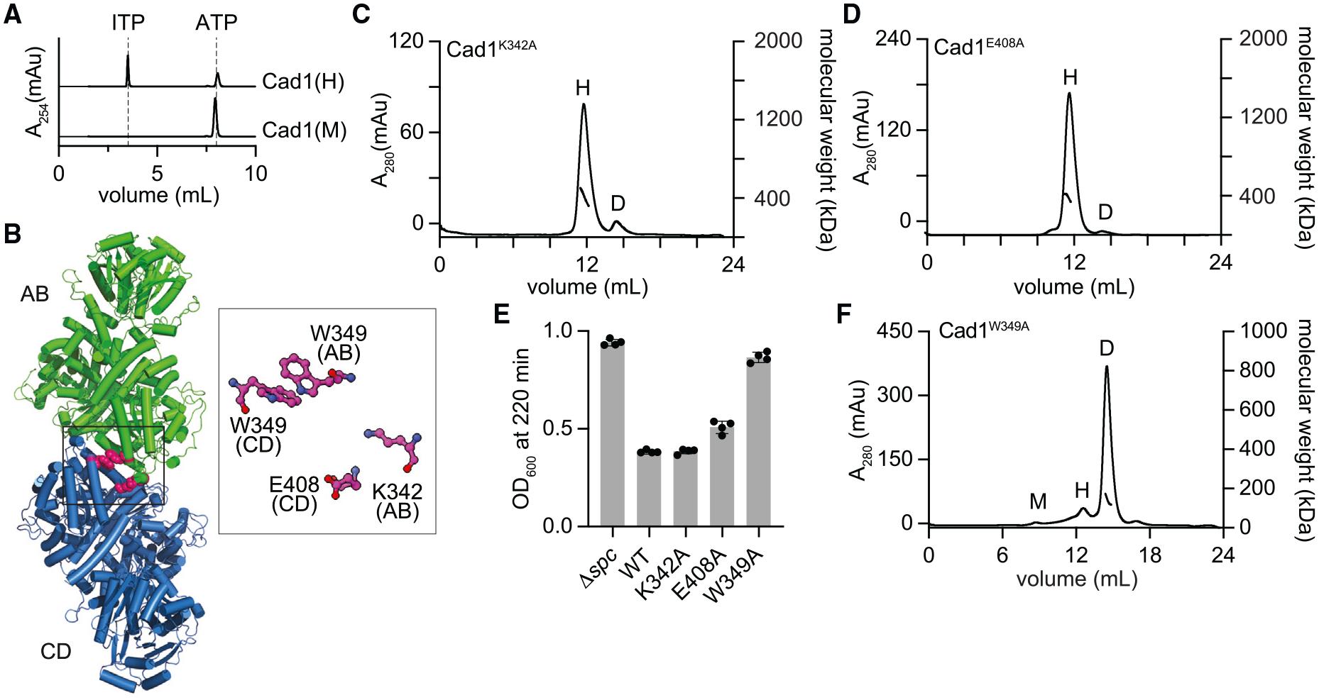
Type III CRISPR systems provide immunity against genetic invaders through the production of cyclic oligo-adenylate (cA) molecules that activate effector proteins that contain CRISPR-associated Rossman fold (CARF) domains. Here, we characterized the function and structure of an effector in which the CARF domain is fused to an adenosine deaminase domain, CRISPR-associated adenosine deaminase 1 (Cad1). We show that upon binding of cA or cA to its CARF domain, Cad1 converts ATP to ITP, both in vivo and in vitro. Cryoelectron microscopy (cryo-EM) structural studies on full-length Cad1 reveal an hexameric assembly composed of a trimer of dimers, with bound ATP at inter-domain sites required for activity and ATP/ITP within deaminase active sites. Upon synthesis of cA during phage infection, Cad1 activation leads to a growth arrest of the host that prevents viral propagation. Our findings reveal that CRISPR-Cas systems employ a wide range of molecular mechanisms beyond nucleic acid degradation to provide adaptive immunity in prokaryotes.

摘要

III型CRISPR系统通过产生环状寡腺苷酸(cA)分子来抵御基因入侵者,这些cA分子可激活含有CRISPR相关罗斯曼折叠(CARF)结构域的效应蛋白。在此,我们对一种效应蛋白的功能和结构进行了表征,该效应蛋白中CARF结构域与腺苷脱氨酶结构域——CRISPR相关腺苷脱氨酶1(Cad1)融合。我们发现,在体内和体外,当cA或cA与其CARF结构域结合时,Cad1会将ATP转化为ITP。对全长Cad1的冷冻电子显微镜(cryo-EM)结构研究揭示了一种由三聚体二聚体组成的六聚体组装结构,在结构域间位点结合有活性所需的ATP,在脱氨酶活性位点有ATP/ITP。在噬菌体感染期间cA合成时,Cad1的激活会导致宿主生长停滞,从而阻止病毒繁殖。我们的研究结果表明,CRISPR-Cas系统采用了广泛的分子机制,而非仅限于核酸降解,以在原核生物中提供适应性免疫。

https://cdn.ncbi.nlm.nih.gov/pmc/blobs/8c9d/11645235/da5e03c81bb8/nihms-2028211-f0002.jpg

文献AI研究员

20分钟写一篇综述,助力文献阅读效率提升50倍。

立即体验

用中文搜PubMed

大模型驱动的PubMed中文搜索引擎

马上搜索

文档翻译

学术文献翻译模型,支持多种主流文档格式。

立即体验