Suppr超能文献

昼夜节律时钟的完整性决定了脑区内部以及脑区之间高频和昼夜局部场电位节律的规律性。

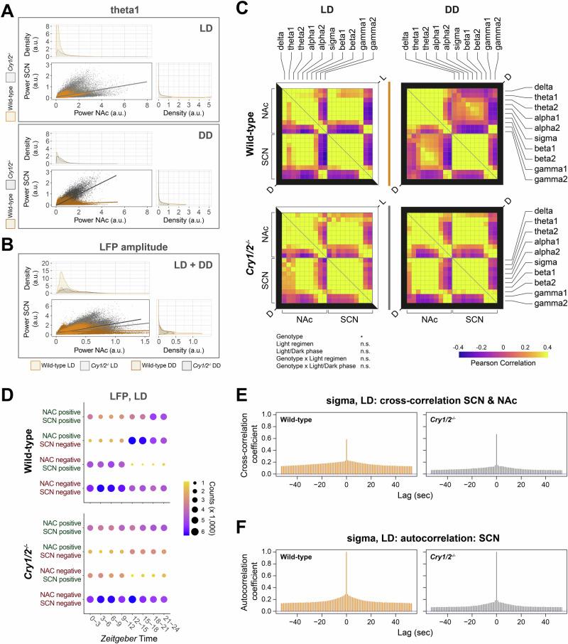
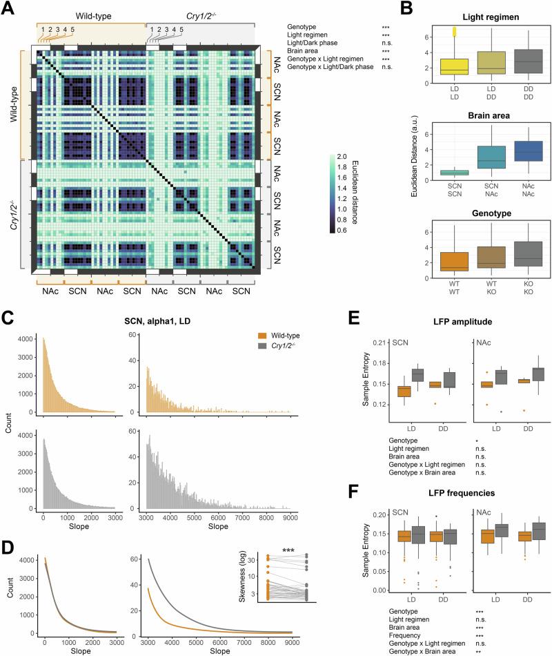
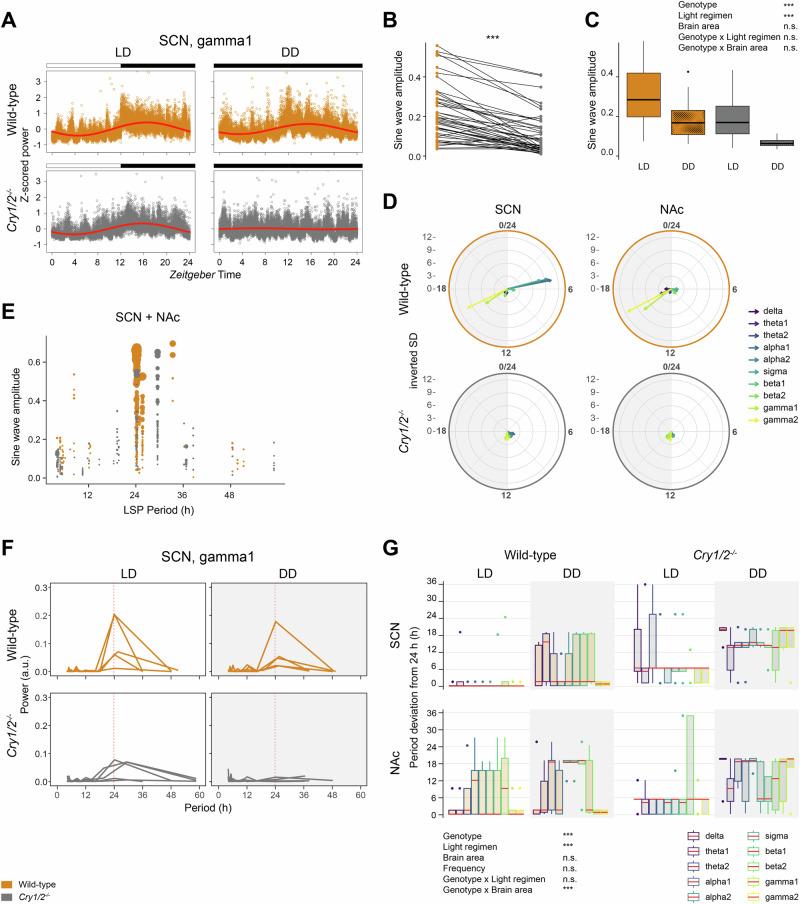
Integrity of the circadian clock determines regularity of high-frequency and diurnal LFP rhythms within and between brain areas.

作者信息

Volkmann Paul, Geiger Annika E I, Hühne-Landgraf Anisja, Miljanovic Nina, Bly Jessica, Engl Tobias, Potschka Heidrun, Rossner Moritz J, Landgraf Dominic

机构信息

Circadian Biology Group, Section of Molecular Neurobiology, Department of Psychiatry and Psychotherapy, LMU University Hospital, 80336, Munich, Germany.

Molecular Neurobiology Group, Department of Psychiatry and Psychotherapy, LMU University Hospital, 80336, Munich, Germany.

出版信息

Mol Psychiatry. 2025 May;30(5):1859-1875. doi: 10.1038/s41380-024-02795-z. Epub 2024 Oct 29.

Abstract

Circadian clocks control most physiological processes of many species. We specifically wanted to investigate the influence of environmental and endogenous rhythms and their interplay on electrophysiological dynamics of neuronal populations. Therefore, we measured local field potential (LFP) time series in wild-type and Cryptochrome 1 and 2 deficient (Cry1/2) mice in the suprachiasmatic nucleus and the nucleus accumbens under regular light conditions and constant darkness. Using refined descriptive and statistical analyses, we systematically profiled LFP time series activity. We show that both environmental and endogenous rhythms strongly influence the rhythmicity of LFP signals and their frequency components, but also shape neuronal patterns on much smaller time scales, as neuronal activity in Cry1/2 mice is significantly less regular but at each time more synchronous within and between brain areas than in wild-type mice. These results show that functional circadian rhythms are integral for both circadian and non-circadian coordination of neuronal ensemble dynamics.

摘要

昼夜节律时钟控制着许多物种的大多数生理过程。我们特别想研究环境节律和内源性节律及其相互作用对神经元群体电生理动力学的影响。因此,我们在正常光照条件和持续黑暗条件下,测量了野生型以及隐花色素1和2缺陷型(Cry1/2)小鼠视交叉上核和伏隔核的局部场电位(LFP)时间序列。通过精细的描述性和统计分析,我们系统地描绘了LFP时间序列活动。我们发现,环境节律和内源性节律都强烈影响LFP信号的节律性及其频率成分,而且还在小得多的时间尺度上塑造神经元模式,因为与野生型小鼠相比,Cry1/2小鼠的神经元活动明显不那么规律,但在每个时间点大脑区域内和区域间的同步性更高。这些结果表明,功能性昼夜节律对于神经元群体动力学的昼夜和非昼夜协调都是不可或缺的。

https://cdn.ncbi.nlm.nih.gov/pmc/blobs/ac2c/12015176/c32f36dc5726/41380_2024_2795_Fig1_HTML.jpg

文献AI研究员

20分钟写一篇综述,助力文献阅读效率提升50倍。

立即体验

用中文搜PubMed

大模型驱动的PubMed中文搜索引擎

马上搜索

文档翻译

学术文献翻译模型,支持多种主流文档格式。

立即体验