Suppr超能文献

外侧杏仁核中的神经元兴奋-抑制失衡参与了异丙酚介导的恐惧记忆增强。

Neuronal excitation-inhibition imbalance in the basolateral amygdala is involved in propofol-mediated enhancement of fear memory.

机构信息

Jiangsu Province Key Laboratory of Anesthesiology, NMPA Key Laboratory for Research and Evaluation of Narcotic and Psychotropic Drugs, Xuzhou Medical University, Xuzhou, China.

Jiangsu Key Laboratory of New Drug Research and Clinical Pharmacy, Xuzhou Medical University, Xuzhou, China.

出版信息

Commun Biol. 2024 Oct 29;7(1):1408. doi: 10.1038/s42003-024-07105-5.

Abstract

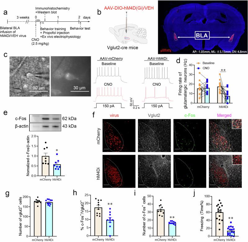
Posttraumatic stress disorder (PTSD) is associated with glutamatergic neuron hyperactivation in the basolateral amygdala (BLA) brain area, while GABAergic interneurons in the BLA modulate glutamatergic neuron excitability. Studies have shown that propofol exerts its effects through potentiation of the inhibitory neurotransmitter γ-aminobutyric acid. The neuronal mechanism by which propofol anesthesia modulates fear memory is currently unknown. Here, we used optogenetics and chemogenetics to suppress glutamatergic neurons or activate GABAergic interneurons in the BLA to assess alterations in neuronal excitation-inhibition balance and investigate fear memory. The excitability of glutamatergic neurons in the BLA was significantly reduced by the suppression of glutamatergic neurons or activation of GABAergic interneurons, while propofol-mediated enhancement of fear memory was attenuated. We suggest that propofol anesthesia could reduce the excitability of GABAergic neurons through activation of GABAA receptors, subsequently increasing the excitability of glutamatergic neurons in the mice BLA; the effect of propofol on enhancing mice fear memory might be mediated by strengthening glutamatergic neuronal excitability and decreasing the excitability of GABAergic neurons in the BLA; neuronal excitation-inhibition imbalance in the BLA might be important in mediating the enhancement of fear memory induced by propofol.

摘要

创伤后应激障碍(PTSD)与外侧杏仁核(BLA)脑区的谷氨酸能神经元过度激活有关,而 BLA 中的 GABA 能中间神经元调节谷氨酸能神经元兴奋性。研究表明,异丙酚通过增强抑制性神经递质γ-氨基丁酸发挥作用。异丙酚麻醉调节恐惧记忆的神经元机制目前尚不清楚。在这里,我们使用光遗传学和化学遗传学来抑制 BLA 中的谷氨酸能神经元或激活 GABA 能中间神经元,以评估神经元兴奋-抑制平衡的变化,并研究恐惧记忆。通过抑制谷氨酸能神经元或激活 GABA 能中间神经元,BLA 中的谷氨酸能神经元的兴奋性显著降低,而异丙酚介导的恐惧记忆增强被减弱。我们认为,异丙酚麻醉可能通过激活 GABAA 受体降低 GABA 能神经元的兴奋性,从而增加小鼠 BLA 中谷氨酸能神经元的兴奋性;异丙酚增强小鼠恐惧记忆的作用可能是通过增强谷氨酸能神经元的兴奋性和降低 BLA 中 GABA 能神经元的兴奋性来介导的;BLA 中的神经元兴奋-抑制失衡可能在介导异丙酚诱导的恐惧记忆增强中起重要作用。

https://cdn.ncbi.nlm.nih.gov/pmc/blobs/dd8c/11522401/84c1199e994a/42003_2024_7105_Fig1_HTML.jpg

文献AI研究员

20分钟写一篇综述,助力文献阅读效率提升50倍。

立即体验

用中文搜PubMed

大模型驱动的PubMed中文搜索引擎

马上搜索

文档翻译

学术文献翻译模型,支持多种主流文档格式。

立即体验