Suppr超能文献

载脂蛋白对蛛网膜下腔出血后早期脑损伤、血管痉挛和淋巴引流的影响。

Effects of Haptoglobin on Early Brain Injury, Vasospasm, and Lymphatic Drainage After Subarachnoid Hemorrhage in Mice.

机构信息

Department of Neurosurgery, Mie University Graduate School of Medicine, Tsu, Japan.

出版信息

Stroke. 2024 Dec;55(12):2885-2895. doi: 10.1161/STROKEAHA.124.048048. Epub 2024 Oct 30.

Abstract

BACKGROUND

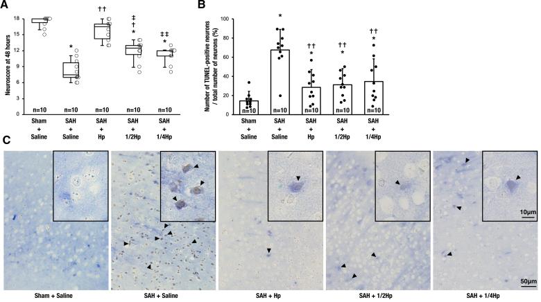
Erythrolysis releases free Hb (hemoglobin), which is one of the most upstream and important molecules causing early brain injury and cerebral vasospasm after subarachnoid hemorrhage (SAH). The purpose of this study was to investigate if a Hb scavenger protein Hp (haptoglobin) supplementation prevents early brain injury and cerebral vasospasm and influences the lymphatic drainage mechanism in an established SAH model of mice by a blood injection into the prechiasmatic cistern.

METHODS

This study consisted of 4 parts, with a total of 317 C57BL/6 male mice undergoing sham or SAH modeling, randomly followed by 24-hour intracerebroventricular infusion of no vehicle, 30.1 mg/mL BSA, 30.1 mg/mL Hp (100%; a mixture of Hp1-1, Hp2-1, and Hp2-2), 50% Hp, 25% Hp, and 12.5% Hp solutions from 30 minutes postmodeling. The effects were evaluated at 24 and 48 hours postmodeling.

RESULTS

The 100%Hp decreased mortality and brain edema until 48 hours post-SAH and suppressed post-SAH neurological impairments, Hb infiltrations into the perivascular spaces and brain tissues, fibrinogen-positive microthrombi formation, microglial activation, and caspase-dependent neuronal apoptosis, as well as large-vessel vasospasm on India-ink angiography at 24 hours compared with vehicle-treated SAH mice. The Hp solutions up to 50% concentrations also prevented post-SAH neurological impairments, and those up to 25% concentrations suppressed post-SAH neuronal apoptosis and vasospasm development until 48 hours. Immunohistochemical staining of deep cervical and mandibular lymph nodes demonstrated that Hb was increased in the lymphatic sinus after SAH and was further increased by Hp administration in SAH animals.

CONCLUSIONS

This study first showed that an Hp concentrate prevented early brain injury and cerebral vasospasm by inhibiting Hb penetration into brain tissues and increasing lymphatic drainage of free Hb in an established SAH model of mice.

摘要

背景

红细胞溶解会释放游离的 Hb(血红蛋白),这是蛛网膜下腔出血(SAH)后引起早期脑损伤和脑血管痉挛的最重要的上游分子之一。本研究旨在通过向视交叉前池内注射血液来建立小鼠 SAH 模型,探讨 Hb 清除蛋白 Hp(触珠蛋白)是否通过抑制 Hb 渗透到脑组织和增加游离 Hb 的淋巴引流来预防早期脑损伤和脑血管痉挛,并影响该模型的淋巴引流机制。

方法

本研究共包括 4 部分,共有 317 只 C57BL/6 雄性小鼠接受假手术或 SAH 造模,随后随机接受 24 小时脑室内输注无载体、30.1mg/mlBSA、30.1mg/mlHp(100%;Hp1-1、Hp2-1 和 Hp2-2 的混合物)、50%Hp、25%Hp 和 12.5%Hp 溶液,从造模后 30 分钟开始。在造模后 24 和 48 小时评估效果。

结果

100%Hp 降低了死亡率和脑水肿,直到 SAH 后 48 小时,并抑制了 SAH 后的神经损伤、血管周围间隙和脑组织中的 Hb 浸润、纤维蛋白原阳性微血栓形成、小胶质细胞激活和 caspase 依赖性神经元凋亡,以及印度墨水血管造影中的大血管血管痉挛,与 vehicle 处理的 SAH 小鼠相比,24 小时。高达 50%浓度的 Hp 溶液也能预防 SAH 后的神经损伤,高达 25%浓度的 Hp 溶液能抑制 SAH 后神经元凋亡和血管痉挛的发展,直到 48 小时。对深部颈和下颌淋巴结的免疫组织化学染色表明,SAH 后淋巴窦中 Hb 增加,SAH 动物中 Hp 给药后进一步增加。

结论

本研究首次表明,在建立的小鼠 SAH 模型中,Hp 浓缩物通过抑制 Hb 渗透到脑组织和增加游离 Hb 的淋巴引流,预防了早期脑损伤和脑血管痉挛。

https://cdn.ncbi.nlm.nih.gov/pmc/blobs/5485/11593995/c6c00affc3dc/str-55-2885-g001.jpg

文献AI研究员

20分钟写一篇综述,助力文献阅读效率提升50倍。

立即体验

用中文搜PubMed

大模型驱动的PubMed中文搜索引擎

马上搜索

文档翻译

学术文献翻译模型,支持多种主流文档格式。

立即体验