Suppr超能文献

将机器学习与单细胞转录组分析相结合,以鉴定缺血性脑卒中的潜在生物标志物并分析其免疫特征。

Integrating machine learning and single-cell transcriptomic analysis to identify potential biomarkers and analyze immune features of ischemic stroke.

机构信息

Heilongjiang University of Chinese Medicine, Harbin, 150040, Heilongjiang, China.

Second Affiliated Hospital of Heilongjiang, University of Chinese Medicine, Harbin, 150000, Heilongjiang, China.

出版信息

Sci Rep. 2024 Oct 30;14(1):26069. doi: 10.1038/s41598-024-77495-3.

Abstract

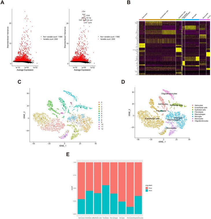
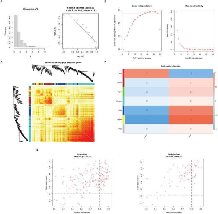
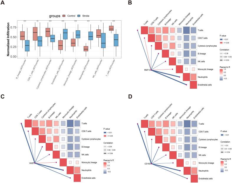
This study employs machine learning and single-cell transcriptome sequencing (scRNA-seq) analysis to unearth novel biomarkers and delineate the immune characteristics of ischemic stroke (IS), thereby contributing fresh insights into IS treatment strategies.Our research leverages gene expression data sourced from the GEO database. We undertake weighted gene co-expression network analysis (WGCNA) to filter pertinent genes and subsequently employ machine learning algorithms for the identification of feature genes. Concurrently, we rigorously execute quality control measures, dimensionality reduction techniques, and cell annotation on the scRNA-seq data to pinpoint differentially expressed genes (DEGs). The identification of core genes, denoted as Hub genes, among the feature genes and DEGs, is achieved through meticulous overlapping analysis. We illuminate the immune characteristics of these Hub genes using a suite of analytical tools, encompassing CIBERSORT, MCPcounter, and pseudotemporal analysis, all based on immune cell annotations and single-cell transcriptome data.Subsequently, we harness the CMap database to prognosticate potential therapeutic drugs and scrutinize their associations with the identified Hub genes. Our findings unveil robust linkages between three pivotal Hub genes-namely, RNF13, VASP, and CD163-and specific immune cell types such as T cells and neutrophils. These Hub genes predominantly manifest in macrophages and microglial cells within the scRNA-seq immune cell population, exhibiting variances across different stages of cellular differentiation. In conclusion, this study unearths highly pertinent biomarkers for IS diagnosis and elucidates IS-induced immune infiltration characteristics, thus providing a firm foundation for a comprehensive exploration of potential immune mechanisms and the identification of novel therapeutic targets for IS.

摘要

本研究采用机器学习和单细胞转录组测序(scRNA-seq)分析来挖掘新的生物标志物,并描绘缺血性中风(IS)的免疫特征,从而为 IS 治疗策略提供新的见解。

我们的研究利用来自 GEO 数据库的基因表达数据。我们进行加权基因共表达网络分析(WGCNA)来筛选相关基因,然后使用机器学习算法来识别特征基因。同时,我们对 scRNA-seq 数据进行严格的质量控制措施、降维技术和细胞注释,以确定差异表达基因(DEGs)。通过细致的重叠分析,确定特征基因和 DEG 中的核心基因,即 Hub 基因。我们使用一系列分析工具来阐明这些 Hub 基因的免疫特征,包括 CIBERSORT、MCPcounter 和伪时间分析,所有这些都基于免疫细胞注释和单细胞转录组数据。

随后,我们利用 CMap 数据库来预测潜在的治疗药物,并仔细研究它们与鉴定的 Hub 基因的关联。我们的研究结果揭示了三个关键的 Hub 基因-RNF13、VASP 和 CD163-与 T 细胞和中性粒细胞等特定免疫细胞类型之间的稳健联系。这些 Hub 基因主要存在于 scRNA-seq 免疫细胞群中的巨噬细胞和小神经胶质细胞中,在细胞分化的不同阶段表现出差异。

总之,本研究揭示了用于 IS 诊断的高度相关的生物标志物,并阐明了 IS 诱导的免疫浸润特征,为全面探索潜在的免疫机制和鉴定 IS 的新治疗靶点提供了坚实的基础。

https://cdn.ncbi.nlm.nih.gov/pmc/blobs/4abf/11525974/95587d638323/41598_2024_77495_Fig1_HTML.jpg

文献AI研究员

20分钟写一篇综述,助力文献阅读效率提升50倍。

立即体验

用中文搜PubMed

大模型驱动的PubMed中文搜索引擎

马上搜索

文档翻译

学术文献翻译模型,支持多种主流文档格式。

立即体验