Suppr超能文献

血浆代谢物作为炎症相关蛋白与良性前列腺增生关系的中介物:来自孟德尔随机化的见解。

Plasma metabolites as mediators in the relationship between inflammation-related proteins and benign prostatic hyperplasia: insights from mendelian randomization.

机构信息

Department of Ultrasound, First Affiliated Hospital of Dalian Medical University, Dalian, 116100, Liaoning, China.

Harbin Medical University, Harbin, 150000, Heilongjiang, China.

出版信息

Sci Rep. 2024 Oct 30;14(1):26152. doi: 10.1038/s41598-024-77515-2.

Abstract

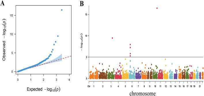
Benign prostatic hyperplasia (BPH) is a condition commonly observed in aging males. Inflammatory and metabolic factors are pivotal in the development and progression of BPH. The degree to which the effects of 91 inflammation-related proteins on BPH are mediated by 1400 plasma metabolites remains ambiguous. Our research analyzed the impact of these traits utilizing genetic evidence.Two-sample Mendelian randomization (MR) and multivariable MR (MVMR) were utilized in our study to infer the genetic causal effect of inflammation-related proteins on BPH, with metabolites serving as mediators. Increased levels of IL-2 were linked to a heightened incidence of BPH (β = 0.071, OR:1.074, 95% CI [1.002-1.152], p = 0.045), whereas lower concentrations of N6,N6-dimethyllysine were associated with decreased risk (β1=-0.127, p = 0.02; β2=-0.039, p = 0.008). The mediation effect was 0.005 (95% CI [0.0004, 0.012], OR: 1.005, 95% CI [1.000, 1.012]), accounting for 7.04% of the total effect. subsequently, we examined the phenotypic co-localization of the two pairings independently, revealing that the posterior probability of rs145516501 associated with IL-2 and BPH was 80.7%, whereas the posterior likelihood of rs4917820 linked to N6,N6-dimethyllysine levels and BPH was 95.9%. The research indicated that N6,N6-dimethyllysine levels seem to influence the causative relationship between IL-2 and BPH. These results elucidate the complex interplay between inflammation-related proteins and metabolism in the context of BPH, offering novel diagnostic and therapeutic avenues and enhancing our comprehension of the disease's etiology for prospective research.

摘要

良性前列腺增生(BPH)是一种常见于老年男性的疾病。炎症和代谢因素在 BPH 的发生和发展中起着关键作用。炎症相关蛋白对 BPH 的影响有多少是由 1400 种血浆代谢物介导的,目前仍不清楚。我们的研究利用遗传证据分析了这些特征的影响。我们的研究利用两样本 Mendelian 随机化(MR)和多变量 Mendelian 随机化(MVMR)来推断炎症相关蛋白对 BPH 的遗传因果效应,代谢物作为中介。IL-2 水平升高与 BPH 的发生率增加有关(β=0.071,OR:1.074,95%CI [1.002-1.152],p=0.045),而 N6,N6-二甲基赖氨酸浓度降低与风险降低有关(β1=-0.127,p=0.02;β2=-0.039,p=0.008)。中介效应为 0.005(95%CI [0.0004, 0.012],OR:1.005,95%CI [1.000, 1.012]),占总效应的 7.04%。随后,我们独立检查了这两种配对的表型共定位,结果表明与 IL-2 和 BPH 相关的 rs145516501 的后验概率为 80.7%,而与 N6,N6-二甲基赖氨酸水平和 BPH 相关的 rs4917820 的后验可能性为 95.9%。研究表明,N6,N6-二甲基赖氨酸水平似乎影响 IL-2 和 BPH 之间的因果关系。这些结果阐明了炎症相关蛋白与代谢物在 BPH 背景下的复杂相互作用,为诊断和治疗提供了新的途径,并增强了我们对该疾病病因的理解,为未来的研究提供了参考。

https://cdn.ncbi.nlm.nih.gov/pmc/blobs/408b/11525667/7e5bc5665d50/41598_2024_77515_Fig1_HTML.jpg

文献AI研究员

20分钟写一篇综述,助力文献阅读效率提升50倍。

立即体验

用中文搜PubMed

大模型驱动的PubMed中文搜索引擎

马上搜索

文档翻译

学术文献翻译模型,支持多种主流文档格式。

立即体验