Suppr超能文献

机器学习与单细胞RNA测序揭示肿瘤内CD8 T细胞与葡萄膜黑色素瘤转移之间的关系。

Machine learning and single-cell RNA sequencing reveal relationship between intratumor CD8 T cells and uveal melanoma metastasis.

作者信息

Chen Shuming, Tang Zichun, Wan Qiaoqian, Huang Weidi, Li Xie, Huang Xixuan, Zheng Shuyan, Lu Caiyang, Wu Jinzheng, Li Zhuo, Liu Xiao

机构信息

Department of Ophthalmology, The Second Xiangya Hospital, Central South University, Changsha, 410011, China.

Hunan Clinical Research Center of Ophthalmic Disease, Changsha, Hunan, 410011, China.

出版信息

Cancer Cell Int. 2024 Oct 30;24(1):359. doi: 10.1186/s12935-024-03539-3.

Abstract

PURPOSE

Uveal melanoma (UM) is adults' most common primary intraocular malignant tumor. It has been observed that 40% of patients experience distant metastasis during subsequent treatment. While there exist multigene models developed using machine learning methods to assess metastasis and prognosis, the immune microenvironment's specific mechanisms influencing the tumor microenvironment have not been clarified. Single-cell transcriptome sequencing can accurately identify different types of cells in a tissue for precise analysis. This study aims to develop a model with fewer genes to evaluate metastasis risk in UM patients and provide a theoretical basis for UM immunotherapy.

METHODS

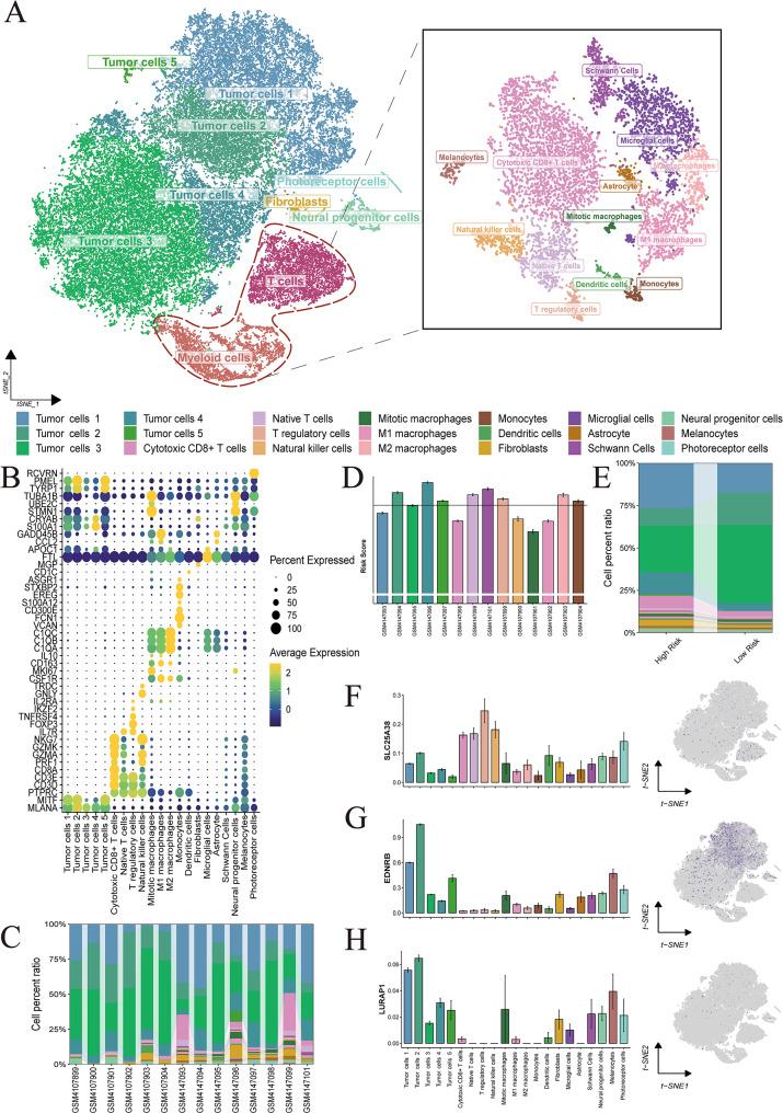
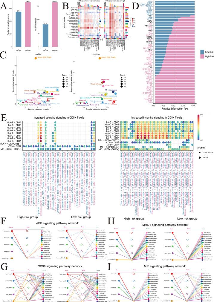
RNA-seq data and clinical information from 79 μm patients from TCGA were used to construct prognostic models. Mechanisms were probed using two single-cell datasets derived from the GEO database. After screening for metastasis-related genes, enrichment analysis was performed using GO and KEGG. Prognostic genes were screened using log-rank test and one-way Cox regression, and prognostic models were established using LASSO regression analysis and multifactor Cox regression analysis. The TCGA-UVM dataset was used as internal validation and dataset GSE22138 as external validation data. A time-dependent subject work characteristic curve (time-ROC) was established to assess the predictive ability of the model. Subsequently, dimensionality reduction, clustering, pseudo-temporal analysis and cellular communication analysis were performed on GSE138665 and GSE139829 to explore the underlying mechanisms involved. Cellular experiments were also used to validate the relevant findings.

RESULTS

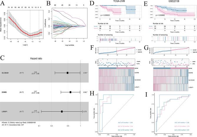
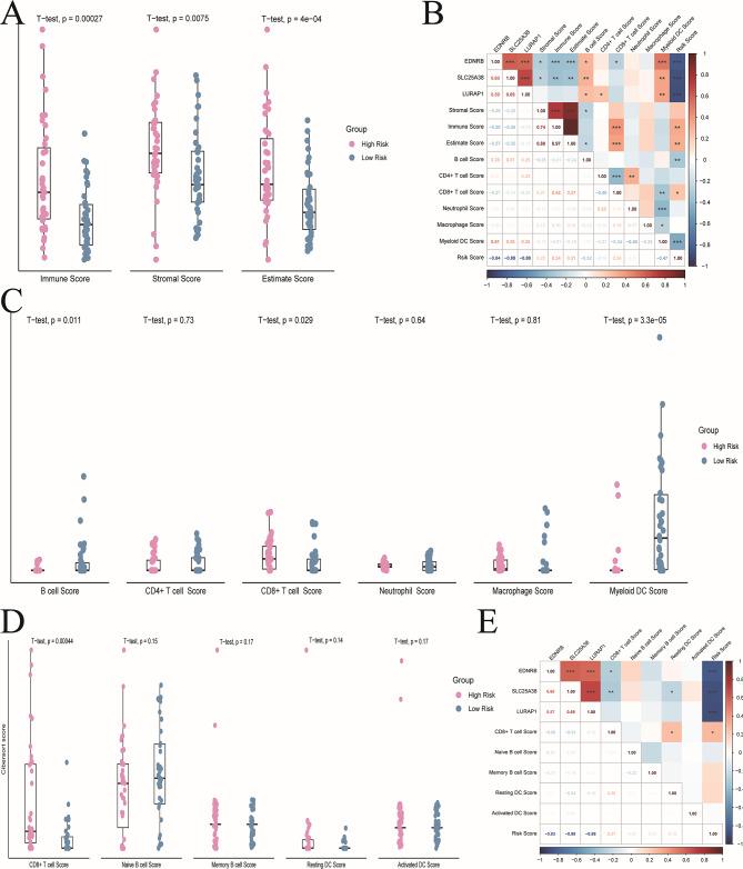
Based on clinical characteristics and RNA-seq transcriptomic data from 79 samples in the TCGA-UVM cohort, 247 metastasis-related genes were identified. Survival models for three genes (SLC25A38, EDNRB, and LURAP1) were then constructed using lasso regression and multifactorial cox regression. Kaplan-Meier survival analysis showed that the high-risk group was associated with poorer overall survival (OS) and metastasis-free survival (MFS) in UM patients. Time-dependent ROC curves demonstrated high predictive performance in 6 m, 18 m, and 30 m prognostic models. Cell scratch assay showed that the 24 h and 48 h migration rates of cells with reduced expression of the three genes were significantly higher than those of the si-NC group. CD8 + T cells may play an important role in tumour metastasis as revealed by immune infiltration analysis. An increase in the percentage of cytotoxic CD8 + T cells in the metastatic high-risk group was found in the exploration of single-cell transcriptome data. The communication intensity of cytotoxic CD8 was significantly enhanced. It was also found that the CD8 + T cells in the two groups were in different states, although the number of CD8 + T cells in the high-risk group increased, they were mostly in the exhausted and undifferentiated state, while in the low-risk group, the CD8 + T cells were mostly in the functional state.

CONCLUSIONS

We developed a precise and stable 3-gene model to predict the metastatic risk and prognosis of patients. CD8 + T cells exhaustion in the tumor microenvironment play a crucial role in UM metastasis.

摘要

目的

葡萄膜黑色素瘤(UM)是成人最常见的原发性眼内恶性肿瘤。据观察,40%的患者在后续治疗中会发生远处转移。虽然已经有使用机器学习方法开发的多基因模型来评估转移和预后,但影响肿瘤微环境的免疫微环境的具体机制尚未阐明。单细胞转录组测序可以准确识别组织中不同类型的细胞,以便进行精确分析。本研究旨在开发一个基因数量较少的模型来评估UM患者的转移风险,并为UM免疫治疗提供理论依据。

方法

使用来自TCGA的79例UM患者的RNA-seq数据和临床信息构建预后模型。使用从GEO数据库获得的两个单细胞数据集探究机制。在筛选出转移相关基因后,使用GO和KEGG进行富集分析。使用对数秩检验和单因素Cox回归筛选预后基因,并使用LASSO回归分析和多因素Cox回归分析建立预后模型。将TCGA-UVM数据集用作内部验证,将数据集GSE22138用作外部验证数据。建立时间依赖性受试者工作特征曲线(time-ROC)以评估模型的预测能力。随后,对GSE138665和GSE139829进行降维、聚类、伪时间分析和细胞通讯分析,以探索其中涉及的潜在机制。还使用细胞实验验证相关发现。

结果

基于TCGA-UVM队列中79个样本的临床特征和RNA-seq转录组数据,鉴定出247个转移相关基因。然后使用lasso回归和多因素cox回归构建了三个基因(SLC25A38、EDNRB和LURAP1)的生存模型。Kaplan-Meier生存分析表明,高危组与UM患者较差的总生存期(OS)和无转移生存期(MFS)相关。时间依赖性ROC曲线在6个月、18个月和30个月的预后模型中表现出高预测性能。细胞划痕试验表明,三个基因表达降低的细胞在24小时和48小时的迁移率明显高于si-NC组。免疫浸润分析显示,CD8+T细胞可能在肿瘤转移中起重要作用。在单细胞转录组数据探索中发现,转移性高危组中细胞毒性CD8+T细胞的百分比增加。细胞毒性CD8的通讯强度显著增强。还发现两组中的CD8+T细胞处于不同状态,尽管高危组中CD8+T细胞数量增加,但它们大多处于耗竭和未分化状态,而在低危组中CD8+T细胞大多处于功能状态。

结论

我们开发了一个精确且稳定的三基因模型来预测患者的转移风险和预后。肿瘤微环境中CD8+T细胞耗竭在UM转移中起关键作用。

https://cdn.ncbi.nlm.nih.gov/pmc/blobs/3aab/11523669/3ebb46251112/12935_2024_3539_Fig1_HTML.jpg

文献AI研究员

20分钟写一篇综述,助力文献阅读效率提升50倍。

立即体验

用中文搜PubMed

大模型驱动的PubMed中文搜索引擎

马上搜索

文档翻译

学术文献翻译模型,支持多种主流文档格式。

立即体验