Suppr超能文献

血小板伪装纳米载体通过触发细胞焦亡改善膀胱癌免疫治疗。

Platelets camouflaged nanovehicle improved bladder cancer immunotherapy by triggering pyroptosis.

机构信息

Nantong Tumor Hospital, Affiliated Tumor Hospital of Nantong University & School of Public Health of Nantong University, Nantong, 226000, P. R. China.

出版信息

Theranostics. 2024 Oct 14;14(17):6692-6707. doi: 10.7150/thno.99040. eCollection 2024.

Abstract

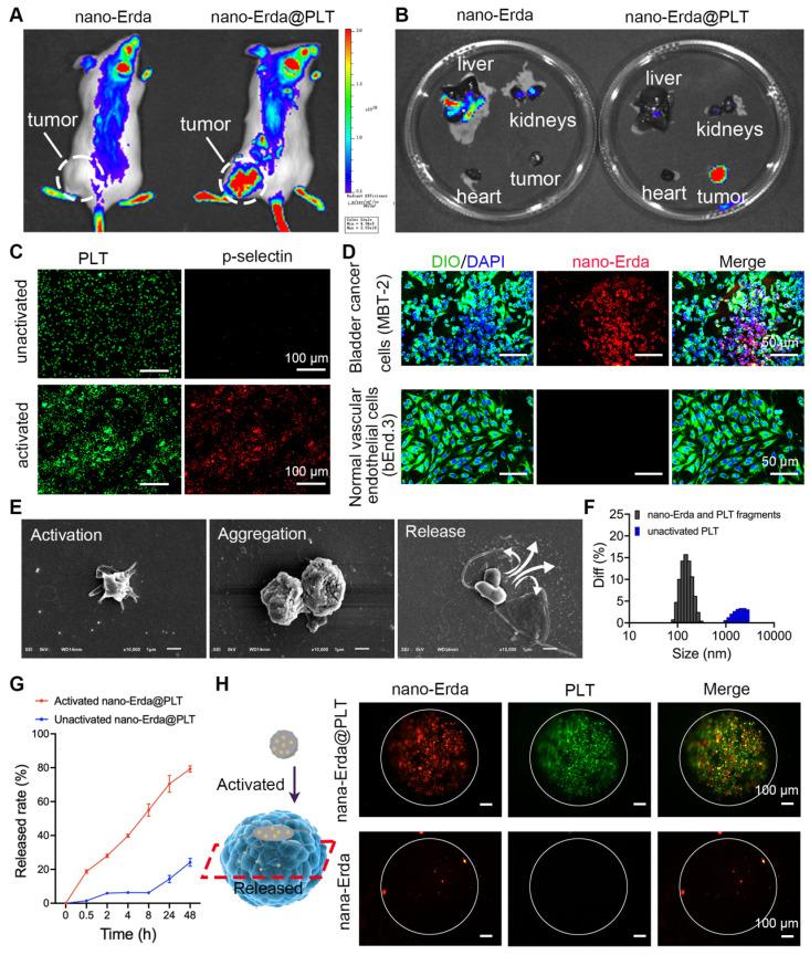
The regulation of immunosuppressive microenvironments in tumors through targeted drug delivery shows promise for immunochemotherapy in bladder cancer. Drawing inspiration from stealth tactics, a nano-vehicle camouflaged with platelets (PLTs) was developed to enable precise delivery and trigger pyroptosis for tumor immunotherapy. Erdafitinib (Erda) was nano-sized and encapsulated in PLTs to construct nano-Erda@PLT. Characterization of the PLTs camouflaged nano-vehicle was conducted using Zetasizer, SEM, and confocal laser scanning microscopy. The excellent targeted delivery property of the PLTs nano-vehicle was investigated through intravital imaging, three-dimensional microspheres, and SEM. Validation of pyroptosis in bladder cancer cells via the caspase-3/GSDME pathway was performed using western blot, immunofluorescence, and ELISA tests. Immunotherapy by nano-Erda@PLT treatment was confirmed using H&E, immunohistochemical, and flow cytometry. Lastly, the side effects of nano-Erda@PLT were assessed. Proteomic analysis revealed that the activation of p-selectin on platelets facilitated the identification of nano-Erda@PLT targeted therapies. Nanoscale of Erda released in response to adenosine diphosphate, facilitated intratumoral permeation. This could contribute to an upregulation of the key proteins of pyroptosis, caspase-3 and GSDME, in bladder cancer cells due to nano-Erda@PLT accumulation. Additionally, the burst release of numerous inflammatory factors may enhance the system's adaptive immune response. In a bladder cancer animal model, this treatment was found to regulate the immunosuppressive microenvironment, resulting in effective tumor immunotherapy and the induction of a long-lasting, robust immune memory. PLTs-camouflaged nano-vehicles enable nano-Erda-mediated tumor immunotherapy through the induction of pyroptosis. These findings introduce a novel approach in exploring nanomaterial-mediated pyroptosis for cancer immunotherapy.

摘要

通过靶向药物递送调节肿瘤免疫抑制微环境,为膀胱癌的免疫化疗带来希望。受隐形策略的启发,开发了一种伪装有血小板(PLTs)的纳米载体,以实现精确递药并触发肿瘤免疫治疗的细胞焦亡。厄达替尼(Erda)被纳米化并包裹在 PLTs 中,构建了纳米-Erda@PLT。使用 Zetasizer、SEM 和共聚焦激光扫描显微镜对 PLTs 伪装纳米载体进行了表征。通过活体成像、三维微球和 SEM 研究了 PLTs 纳米载体的优异靶向递药特性。通过 caspase-3/GSDME 通路的 Western blot、免疫荧光和 ELISA 试验验证了膀胱癌细胞中的细胞焦亡。使用 H&E、免疫组织化学和流式细胞术证实了纳米-Erda@PLT 治疗的免疫治疗效果。最后,评估了纳米-Erda@PLT 的副作用。蛋白质组学分析表明,血小板上 p-选择素的激活促进了纳米-Erda@PLT 靶向治疗的识别。纳米-Erda 对二磷酸腺苷的响应释放促进了肿瘤内渗透。这可能导致膀胱癌细胞中细胞焦亡的关键蛋白 caspase-3 和 GSDME 的上调,因为纳米-Erda@PLT 的积累。此外,大量炎症因子的爆发释放可能增强系统的适应性免疫反应。在膀胱癌动物模型中,这种治疗方法被发现调节了免疫抑制微环境,从而有效进行肿瘤免疫治疗并诱导持久、强大的免疫记忆。PLTs 伪装的纳米载体通过诱导细胞焦亡实现了纳米-Erda 介导的肿瘤免疫治疗。这些发现为探索纳米材料介导的细胞焦亡用于癌症免疫治疗提供了一种新方法。

https://cdn.ncbi.nlm.nih.gov/pmc/blobs/8bcc/11519802/368240b7a502/thnov14p6692g001.jpg

文献AI研究员

20分钟写一篇综述,助力文献阅读效率提升50倍。

立即体验

用中文搜PubMed

大模型驱动的PubMed中文搜索引擎

马上搜索

文档翻译

学术文献翻译模型,支持多种主流文档格式。

立即体验