Suppr超能文献

GPRASP蛋白缺乏通过影响B细胞分化引发淋巴细胞增生性疾病。

GPRASP protein deficiency triggers lymphoproliferative disease by affecting B-cell differentiation.

作者信息

Morales-Hernández Antonio, Kooienga Emilia, Sheppard Heather, Gheorghe Gabriela, Caprio Claire, Chabot Ashley, McKinney-Freeman Shannon

机构信息

Department of Periodontics and Oral Medicine, School of Dentistry University of Michigan Ann Arbor Michigan USA.

Department of Hematology St. Jude Children's Research Hospital Memphis Tennessee USA.

出版信息

Hemasphere. 2024 Oct 30;8(11):e70037. doi: 10.1002/hem3.70037. eCollection 2024 Nov.

Abstract

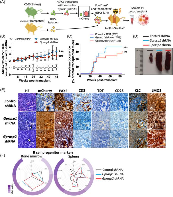
and encode proteins that control the stability and cellular trafficking of CXCR4, a master regulator of hematopoiesis whose dynamic regulation is required for appropriate trafficking of B-cells in the germinal center (GC). Here, we report that and -deficient B-cells accumulate in the GC and show transcriptional abnormalities, affecting the mechanisms controlling expression and exposing them to excessive somatic hypermutation. Consequently, about 30% of mice transplanted with -deficient hematopoietic stem and progenitor cells developed a biologically aggressive and fatal B-cell hyperproliferative disease by 20-50 weeks posttransplant. Histological and molecular profiling reveal that and deficient neoplasms morphologically resemble human high-grade B-cell lymphomas of germinal center origin with shared morphologic features of both Burkitt Lymphoma (BL) and diffuse large B-cell lymphoma (DLBCL), and molecular features consistent with DLBCL, as well as elevated mutational burden and heterogenous transcriptional and mutational signature. Thus, reduced and gene expression perturbs B-cell maturation and increases the risk of B-cell neoplasms of germinal center origin. As this model recapitulates the essential features of the heterogenous group of human hematopoietic malignancies, it could be a powerful tool to interrogate the mechanisms of lymphomagenesis for these cancers.

摘要

并编码控制CXCR4稳定性和细胞运输的蛋白质,CXCR4是造血的主要调节因子,其动态调节对于生发中心(GC)中B细胞的适当运输是必需的。在这里,我们报告说,缺乏 和 的B细胞在生发中心积累并表现出转录异常,影响控制 表达的机制,并使它们暴露于过度的体细胞超突变。因此,约30%移植了缺乏造血干细胞和祖细胞的小鼠在移植后20至50周发展出一种具有生物学侵袭性和致命性的B细胞增殖性疾病。组织学和分子分析表明,缺乏 和 的肿瘤在形态上类似于生发中心起源的人类高级别B细胞淋巴瘤,具有伯基特淋巴瘤(BL)和弥漫性大B细胞淋巴瘤(DLBCL)的共同形态特征,以及与DLBCL一致的分子特征,以及增加的突变负担和异质的转录和突变特征。因此, 和 基因表达的降低扰乱了B细胞成熟,并增加了生发中心起源的B细胞肿瘤的风险。由于该模型概括了人类造血恶性肿瘤异质性群体的基本特征,它可能是研究这些癌症淋巴瘤发生机制的有力工具。

https://cdn.ncbi.nlm.nih.gov/pmc/blobs/3e68/11522827/bdff39add9d3/HEM3-8-e70037-g002.jpg

文献AI研究员

20分钟写一篇综述,助力文献阅读效率提升50倍。

立即体验

用中文搜PubMed

大模型驱动的PubMed中文搜索引擎

马上搜索

文档翻译

学术文献翻译模型,支持多种主流文档格式。

立即体验