Suppr超能文献

使用单通道微流控芯片可靠地确定酵母的复制寿命。

Reliable replicative lifespan determination of yeast with a single-channel microfluidic chip.

机构信息

Instituto de Fisiología, Biología Molecular y Neurociencias (IFIBYNE), CONICET. Universidad de Buenos Aires, Buenos Aires C1428EGA,Argentina.

Instituto de Investigaciones Biotecnológicas, Universidad Nacional de San Martín, San Martín 1650, Argentina.

出版信息

Biol Open. 2024 Nov 15;13(11). doi: 10.1242/bio.060596. Epub 2024 Nov 26.

Abstract

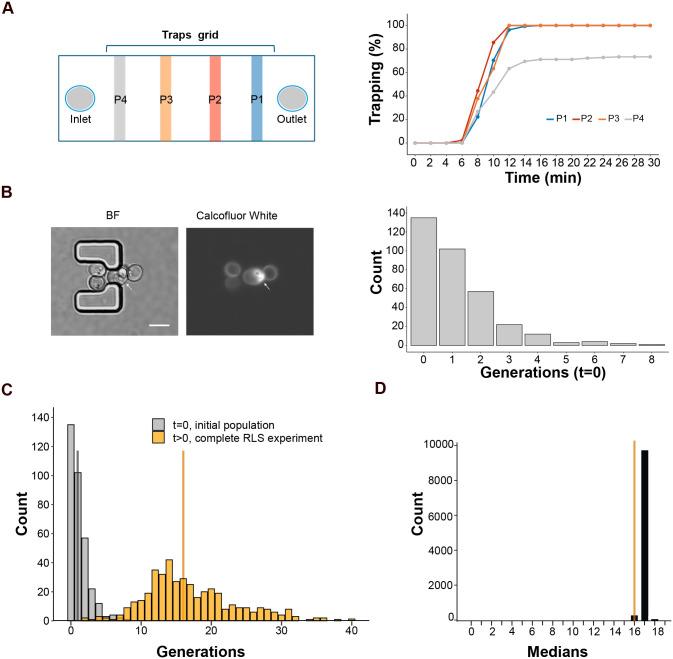
Saccharomyces cerevisiae is a powerful model for aging research due to its short lifespan and genetic malleability. Microfluidic devices offer an attractive approach enabling rapid monitoring of hundreds of cells during their entire replicative lifespan (RLS). Yet, key operational issues such as contaminations, cell loss, and cell-aggregates-dependent flow obstruction can hinder RLS experiments. We report the development of a microfluidic device configuration that effectively prevents flow blockage. We conducted comprehensive performance characterization, evaluating trapping efficiency, cell retention, budding orientation, and cell aggregate formation. The optimized device successfully supported long-term culturing and reliable RLS measurements of budding yeast strains. For accurate lifespan determination, a detailed workflow is provided that includes device fabrication, live microscopy setup, and characterization of cell age distribution. This work describes an accessible and reliable microfluidic device for yeast RLS studies, promoting further exploration in aging research.

摘要

酿酒酵母是衰老研究的有力模型,因为它的寿命短,遗传可变性强。微流控设备提供了一种有吸引力的方法,可以在整个复制寿命(RLS)期间快速监测数百个细胞。然而,关键的操作问题,如污染、细胞损失和依赖于细胞聚集的流动阻塞,可能会阻碍 RLS 实验。我们报告了一种微流控设备配置的开发,该配置有效地防止了流动阻塞。我们进行了全面的性能表征,评估了捕获效率、细胞保留、出芽方向和细胞聚集形成。优化后的设备成功地支持了长期培养和 budding 酵母菌株的可靠 RLS 测量。为了准确确定寿命,提供了一个详细的工作流程,包括设备制造、活细胞显微镜设置以及细胞年龄分布的表征。这项工作描述了一种用于酵母 RLS 研究的易于使用且可靠的微流控设备,促进了衰老研究的进一步探索。

https://cdn.ncbi.nlm.nih.gov/pmc/blobs/5615/11657196/24470537fd85/biolopen-13-060596-g1.jpg

文献AI研究员

20分钟写一篇综述,助力文献阅读效率提升50倍。

立即体验

用中文搜PubMed

大模型驱动的PubMed中文搜索引擎

马上搜索

文档翻译

学术文献翻译模型,支持多种主流文档格式。

立即体验