Suppr超能文献

SydR是一种氧化还原感应的MarR型调控因子,对根的共生感染至关重要。

SydR, a redox-sensing MarR-type regulator of , is crucial for symbiotic infection of roots.

作者信息

Nazaret Fanny, Farajzadeh Davoud, Mejias Joffrey, Pacoud Marie, Cosi Anthony, Frendo Pierre, Alloing Geneviève, Mandon Karine

机构信息

Université Côte d'Azur, INRAE, CNRS, ISA, Sophia-Antipolis, France.

Azarbaijan Shahid Madani University, Tabriz, Iran.

出版信息

mBio. 2024 Dec 11;15(12):e0227524. doi: 10.1128/mbio.02275-24. Epub 2024 Oct 31.

Abstract

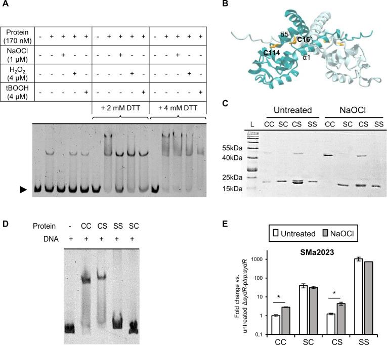
Rhizobia associate with legumes and induce the formation of nitrogen-fixing nodules. The regulation of bacterial redox state plays a major role in symbiosis, and reactive oxygen species produced by the plant are known to activate signaling pathways. However, only a few redox-sensing transcriptional regulators (TRs) have been characterized in the microsymbiont. Here, we describe SydR, a novel redox-sensing TR of that is essential for the establishment of symbiosis with . SydR, a MarR-type TR, represses the expression of the adjacent gene SMa2023 in growing cultures, and this repression is alleviated by NaOCl, butyl hydroperoxide, or HO treatment. Transcriptional and SMa2023- fusions, as well as gel shift assays, showed that SydR binds two independent sites of the -SMa2023 intergenic region. This binding is redox-dependent, and site-directed mutagenesis demonstrated that the conserved C16 is essential for SydR redox sensing. The inactivation of did not alter the sensitivity of to NaOCl, -butyl hydroperoxide, or HO, nor did it affect the response to oxidants of the roGFP2-Orp1 redox biosensor expressed within bacteria. However, , Δ mutation impaired the formation of root nodules. Microscopic observations and analyses of plant marker gene expression showed that the Δ mutant is defective at an early stage of the bacterial infection process. Altogether, these results demonstrated that SydR is a redox-sensing MarR-type TR that plays a key role in the regulation of nitrogen-fixing symbiosis with .IMPORTANCEThe nitrogen-fixing symbiosis between rhizobia and legumes has an important ecological role in the nitrogen cycle, contributes to nitrogen enrichment of soils, and can improve plant growth in agriculture. This interaction is initiated in the rhizosphere by a molecular dialog between the two partners, resulting in plant root infection and the formation of root nodules, where bacteria reduce the atmospheric nitrogen into ammonium. This symbiosis involves modifications of the bacterial redox state in response to reactive oxygen species produced by the plant partner. Here, we show that SydR, a transcriptional regulator of the symbiont , acts as a redox-responsive repressor that is crucial for the development of root nodules and contributes to the regulation of bacterial infection in symbiotic interaction.

摘要

根瘤菌与豆科植物共生并诱导固氮根瘤的形成。细菌氧化还原状态的调节在共生中起主要作用,已知植物产生的活性氧会激活信号通路。然而,在根瘤菌中仅鉴定出少数几种氧化还原感应转录调节因子(TRs)。在此,我们描述了SydR,一种新型的氧化还原感应TR,它对于与[具体植物名称]建立共生关系至关重要。SydR是一种MarR型TR,在生长培养物中抑制相邻基因SMa2023的表达,而次氯酸钠、叔丁基过氧化氢或过氧化氢处理可减轻这种抑制作用。转录融合和SMa2023 - [具体基因名称]融合以及凝胶迁移分析表明,SydR结合 - SMa2023基因间区域的两个独立位点。这种结合是氧化还原依赖性的,定点诱变表明保守的C16对于SydR氧化还原感应至关重要。[具体基因名称]的失活并未改变[具体植物名称]对次氯酸钠、叔丁基过氧化氢或过氧化氢的敏感性,也未影响细菌内表达的roGFP2 - Orp1氧化还原生物传感器对氧化剂的响应。然而,[具体植物名称],Δ[具体基因名称]突变损害了根瘤的形成。显微镜观察和植物标记基因表达分析表明,Δ突变体在细菌感染过程的早期存在缺陷。总之,这些结果表明SydR是一种氧化还原感应MarR型TR,在与[具体植物名称]的固氮共生调节中起关键作用。

重要性

根瘤菌与豆科植物之间的固氮共生在氮循环中具有重要的生态作用,有助于土壤的氮富集,并可改善农业中的植物生长。这种相互作用在根际由两个伙伴之间的分子对话引发,导致植物根部感染和根瘤的形成,在根瘤中细菌将大气中的氮还原为铵。这种共生涉及细菌氧化还原状态响应植物伙伴产生的活性氧的变化。在此,我们表明根瘤菌共生体[具体植物名称]的转录调节因子SydR作为一种氧化还原响应阻遏物,对根瘤的发育至关重要,并有助于调节[具体植物名称]共生相互作用中的细菌感染。

https://cdn.ncbi.nlm.nih.gov/pmc/blobs/ce8f/11633110/50076624b925/mbio.02275-24.f001.jpg

文献AI研究员

20分钟写一篇综述,助力文献阅读效率提升50倍。

立即体验

用中文搜PubMed

大模型驱动的PubMed中文搜索引擎

马上搜索

文档翻译

学术文献翻译模型,支持多种主流文档格式。

立即体验