Suppr超能文献

蛋白激酶 DYRK1B 的表达水平升高可诱导 A549 肺癌细胞呈现间充质特征。

Elevated expression levels of the protein kinase DYRK1B induce mesenchymal features in A549 lung cancer cells.

机构信息

Institute of Pharmacology and Toxicology, RWTH Aachen University, Aachen, Germany.

Institute of Molecular and Cellular Anatomy, RWTH Aachen University, Aachen, Germany.

出版信息

BMC Cancer. 2024 Oct 31;24(1):1341. doi: 10.1186/s12885-024-13057-0.

Abstract

BACKGROUND

The protein kinase DYRK1B is a negative regulator of cell proliferation but has been found to be overexpressed in diverse human solid cancers. While DYRK1B is recognized to promote cell survival and adaption to stressful conditions, the consequences of elevated DYRK1B levels in cancer cells are largely uncharted.

METHODS

To elucidate the role of DYRK1B in cancer cells, we established a A549 lung adenocarcinoma cell model featuring conditional overexpression of DYRK1B. This system was used to characterize the impact of heightened DYRK1B levels on gene expression and to monitor phenotypic and functional changes.

RESULTS

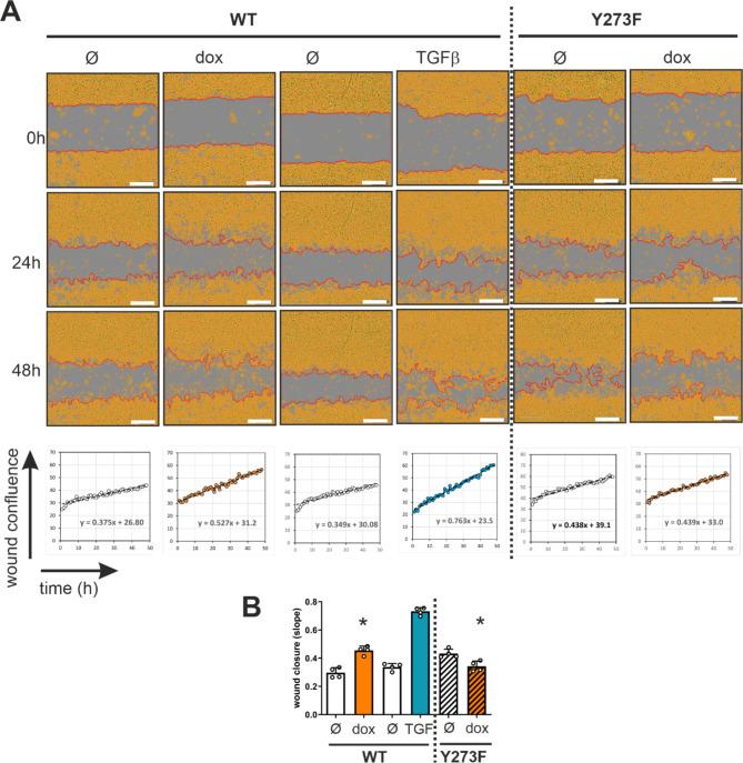
A549 cells with induced overexpression of wild type DYRK1B acquired a mesenchymal cell morphology with diminished cell-cell contacts and a reorganization of the pericellular actin cytoskeleton into stress fibers. This transition was not observed in cells overexpressing a catalytically impaired DYRK1B variant. The phenotypic changes were associated with increased expression of the transcription factors SNAIL and SLUG, which are core regulators of epithelial mesenchymal transition (EMT). Further profiling of DYRK1B-overexpressing cells revealed transcriptional changes that are characteristic for the mesenchymal conversion of epithelial cells, including the upregulation of genes that are related to cancer cell invasion and metastasis. Functionally, DYRK1B overexpression enhanced the migratory capacity of A549 cells in a wound healing assay.

CONCLUSIONS

The present data identify DYRK1B as a regulator of phenotypic plasticity in A549 cells. Increased expression of DYRK1B induces mesenchymal traits in A549 lung adenocarcinoma cells.

摘要

背景

蛋白激酶 DYRK1B 是细胞增殖的负调控因子,但在多种人类实体瘤中发现其过度表达。虽然 DYRK1B 被认为能促进细胞存活和适应应激条件,但在癌细胞中升高的 DYRK1B 水平的后果在很大程度上还不清楚。

方法

为了阐明 DYRK1B 在癌细胞中的作用,我们建立了一个 A549 肺腺癌细胞模型,该模型具有 DYRK1B 的条件过表达。该系统用于表征升高的 DYRK1B 水平对基因表达的影响,并监测表型和功能变化。

结果

诱导过表达野生型 DYRK1B 的 A549 细胞获得间充质细胞形态,细胞间接触减少,细胞周围肌动蛋白细胞骨架重组为应力纤维。在过表达催化失活 DYRK1B 变体的细胞中未观察到这种转变。表型变化与转录因子 SNAIL 和 SLUG 的表达增加有关,SNAIL 和 SLUG 是上皮间质转化(EMT)的核心调节因子。对 DYRK1B 过表达细胞的进一步分析显示,与上皮细胞间充质转化特征相关的转录变化,包括与癌细胞侵袭和转移相关的基因上调。功能上,DYRK1B 过表达增强了 A549 细胞在划痕愈合试验中的迁移能力。

结论

本研究数据将 DYRK1B 确定为 A549 细胞表型可塑性的调节因子。DYRK1B 表达增加诱导 A549 肺腺癌细胞获得间充质特征。

https://cdn.ncbi.nlm.nih.gov/pmc/blobs/99c5/11529244/c73e60b208ff/12885_2024_13057_Fig1_HTML.jpg

文献AI研究员

20分钟写一篇综述,助力文献阅读效率提升50倍。

立即体验

用中文搜PubMed

大模型驱动的PubMed中文搜索引擎

马上搜索

文档翻译

学术文献翻译模型,支持多种主流文档格式。

立即体验