Suppr超能文献

不同的下呼吸道微生物群特征与肺炎患儿气道黏液高分泌有关。

Distinct lower respiratory tract microbiota profiles linked to airway mucus hypersecretion in children with pneumonia.

作者信息

Wei Xiwen, Wang Wan, Cheng Hang, Huang Yin, Zhou Qixian, Yuan Xiaopeng

机构信息

Department of Laboratory Medicine, Zhujiang Hospital, Southern Medical University, Guangzhou, China.

Department of Laboratory Medicine, The Affiliated Foshan Women and Children Hospital, Guangdong Medical University, Foshan, China.

出版信息

Front Microbiol. 2024 Oct 17;15:1491506. doi: 10.3389/fmicb.2024.1491506. eCollection 2024.

Abstract

BACKGROUND

Airway mucus hypersecretion (AMH) can occur in children with acute respiratory diseases, but its underlying mechanisms and relationship with the lower respiratory tract microbiota (LRTM) are not yet fully understood. This study investigates the characteristics of LRTM in children with pneumonia (MPP) and its impact on AMH.

METHODS

We collected bronchoalveolar lavage fluid and related clinical indicators from 202 children with MPP. 16S rRNA gene amplicon sequencing was used for detection and identification. Microbial diversity and characteristic genera were compared, and their abundance was analyzed for correlations with clinical factors.

RESULTS

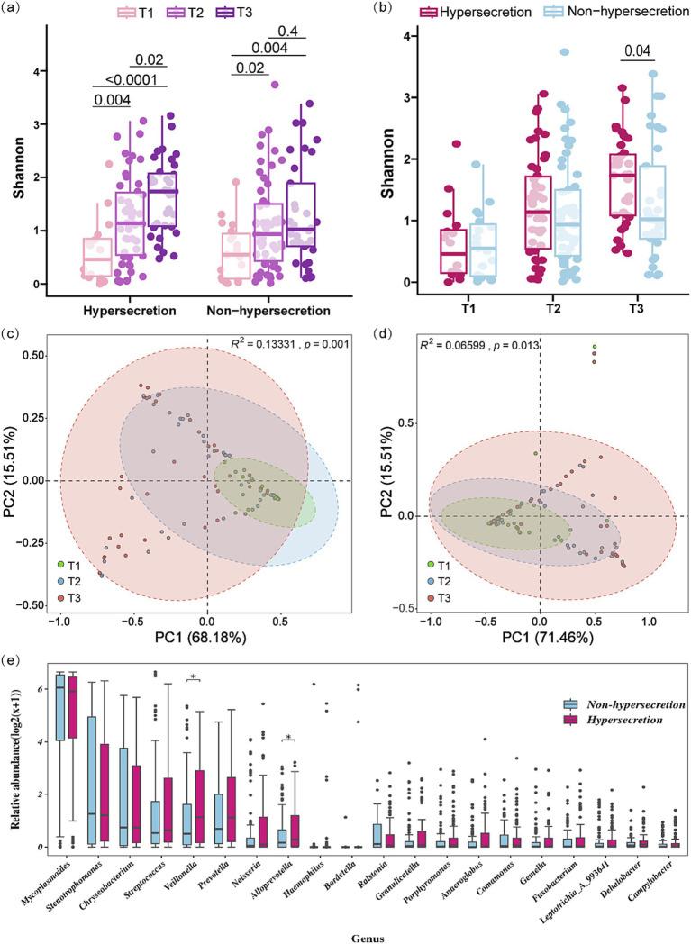
As the disease course (days from onset to bronchoscopy, grouped into T1, T2, T3) extended, α-diversity of the LRTM gradually increased, particularly in the T3 hypersecretion group. Moreover, significant differences were observed in the incidence of AMH, co-infection rates, peripheral white blood cell (WBC) count, and C-reactive protein levels. In AMH, and abundance and peripheral neutrophils were risk factors for increased secretions. In addition, in the T3 co-infection group, and increased, replacing as the dominant genus, possibly due to β-lactam antibiotic use. abundance was strongly correlated with WBC.

CONCLUSION

The composition and structure of LRTM in children with MPP played a crucial role in AMH and disease progression.

摘要

背景

气道黏液高分泌(AMH)可发生于患有急性呼吸道疾病的儿童中,但其潜在机制以及与下呼吸道微生物群(LRTM)的关系尚未完全明确。本研究调查了肺炎支原体肺炎(MPP)患儿的LRTM特征及其对AMH的影响。

方法

我们收集了202例MPP患儿的支气管肺泡灌洗液及相关临床指标。采用16S rRNA基因扩增子测序进行检测和鉴定。比较微生物多样性和特征菌属,并分析其丰度与临床因素的相关性。

结果

随着病程(从发病到支气管镜检查的天数,分为T1、T2、T3组)延长,LRTM的α多样性逐渐增加,尤其是在T3高分泌组。此外,在AMH发生率、合并感染率、外周血白细胞(WBC)计数和C反应蛋白水平方面观察到显著差异。在AMH中,[具体菌属]丰度和外周血中性粒细胞是分泌物增加的危险因素。此外,在T3合并感染组中,[具体菌属]增加,取代[另一具体菌属]成为优势菌属,可能是由于使用了β-内酰胺类抗生素。[具体菌属]丰度与WBC密切相关。

结论

MPP患儿LRTM的组成和结构在AMH和疾病进展中起关键作用。

https://cdn.ncbi.nlm.nih.gov/pmc/blobs/d1c1/11524823/460d5e6f3a3c/fmicb-15-1491506-g001.jpg

文献AI研究员

20分钟写一篇综述,助力文献阅读效率提升50倍。

立即体验

用中文搜PubMed

大模型驱动的PubMed中文搜索引擎

马上搜索

文档翻译

学术文献翻译模型,支持多种主流文档格式。

立即体验