Suppr超能文献

感染下调缺氧诱导因子1α表达以抑制肝癌的血管生成和肿瘤发生。

infection downregulates hypoxia‑inducible factor 1α expression to suppress the vascularization and tumorigenesis of liver cancer.

作者信息

Wu Runling, Chen Xiao, Chen Huan, Li Mei, Liang Yun

机构信息

Department of Geriatric Respiratory Medicine, The First Affiliated Hospital of Kunming Medical University, Kunming, Yunnan 650032, P.R. China.

Department of Medical Oncology, The First Affiliated Hospital of Kunming Medical University, Kunming, Yunnan 650032, P.R. China.

出版信息

Oncol Lett. 2024 Oct 14;28(6):604. doi: 10.3892/ol.2024.14737. eCollection 2024 Dec.

Abstract

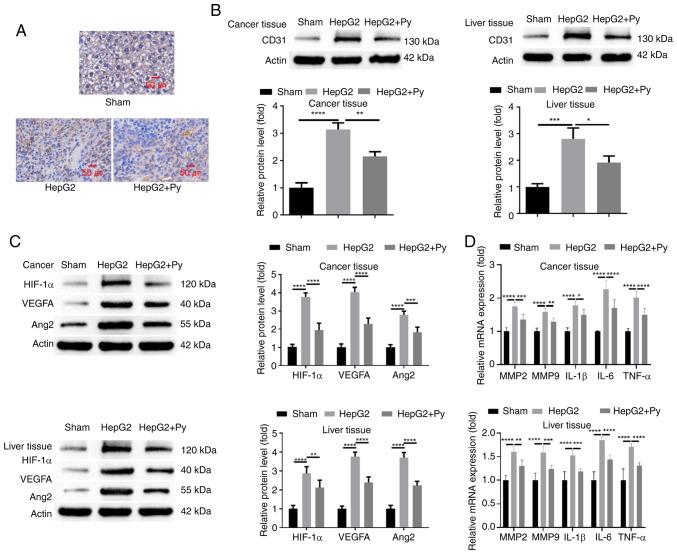
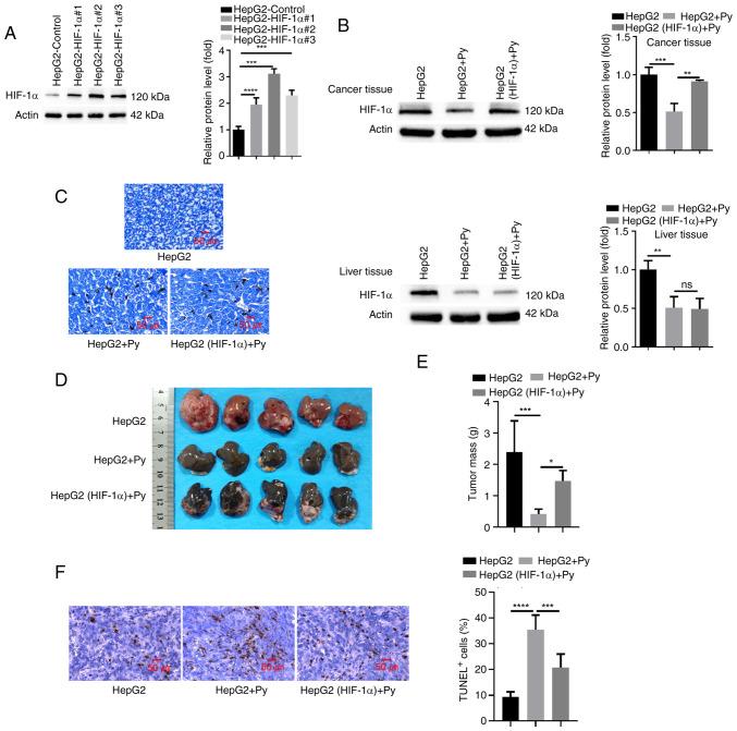
Liver cancer is characterized by hypervascularization. Anti-angiogenic agents may normalize the tumor vasculature and improve the efficacy of other treatments. The present study aims to investigate the anti-angiogenic effect of infection in a mouse model of implanted liver cancer cells. HepG2 cells were injected into the left liver lobe of nude mice as a model of hepatic tumorigenesis. parasitized erythrocytes were administered in the animal model of liver cancer to introduce infection. The tumor growth and microvascular density were determined in the presence or absence of infection. The expression levels of hypoxia-inducible factor 1α (HIF-1α) and angiogenesis-related factors were evaluated using western blotting and reverse transcription-quantitative PCR analysis. The results demonstrated that infection suppressed tumor growth and vascularization in the mouse model of implanted HepG2 cells. parasites reduced the expression of pro-angiogenic factors (vascular endothelial growth factor A and angiopoietin 2), matrix metalloproteinases [(MMP)2 and MMP9] and inflammatory cytokines [tumor necrosis factor α, interleukin 6 (IL)-6) and IL-1β] in both hepatic and tumor tissues. HIF-1α was downregulated in both hepatic and tumor tissues upon infection, and HIF-1α overexpression rescued angiogenesis and tumor growth under the condition of infection. In conclusion, the results of the present study demonstrated the anti-angiogenic and anti-tumorigenic effects of infection on liver cancer through downregulating HIF-1α expression, indicating that parasites could be developed as an intervention strategy to restrain neo-angiogenesis in liver cancer.

摘要

肝癌的特征是血管生成增加。抗血管生成药物可能会使肿瘤血管正常化,并提高其他治疗方法的疗效。本研究旨在探讨[感染名称]感染在植入肝癌细胞的小鼠模型中的抗血管生成作用。将HepG2细胞注射到裸鼠的左肝叶,作为肝肿瘤发生的模型。在肝癌动物模型中给予[寄生虫名称]寄生的红细胞以引入[感染名称]感染。在有或无[感染名称]感染的情况下测定肿瘤生长和微血管密度。使用蛋白质免疫印迹法和逆转录-定量PCR分析评估缺氧诱导因子1α(HIF-1α)和血管生成相关因子的表达水平。结果表明,[感染名称]感染抑制了植入HepG2细胞的小鼠模型中的肿瘤生长和血管生成。[寄生虫名称]寄生虫降低了肝脏和肿瘤组织中促血管生成因子(血管内皮生长因子A和血管生成素2)、基质金属蛋白酶[(MMP)2和MMP9]以及炎性细胞因子[肿瘤坏死因子α、白细胞介素6(IL)-6和IL-1β]的表达。[感染名称]感染后,肝脏和肿瘤组织中的HIF-1α均下调,并且在[感染名称]感染的条件下,HIF-1α过表达挽救了血管生成和肿瘤生长。总之,本研究结果证明了[感染名称]感染通过下调HIF-1α表达对肝癌具有抗血管生成和抗肿瘤作用,表明[寄生虫名称]寄生虫可被开发为一种抑制肝癌新生血管生成的干预策略。

https://cdn.ncbi.nlm.nih.gov/pmc/blobs/2cce/11525613/d187b070da81/ol-28-06-14737-g00.jpg

文献AI研究员

20分钟写一篇综述,助力文献阅读效率提升50倍。

立即体验

用中文搜PubMed

大模型驱动的PubMed中文搜索引擎

马上搜索

文档翻译

学术文献翻译模型,支持多种主流文档格式。

立即体验