Suppr超能文献

探索用于生成和保存源自人多能干细胞的葡萄糖反应性胰岛素分泌祖细胞的最佳方案。

Exploring optimal protocols for generating and preserving glucose-responsive insulin-secreting progenitor cells derived from human pluripotent stem cells.

作者信息

Tornabene Patrizia, Wells James M

机构信息

Division of Developmental Biology, Cincinnati Children's Hospital Medical Center (CCHMC), Cincinnati OH 45229, USA; Center for Stem Cell and Organoids Medicine (CuSTOM), CCHMC, Cincinnati OH 45229, USA.

Division of Developmental Biology, Cincinnati Children's Hospital Medical Center (CCHMC), Cincinnati OH 45229, USA; Center for Stem Cell and Organoids Medicine (CuSTOM), CCHMC, Cincinnati OH 45229, USA; Division of Endocrinology, CCHMC, Cincinnati OH 45229, USA.

出版信息

Eur J Cell Biol. 2024 Dec;103(4):151464. doi: 10.1016/j.ejcb.2024.151464. Epub 2024 Oct 24.

Abstract

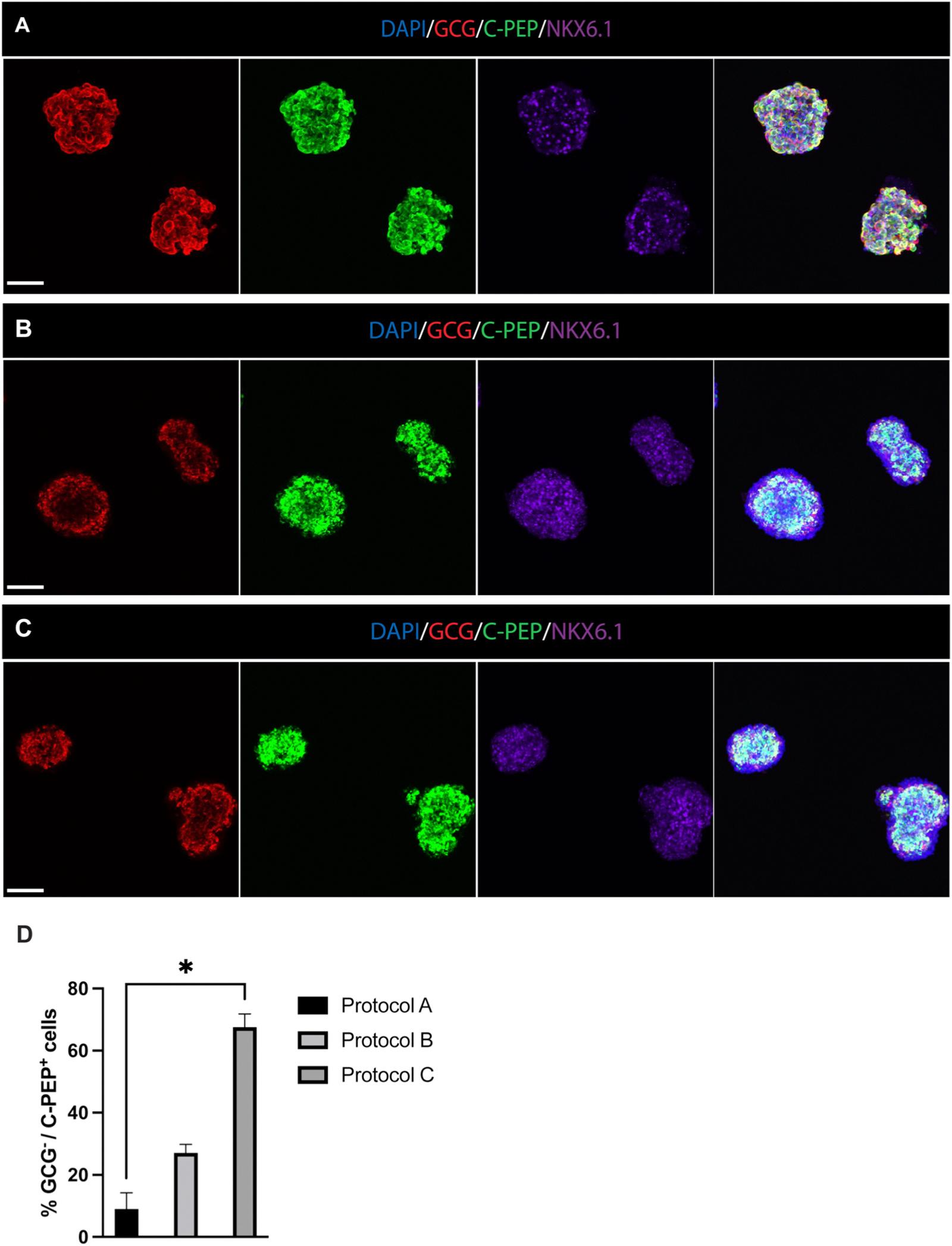
Human pluripotent stem cells (hPSCs) represent an unlimited source of β-like cells for both disease modeling and cellular therapy for diabetes. Numerous protocols have been published describing the differentiation of hPSCs into β-like cells that secret insulin in response to a glucose challenge. However, among the most widely used protocols it is not clear which yield the most functional cells with reproducible glucose-stimulated insulin-secretion (GSIS). Moreover, the technical challenges in culturing and differentiating hPSCs is a barrier for many researchers. In this study, we performed a side-by-side functional comparison based on three widely used methods to generate insulin expressing cells and identified optimal stages and conditions for cryopreserving and reconstituting stem cell (SC)-derived islets with a robust GSIS. Despite the fact that each protocol yields SC-islets consisting of insulin and glucagon-expressing cells, the SC-islets obtained from the two more recent revised protocols were more functional as measured by robust and reproducible GSIS. Moreover, we demonstrate that pancreatic progenitors and differentiated endocrine cells that have been cryopreserved for up to 10 months, can be reconstituted into glucose responsive SC-islets. These findings should enable the use of human PSC-derived β-like cells technologies even by groups with minimal PSC culture experience.

摘要

人类多能干细胞(hPSCs)为糖尿病的疾病建模和细胞治疗提供了无限的β样细胞来源。已经发表了许多方案,描述了hPSCs分化为能在葡萄糖刺激下分泌胰岛素的β样细胞的过程。然而,在最广泛使用的方案中,尚不清楚哪些方案能产生功能最强且具有可重复的葡萄糖刺激胰岛素分泌(GSIS)的细胞。此外,hPSCs培养和分化中的技术挑战对许多研究人员来说是一个障碍。在本研究中,我们基于三种广泛使用的生成胰岛素表达细胞的方法进行了并行功能比较,并确定了冷冻保存和重建具有强大GSIS的干细胞(SC)来源胰岛的最佳阶段和条件。尽管每个方案都能产生由表达胰岛素和胰高血糖素的细胞组成的SC胰岛,但通过强大且可重复的GSIS测量,从最近修订的两个方案中获得的SC胰岛功能更强。此外,我们证明,冷冻保存长达10个月的胰腺祖细胞和分化的内分泌细胞可以重新构建为对葡萄糖有反应的SC胰岛。这些发现应该使即使是几乎没有PSC培养经验的研究团队也能够使用人类PSC来源的β样细胞技术。

https://cdn.ncbi.nlm.nih.gov/pmc/blobs/e9d7/11840517/524b1377920c/nihms-2053307-f0001.jpg

文献AI研究员

20分钟写一篇综述,助力文献阅读效率提升50倍。

立即体验

用中文搜PubMed

大模型驱动的PubMed中文搜索引擎

马上搜索

文档翻译

学术文献翻译模型,支持多种主流文档格式。

立即体验