Suppr超能文献

衰老细胞清除疗法可减少小胶质细胞并降低实验性自身免疫性脑脊髓炎的严重程度。

Senolytic treatment diminishes microglia and decreases severity of experimental autoimmune encephalomyelitis.

机构信息

Montréal Neurological Institute, McGill University, Montréal, Québec, Canada.

Neuroimmunology Research Laboratory, Centre de Recherche du Centre Hospitalier de l', Université de Montréal (CRCHUM), Montreal, Québec, H2X 0A9, Canada.

出版信息

J Neuroinflammation. 2024 Nov 1;21(1):283. doi: 10.1186/s12974-024-03278-2.

Abstract

BACKGROUND

The role of senescence in disease contexts is complex, however there is considerable evidence that depletion of senescent cells improves outcomes in a variety of contexts particularly related to aging, cognition, and neurodegeneration. Much research has shown previously that inflammation can promote cellular senescence. Microglia are a central nervous system innate immune cell that undergo senescence with aging and during neurodegeneration. The contribution of senescent microglia to multiple sclerosis, an inflammatory neurodegenerative disease, is not clear, but microglia are strongly implicated in chronic active lesion pathology, tissue injury, and disease progression. Drugs that could specifically eliminate dysregulated microglia in multiple sclerosis are therefore of great interest to the field.

RESULTS

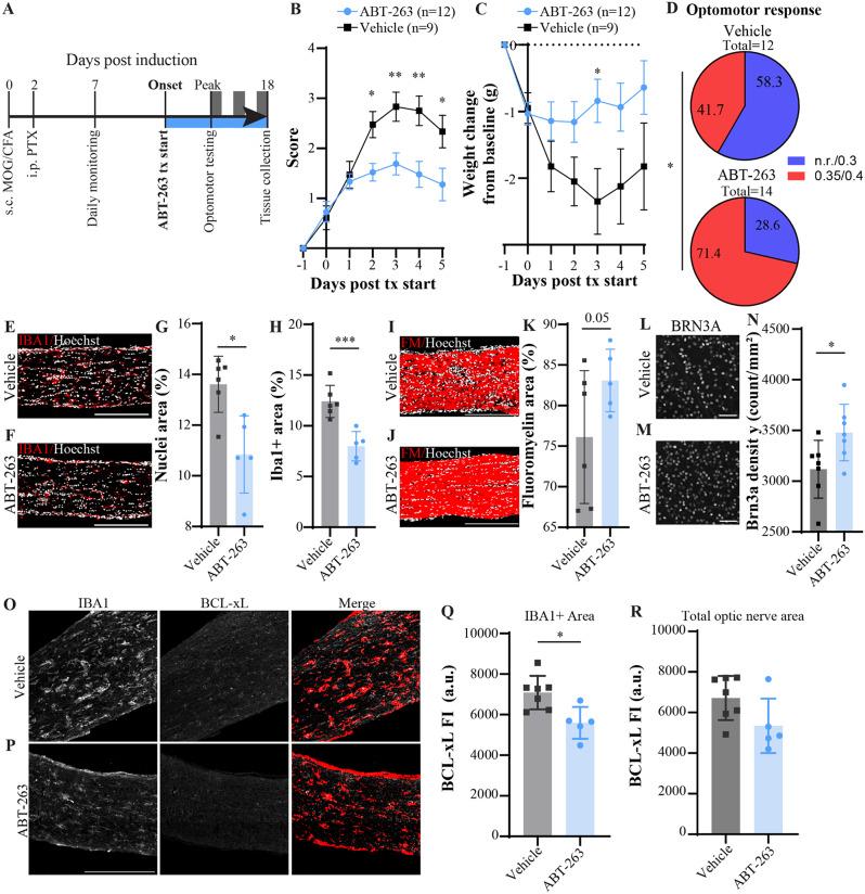
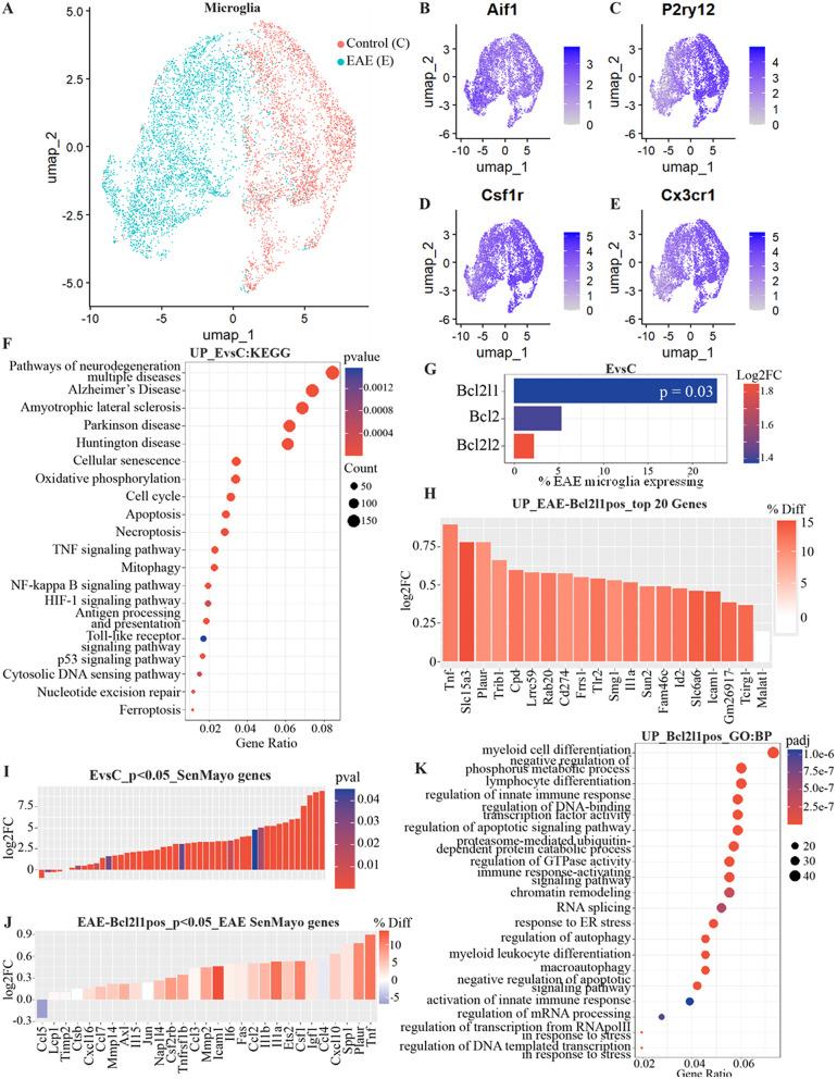
A single-cell analysis of brain tissue from mice subjected to experimental autoimmune encephalomyelitis (EAE), a mouse model of CNS inflammation that models aspects of multiple sclerosis (MS), identified microglia with a strong transcriptional signature of senescence including the presence of BCL2-family gene transcripts. Microglia expressing Bcl2l1 had higher expression of pro-inflammatory and senescence associated genes than their Bcl2l1 negative counterparts in EAE, suggesting they may exacerbate inflammation. Notably, in human single-nucleus sequencing from MS, BCL2L1 positive microglia were enriched in lesions with active inflammatory pathology, and likewise demonstrated increased expression of immune genes suggesting they may be proinflammatory and contribute to disease processes in chronic active lesions. Employing a small molecule BCL2-family inhibitor, Navitoclax (ABT-263), significantly reduced the presence of microglia and macrophages in the EAE spinal cord, suggesting that these cells can be targeted by senolytic treatment. ABT-263 treatment had a profound effect on EAE mice: decreasing motor symptom severity, improving visual acuity, promoting neuronal survival, and decreasing white matter inflammation.

CONCLUSION

These results support the hypothesis that microglia and macrophages exhibit transcriptional features of cellular senescence in EAE and MS, and that microglia expressing Bcl2l1 demonstrate a proinflammatory signature that may exacerbate inflammation resulting in negative outcomes in neuroinflammatory disease. Depleting microglia and macrophages using a senolytic results in robust improvement in EAE disease severity, including across measures of neurodegeneration, inflammation, and demyelination, and may therefore represent a novel strategy to address disease progression in multiple sclerosis.

摘要

背景

衰老在疾病中的作用很复杂,但是有大量证据表明,清除衰老细胞可以改善多种情况下的结果,尤其是与衰老、认知和神经退行性变有关的情况。先前的大量研究表明,炎症可以促进细胞衰老。小胶质细胞是一种中枢神经系统固有免疫细胞,随着衰老和神经退行性变而衰老。衰老小胶质细胞对多发性硬化症(一种炎症性神经退行性疾病)的贡献尚不清楚,但小胶质细胞强烈参与慢性活跃病变的病理学、组织损伤和疾病进展。因此,能够特异性消除多发性硬化症中失调的小胶质细胞的药物对该领域非常有吸引力。

结果

对实验性自身免疫性脑脊髓炎(EAE)小鼠脑组织的单细胞分析,EAE 是一种中枢神经系统炎症的小鼠模型,可模拟多发性硬化症(MS)的某些方面,鉴定出具有强烈转录衰老特征的小胶质细胞,包括 BCL2 家族基因转录本的存在。与 EAE 中的 Bcl2l1 阴性小胶质细胞相比,表达 Bcl2l1 的小胶质细胞表达的促炎和衰老相关基因更高,表明它们可能加剧炎症。值得注意的是,在 MS 的人类单核测序中,BCL2L1 阳性小胶质细胞在具有活跃炎症病理学的病变中富集,并且同样表现出免疫基因表达增加,表明它们可能具有促炎作用,并有助于慢性活跃病变中的疾病进程。使用小分子 BCL2 家族抑制剂 Navitoclax(ABT-263)可显著减少 EAE 脊髓中的小胶质细胞和巨噬细胞的存在,表明这些细胞可以通过衰老治疗靶向。ABT-263 治疗对 EAE 小鼠有深远的影响:降低运动症状严重程度,提高视力,促进神经元存活,并减少白质炎症。

结论

这些结果支持这样的假设,即小胶质细胞和巨噬细胞在 EAE 和 MS 中表现出细胞衰老的转录特征,并且表达 Bcl2l1 的小胶质细胞表现出促炎特征,可能加剧炎症,导致神经炎症性疾病的不良结果。使用衰老疗法清除小胶质细胞和巨噬细胞可显著改善 EAE 疾病严重程度,包括神经退行性变、炎症和脱髓鞘的测量指标,因此可能是解决多发性硬化症疾病进展的一种新策略。

https://cdn.ncbi.nlm.nih.gov/pmc/blobs/2a22/11529445/4306628e1916/12974_2024_3278_Fig1_HTML.jpg

文献AI研究员

20分钟写一篇综述,助力文献阅读效率提升50倍。

立即体验

用中文搜PubMed

大模型驱动的PubMed中文搜索引擎

马上搜索

文档翻译

学术文献翻译模型,支持多种主流文档格式。

立即体验