Suppr超能文献

尼古丁通过α5-nAChR/ SOX2/ CSF-1 轴促进肺腺癌中 M2 巨噬细胞极化。

Nicotine promotes M2 macrophage polarization through α5-nAChR/SOX2/CSF-1 axis in lung adenocarcinoma.

机构信息

Research Center of Basic Medicine, Central Hospital Affiliated to Shandong First Medical University, Jiefang Road 105, Jinan, China.

Department of Medical Laboratory, Weifang Medical University, Weifang, China.

出版信息

Cancer Immunol Immunother. 2024 Nov 2;74(1):11. doi: 10.1007/s00262-024-03866-4.

Abstract

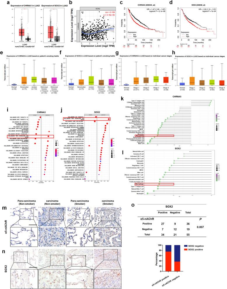
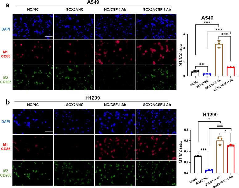
α5-nicotinic acetylcholine receptor (α5-nAChR) plays a vital part in lung adenocarcinoma (LUAD). However, it is not comprehensively understood that how the α5-nAChR affects LUAD. Through diverse bioinformatics analyses and immunohistochemistry, the expressions of α5-nAChR and SOX2 as well as their relations were dissected. α5-nAChR regulated the differentiation of monocytes into M2 macrophages by targeting the STAT3/SOX2/CSF-1 signaling in the coculture system by western blotting and ChIP. α5-nAChR-mediated macrophage-mediated LUAD cell migration via SOX2/CSF-1 signaling in the cocultured medium. Correlations of α5-nAChR, SOX2 and M2 phenotype tumor-associated macrophages (TAMs) were validated in mouse LUAD models and clinical samples. α5-nAChR expression was connected to SOX2 expression, smoking and bad prognosis of LUAD among clinical samples. Nicotine-induced SOX2 expression was mediated by α5-nAChR via STAT3. Additionally, SOX2-mediated macrophage colony-stimulating factor (CSF-1) expression contributed to LUAD progression in vitro. Furthermore, α5-nAChR expression was strongly linked to pSTAT3, SOX2 and M2 macrophage marker CD206 expression and negatively correlated with M1 macrophage marker CD86 expression in vivo. It is indicated that M2 macrophages are mediated by the new α5-nAChR /SOX2/CSF-1 axis in nicotine-related LUAD, which is a potential therapeutic strategy for cancer.

摘要

α5-烟碱型乙酰胆碱受体(α5-nAChR)在肺腺癌(LUAD)中起着至关重要的作用。然而,α5-nAChR 如何影响 LUAD 还没有得到全面的理解。通过多种生物信息学分析和免疫组织化学分析,解析了α5-nAChR 和 SOX2 的表达及其关系。α5-nAChR 通过靶向共培养体系中的 STAT3/SOX2/CSF-1 信号通路,调节单核细胞向 M2 巨噬细胞的分化。α5-nAChR 通过 SOX2/CSF-1 信号通路介导巨噬细胞介导的 LUAD 细胞迁移。在小鼠 LUAD 模型和临床样本中验证了α5-nAChR、SOX2 和 M2 表型肿瘤相关巨噬细胞(TAMs)之间的相关性。在临床样本中,α5-nAChR 的表达与 SOX2 的表达、吸烟和 LUAD 的不良预后相关。尼古丁诱导的 SOX2 表达是通过α5-nAChR 介导的 STAT3 实现的。此外,SOX2 介导的巨噬细胞集落刺激因子(CSF-1)表达有助于体外 LUAD 的进展。此外,α5-nAChR 的表达与 pSTAT3、SOX2 和 M2 巨噬细胞标志物 CD206 的表达密切相关,与体内 M1 巨噬细胞标志物 CD86 的表达呈负相关。结果表明,M2 巨噬细胞是由新的α5-nAChR /SOX2/CSF-1 轴在尼古丁相关 LUAD 中介导的,这是一种潜在的癌症治疗策略。

https://cdn.ncbi.nlm.nih.gov/pmc/blobs/03fd/11531455/e1183206d9cc/262_2024_3866_Fig1_HTML.jpg

文献AI研究员

20分钟写一篇综述,助力文献阅读效率提升50倍。

立即体验

用中文搜PubMed

大模型驱动的PubMed中文搜索引擎

马上搜索

文档翻译

学术文献翻译模型,支持多种主流文档格式。

立即体验