Suppr超能文献

巴西血管病学与血管外科学会关于外周动脉疾病的指南

Brazilian Society of Angiology and Vascular Surgery guidelines on peripheral artery disease.

作者信息

Erzinger Fabiano Luiz, Polimanti Afonso César, Pinto Daniel Mendes, Murta Gustavo, Cury Marcus Vinicius, da Silva Ricardo Bernardo, Biagioni Rodrigo Bruno, Belckzac Sergio Quilici, Joviliano Edwaldo Edner, de Araujo Walter Junior Boin, de Oliveira Julio Cesar Peclat

机构信息

Hospital Erasto Gaertner, Serviço de Cirurgia Vascular, Curitiba, PR, Brasil.

Sociedade Brasileira de Angiologia e de Cirurgia Vascular - SBACV-PR, Curitiba, PR, Brasil.

出版信息

J Vasc Bras. 2024 Oct 28;23:e20230059. doi: 10.1590/1677-5449.202300592. eCollection 2024.

Abstract

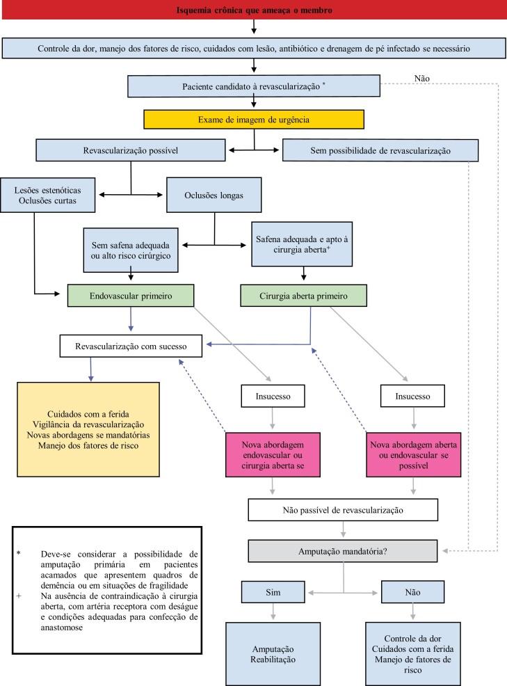
Patients with peripheral artery disease and generalized atherosclerosis are at high risk of cardiovascular and limb complications, affecting both quality of life and longevity. Lower limb atherosclerotic disease is associated with high cardiovascular morbidity and mortality and adequate management is founded on treatments involving patient-dependent factors, such as lifestyle changes, and physician-dependent factors, such as clinical treatment, endovascular treatment, or conventional surgery. Medical management of peripheral artery disease is multifaceted, and its most important elements are reduction of cholesterol level, antithrombotic therapy, control of arterial blood pressure, control of diabetes, and smoking cessation. Adhesion to this regime can reduce complications related to the limbs, such as chronic limb-threatening ischemia, that can result in amputation, and the systemic complications of atherosclerosis, such as stroke and myocardial infarction.

摘要

外周动脉疾病和全身性动脉粥样硬化患者面临心血管和肢体并发症的高风险,这会影响生活质量和寿命。下肢动脉粥样硬化疾病与高心血管发病率和死亡率相关,适当的管理基于涉及患者相关因素(如生活方式改变)和医生相关因素(如临床治疗、血管内治疗或传统手术)的治疗方法。外周动脉疾病的药物治疗是多方面的,其最重要的要素是降低胆固醇水平、抗血栓治疗、控制动脉血压、控制糖尿病和戒烟。坚持这一治疗方案可减少与肢体相关的并发症,如可能导致截肢的慢性肢体威胁性缺血,以及动脉粥样硬化的全身性并发症,如中风和心肌梗死。

https://cdn.ncbi.nlm.nih.gov/pmc/blobs/4781/11530000/fef45f7abe1b/jvb-23-e20230059-g01-en.jpg

文献AI研究员

20分钟写一篇综述,助力文献阅读效率提升50倍。

立即体验

用中文搜PubMed

大模型驱动的PubMed中文搜索引擎

马上搜索

文档翻译

学术文献翻译模型,支持多种主流文档格式。

立即体验