Suppr超能文献

种间相互作用会改变……的抗生素敏感性。 (原文表述不完整,此处“.”指代不明)

Interspecies interactions alter the antibiotic sensitivity of .

作者信息

Koumans C I M, Tandar S T, Liakopoulos A, van Hasselt J G C

机构信息

Leiden Academic Center for Drug Research, Leiden University, Leiden, the Netherlands.

Microbiology, Department of Biology, Utrecht University, Utrecht, the Netherlands.

出版信息

Microbiol Spectr. 2024 Nov 4;12(12):e0201224. doi: 10.1128/spectrum.02012-24.

Abstract

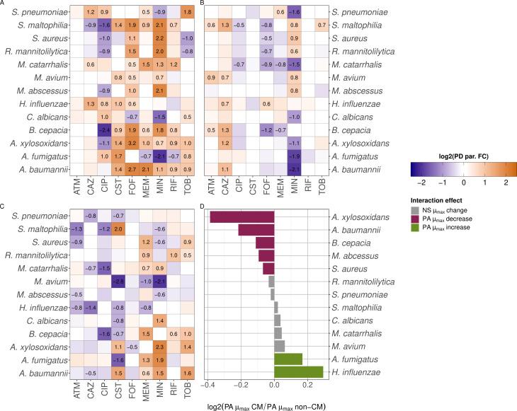
Polymicrobial infections are infections that are caused by multiple pathogens and are common in patients with cystic fibrosis (CF). Although polymicrobial infections are associated with poor treatment responses in CF, the effects of the ecological interactions between co-infecting pathogens on antibiotic sensitivity and treatment outcome are poorly characterized. To this end, we systematically quantified the impact of these effects on the antibiotic sensitivity of for nine antibiotics in medium conditioned by 13 secondary cystic fibrosis-associated bacterial and fungal pathogens through time-kill assays. We fitted pharmacodynamic models to these kill curves for each antibiotic-species combination and found that interspecies interactions changing the antibiotic sensitivity of are abundant. Interactions that lower antibiotic sensitivity are more common than those that increase it, with generally more substantial reductions than increases in sensitivity. For a selection of co-infecting species, we performed pharmacokinetic-pharmacodynamic modeling of treatment. We predicted that interspecies interactions can either improve or reduce treatment response to the extent that treatment is rendered ineffective from a previously effective antibiotic dosing schedule and . In summary, we show that quantifying the ecological interaction effects as pharmacodynamic parameters is necessary to determine the abundance and the extent to which these interactions affect antibiotic sensitivity in polymicrobial infections.IMPORTANCEIn cystic fibrosis (CF) patients, chronic respiratory tract infections are often polymicrobial, involving multiple pathogens simultaneously. Polymicrobial infections are difficult to treat as they often respond unexpectedly to antibiotic treatment, which might possibly be explained because co-infecting pathogens can influence each other's antibiotic sensitivity, but it is unknown to what extent such effects occur. To investigate this, we systematically quantified the impact of co-infecting species on antibiotic sensitivity, focusing on , a common CF pathogen. We studied for a large set co-infecting species and antibiotics whether changes in antibiotic response occur. Based on these experiments, we used mathematical modeling to simulate 's response to colistin and tobramycin treatment in the presence of multiple pathogens. This study offers comprehensive data on altered antibiotic sensitivity of in polymicrobial infections, serves as a foundation for optimizing treatment of such infections, and consolidates the importance of considering co-infecting pathogens.

摘要

多重微生物感染是由多种病原体引起的感染,在囊性纤维化(CF)患者中很常见。尽管多重微生物感染与CF患者的治疗反应不佳有关,但共同感染病原体之间的生态相互作用对抗生素敏感性和治疗结果的影响却鲜为人知。为此,我们通过时间杀菌试验,系统地量化了这些效应对13种与囊性纤维化相关的继发性细菌和真菌病原体在培养基中对9种抗生素的抗生素敏感性的影响。我们为每种抗生素-物种组合的这些杀菌曲线拟合了药效学模型,发现改变抗生素敏感性的种间相互作用很常见。降低抗生素敏感性的相互作用比增加抗生素敏感性的相互作用更常见,敏感性的降低通常比增加更显著。对于一组共同感染的物种,我们进行了多粘菌素治疗的药代动力学-药效学建模。我们预测种间相互作用可以改善或降低治疗反应,以至于从先前有效的抗生素给药方案来看治疗变得无效。总之,我们表明将生态相互作用效应量化为药效学参数对于确定这些相互作用在多重微生物感染中影响抗生素敏感性的程度和丰度是必要的。

重要性

在囊性纤维化(CF)患者中,慢性呼吸道感染通常是多重微生物感染,同时涉及多种病原体。多重微生物感染难以治疗,因为它们对抗生素治疗的反应往往出乎意料,这可能是因为共同感染的病原体可以相互影响彼此的抗生素敏感性,但这种影响的程度尚不清楚。为了研究这一点,我们系统地量化了共同感染物种对抗生素敏感性的影响,重点是一种常见的CF病原体。我们研究了大量共同感染的物种和抗生素是否会发生抗生素反应的变化。基于这些实验,我们使用数学建模来模拟在多种病原体存在下对多粘菌素和妥布霉素治疗的反应。这项研究提供了关于多重微生物感染中抗生素敏感性改变 的全面数据,为优化此类感染的治疗奠定了基础,并巩固了考虑共同感染病原体的重要性。

https://cdn.ncbi.nlm.nih.gov/pmc/blobs/b754/11619387/56da116f63b1/spectrum.02012-24.f001.jpg

文献AI研究员

20分钟写一篇综述,助力文献阅读效率提升50倍。

立即体验

用中文搜PubMed

大模型驱动的PubMed中文搜索引擎

马上搜索

文档翻译

学术文献翻译模型,支持多种主流文档格式。

立即体验