Suppr超能文献

具有增强的 PAM 和脱氨酶基序灵活性的胞嘧啶碱基编辑器,用于斑马鱼的基因编辑。

Cytosine base editors with increased PAM and deaminase motif flexibility for gene editing in zebrafish.

机构信息

Key Laboratory of Brain, Cognition and Education Sciences, Ministry of Education, South China Normal University, Guangzhou, China.

Institute for Brain Research and Rehabilitation, and Guangdong Key Laboratory of Mental Health and Cognitive Science, South China Normal University, Guangzhou, China.

出版信息

Nat Commun. 2024 Nov 4;15(1):9526. doi: 10.1038/s41467-024-53735-y.

Abstract

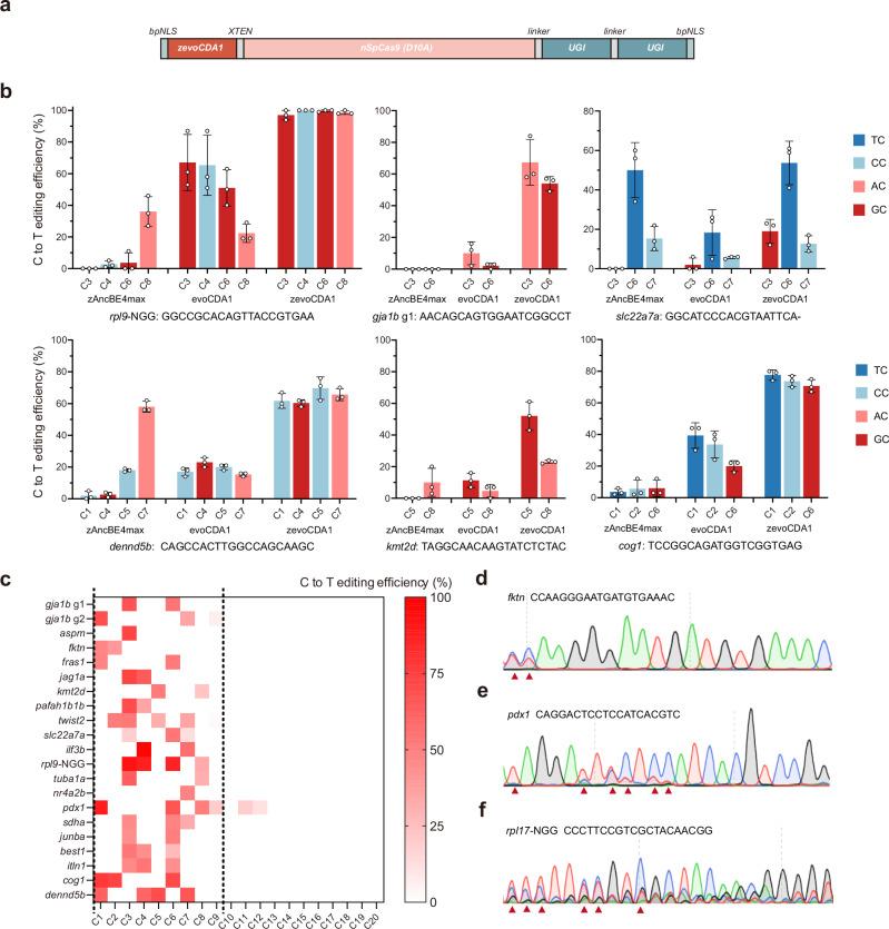
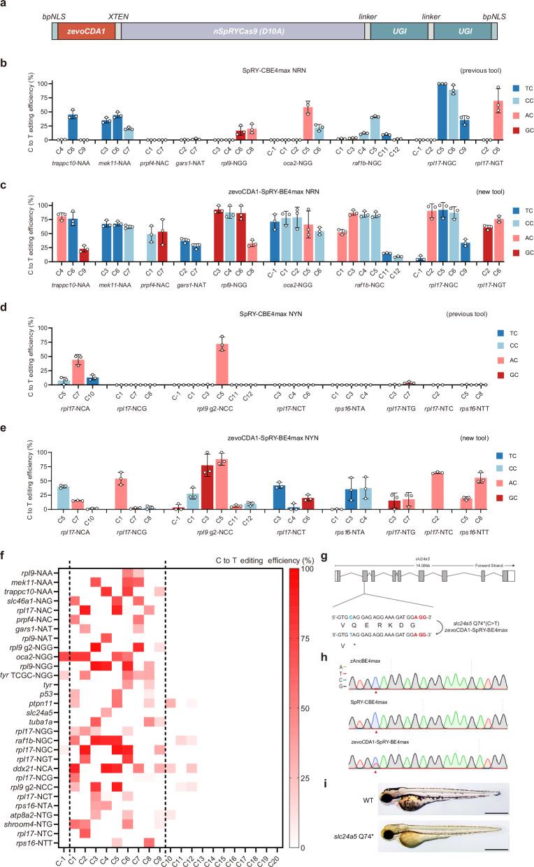
Cytosine base editing is a powerful tool for making precise single nucleotide changes in cells and model organisms like zebrafish, which are valuable for studying human diseases. However, current base editors struggle to edit cytosines in certain DNA contexts, particularly those with GC and CC pairs, limiting their use in modelling disease-related mutations. Here we show the development of zevoCDA1, an optimized cytosine base editor for zebrafish that improves editing efficiency across various DNA contexts and reduces restrictions imposed by the protospacer adjacent motif. We also create zevoCDA1-198, a more precise editor with a narrower editing window of five nucleotides, minimizing off-target effects. Using these advanced tools, we successfully generate zebrafish models of diseases that were previously challenging to create due to sequence limitations. This work enhances the ability to introduce human pathogenic mutations in zebrafish, broadening the scope for genomic research with improved precision and efficiency.

摘要

胞嘧啶碱基编辑是一种在细胞和模式生物(如斑马鱼)中进行精确单核苷酸改变的强大工具,对于研究人类疾病非常有价值。然而,当前的碱基编辑器在编辑某些 DNA 环境中的胞嘧啶时存在困难,特别是那些含有 GC 和 CC 对的环境,这限制了它们在模拟与疾病相关的突变中的应用。在这里,我们展示了 zevoCDA1 的开发,这是一种针对斑马鱼的优化的胞嘧啶碱基编辑器,它提高了各种 DNA 环境下的编辑效率,并减少了对邻近基序的限制。我们还创建了 zevoCDA1-198,这是一种更精确的编辑器,其编辑窗口更窄,只有五个核苷酸,最大限度地减少了脱靶效应。使用这些先进的工具,我们成功地生成了以前由于序列限制而难以创建的疾病的斑马鱼模型。这项工作增强了在斑马鱼中引入人类致病突变的能力,提高了基因组研究的精度和效率,扩大了研究范围。

https://cdn.ncbi.nlm.nih.gov/pmc/blobs/7375/11535530/3af72b391621/41467_2024_53735_Fig1_HTML.jpg

文献AI研究员

20分钟写一篇综述,助力文献阅读效率提升50倍。

立即体验

用中文搜PubMed

大模型驱动的PubMed中文搜索引擎

马上搜索

文档翻译

学术文献翻译模型,支持多种主流文档格式。

立即体验