Suppr超能文献

关于为特定再生需求选择合适的脱细胞细胞外基质的考量。

The considerations on selecting the appropriate decellularized ECM for specific regeneration demands.

作者信息

Zhang Shihan, Guo Yaru, Lu Yixuan, Liu Fangyong, Heng Boon Chin, Deng Xuliang

机构信息

Department of Geriatric Dentistry, Peking University School and Hospital of Stomatology, Beijing, 100081, China.

Central Laboratory, Peking University School and Hospital of Stomatology, Beijing, 100081, China.

出版信息

Mater Today Bio. 2024 Oct 18;29:101301. doi: 10.1016/j.mtbio.2024.101301. eCollection 2024 Dec.

Abstract

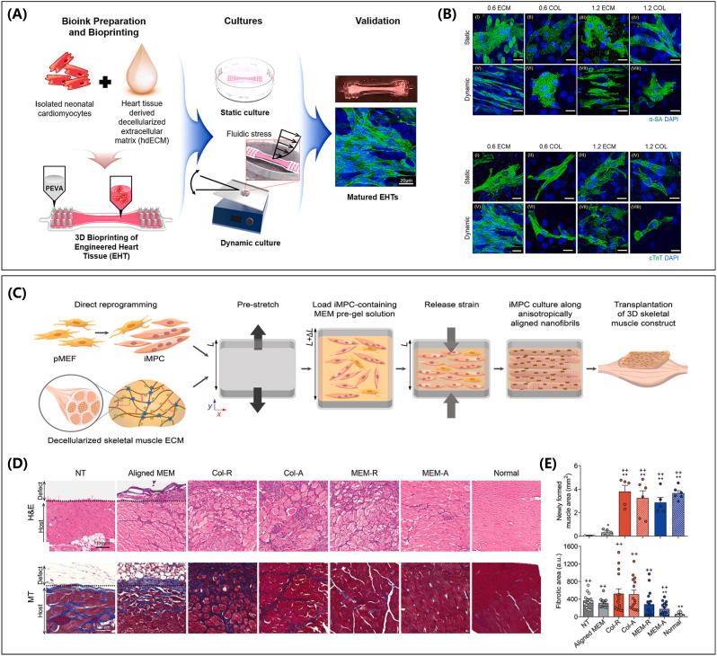
An ideal biomaterial should create a customized tissue-specific microenvironment that can facilitate and guide the tissue repair process. Due to its good biocompatibility and similar biochemical properties to native tissues, decellularized extracellular matrix (dECM) generally yields enhanced regenerative outcomes, with improved morphological and functional recovery. By utilizing various decellularization techniques and post-processing protocols, dECM can be flexibly prepared in different states from various sources, with specifically customized physicochemical properties for different tissues. To initiate a well-orchestrated tissue-regenerative response, dECM exerts multiple effects at the wound site by activating various overlapping signaling pathways to promote cell adhesion, proliferation, and differentiation, as well as suppressing inflammation via modulation of various immune cells, including macrophages, T cells, and mastocytes. Functional tissue repair is likely the main aim when employing the optimized dECM biomaterials. Here, we review the current applications of different kinds of dECMs in an attempt to improve the efficiency of tissue regeneration, highlighting key considerations on developing dECM for specific tissue engineering applications.

摘要

理想的生物材料应能创建一个定制的组织特异性微环境,以促进和引导组织修复过程。由于其良好的生物相容性以及与天然组织相似的生化特性,脱细胞细胞外基质(dECM)通常能产生更好的再生效果,实现更好的形态和功能恢复。通过采用各种脱细胞技术和后处理方案,可以从各种来源灵活制备处于不同状态的dECM,并针对不同组织进行特定的物理化学性质定制。为了启动精心编排的组织再生反应,dECM通过激活各种重叠的信号通路在伤口部位发挥多种作用,以促进细胞粘附、增殖和分化,并通过调节包括巨噬细胞、T细胞和肥大细胞在内的各种免疫细胞来抑制炎症。使用优化的dECM生物材料时,功能性组织修复可能是主要目标。在此,我们综述了不同类型dECM的当前应用,以试图提高组织再生效率,突出了开发用于特定组织工程应用的dECM的关键考虑因素。

https://cdn.ncbi.nlm.nih.gov/pmc/blobs/27f9/11532911/a49853644028/ga1.jpg

文献AI研究员

20分钟写一篇综述,助力文献阅读效率提升50倍。

立即体验

用中文搜PubMed

大模型驱动的PubMed中文搜索引擎

马上搜索

文档翻译

学术文献翻译模型,支持多种主流文档格式。

立即体验