Suppr超能文献

野生型疫苗剂量对BA.5混合免疫、疾病严重程度和XBB再感染风险的影响。

Effect of wild-type vaccine doses on BA.5 hybrid immunity, disease severity, and XBB reinfection risk.

作者信息

Chen Daxiang, Zhang Weihong, Xiao Bin, Xu Banglao, Yang Xiaoyun, Deng Shidong, Li Guichang, Yang Gang, Cao Jinpeng, Mei Xinyue, Luo Qi, Huang Peiyu, Sun Xi, Su Jie, Zhong Nanshan, Zhao Zhuxiang, Wang Zhongfang

机构信息

State Key Laboratory of Respiratory Disease, National Clinical Research Center for Respiratory Disease, Guangzhou Institute of Respiratory Health, The First Affiliated Hospital of Guangzhou Medical University, Guangzhou Medical University, Guangzhou, Guangdong, China.

Hetao Institute of Guangzhou National Laboratory, Shenzhen, Guangdong, China.

出版信息

J Virol. 2024 Dec 17;98(12):e0128524. doi: 10.1128/jvi.01285-24. Epub 2024 Nov 5.

Abstract

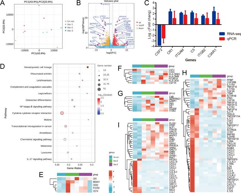
Vaccination against the wild-type (WT) severe acute respiratory syndrome coronavirus 2 (SARS-CoV-2) virus did not produce detectable levels of neutralizing antibodies (NAbs) against the BA.5 strain before it emerged. However, coronavirus disease-2019 (COVID-19) severity varied highly between unvaccinated, partially vaccinated, and fully vaccinated individuals, for unknown reasons. We assessed the severity of BA.5 infection and the risk of XBB strain reinfection and measured serum levels of NAbs against WT, BA.5, and XBB.1.9.1 SARS-CoV-2 strains at varying time points in 1,373 individuals who received zero, one, two, or three WT vaccine doses. We found that two to three WT doses significantly increased WT and BA.5 NAb levels and reduced the incidence of COVID-19-associated pneumonia upon BA.5 strain infection compared to zero to one dose. Regarding XBB reinfection, those who received two to three doses and were infected with the BA.5 variant exhibited a significantly lower reinfection risk compared to those who received zero to one dose. RNA analysis revealed that the differentially expressed genes between the two to three dose and unvaccinated groups were enriched in B cell activation, cytokine-cytokine receptor interaction, complement, and monocyte activation functions-indicating that vaccination increased the antibody response and reduced inflammation. Our results suggest that multiple antigen exposures to either matched or unmatched SARS-COV-2 variants, through vaccination or infection, may be necessary to achieve significant immune imprinting.IMPORTANCEThe administration of coronavirus disease-2019 (COVID-19) vaccines that do not perfectly match the viral strains that individuals become infected with has been found to impact the resultant illness severity-although the precise mechanism underlying this phenomenon remains unclear. We assessed viral clearance, as well as serum levels of inflammatory cytokines and neutralizing antibodies (NAbs) against wild-type, BA.5, and XBB.1.9.1 variants of the severe acute respiratory syndrome coronavirus 2 among individuals who received varying doses of such strain-mismatched vaccines. Notably, vaccination with ≥2 doses of strain-mismatched COVID-19 vaccines appeared to stimulate the production of specific NAbs during infection with new variants, as well as attenuate the inflammatory response and enhance viral clearance. Such vaccination regimens can also reduce the risk of reinfection. These findings may be important for guiding the development of future COVID-19 vaccination strategies that target both matched and mismatched viral variants.

摘要

在野生型(WT)严重急性呼吸综合征冠状病毒2(SARS-CoV-2)病毒出现之前,针对该病毒的疫苗接种并未产生可检测水平的针对BA.5毒株的中和抗体(NAbs)。然而,2019冠状病毒病(COVID-19)的严重程度在未接种疫苗、部分接种疫苗和完全接种疫苗的个体之间差异很大,原因不明。我们评估了BA.5感染的严重程度和XBB毒株再次感染的风险,并在1373名接种了零剂、一剂、两剂或三剂WT疫苗的个体中,在不同时间点测量了针对WT、BA.5和XBB.1.9.1 SARS-CoV-2毒株的血清中和抗体水平。我们发现,与接种零剂至一剂相比,接种两剂至三剂WT疫苗显著提高了针对WT和BA.5的中和抗体水平,并降低了BA.5毒株感染后COVID-19相关肺炎的发病率。关于XBB再次感染,与接种零剂至一剂的个体相比,接种两剂至三剂且感染了BA.5变体的个体再次感染风险显著降低。RNA分析显示,接种两剂至三剂组与未接种疫苗组之间差异表达的基因在B细胞活化、细胞因子-细胞因子受体相互作用、补体和单核细胞活化功能方面富集,这表明疫苗接种增强了抗体反应并减轻了炎症。我们的结果表明,通过疫苗接种或感染多次接触匹配或不匹配的SARS-COV-2变体,可能是实现显著免疫印记所必需的。

重要性

已发现接种与个体感染的病毒株不完全匹配的2019冠状病毒病(COVID-19)疫苗会影响所患疾病的严重程度,尽管这一现象背后的确切机制仍不清楚。我们评估了接受不同剂量此类毒株不匹配疫苗的个体的病毒清除情况,以及针对严重急性呼吸综合征冠状病毒2的野生型、BA.5和XBB.1.9.1变体的炎症细胞因子和中和抗体(NAbs)的血清水平。值得注意的是,接种≥2剂毒株不匹配的COVID-19疫苗似乎在感染新变体期间刺激了特异性中和抗体的产生,同时减轻了炎症反应并增强了病毒清除。这种疫苗接种方案还可以降低再次感染的风险。这些发现可能对指导未来针对匹配和不匹配病毒变体的COVID-19疫苗接种策略的制定具有重要意义。

https://cdn.ncbi.nlm.nih.gov/pmc/blobs/7a68/11650986/6feaf1ea9afc/jvi.01285-24.f001.jpg

文献AI研究员

20分钟写一篇综述,助力文献阅读效率提升50倍。

立即体验

用中文搜PubMed

大模型驱动的PubMed中文搜索引擎

马上搜索

文档翻译

学术文献翻译模型,支持多种主流文档格式。

立即体验