Suppr超能文献

肌球蛋白马达蛋白Myh9和Myh10在厚壁升支粗段的特异性失活导致进行性肾病,并驱动远端肾单位和集合管中的性别特异性细胞适应。

Thick Ascending Limb Specific Inactivation of Myh9 and Myh10 Myosin Motors Results in Progressive Kidney Disease and Drives Sex-specific Cellular Adaptation in the Distal Nephron and Collecting Duct.

作者信息

Otterpohl Karla L, Busselman Brook W, Zimmerman Jenna L, Mukherjee Malini, Evans Claire, Graber Kelly, Thakkar Vedant P, Johnston Jermaine G, Ilyas Arooba, Gumz Michelle L, Eaton Douglas C, Sands Jeff M, Surendran Kameswaran, Chandrasekar Indra

机构信息

Enabling Technologies Group, Sanford Research, Sioux Falls, SD 57104, USA.

Basic Biomedical Sciences Graduate Program, University of South Dakota, Vermillion, SD 57069, USA.

出版信息

Function (Oxf). 2025 Feb 12;6(1). doi: 10.1093/function/zqae048.

Abstract

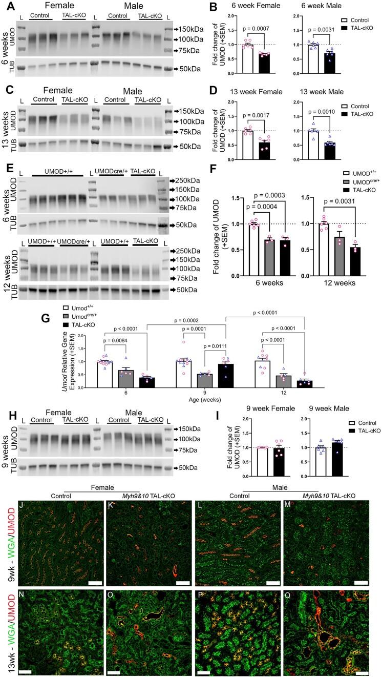
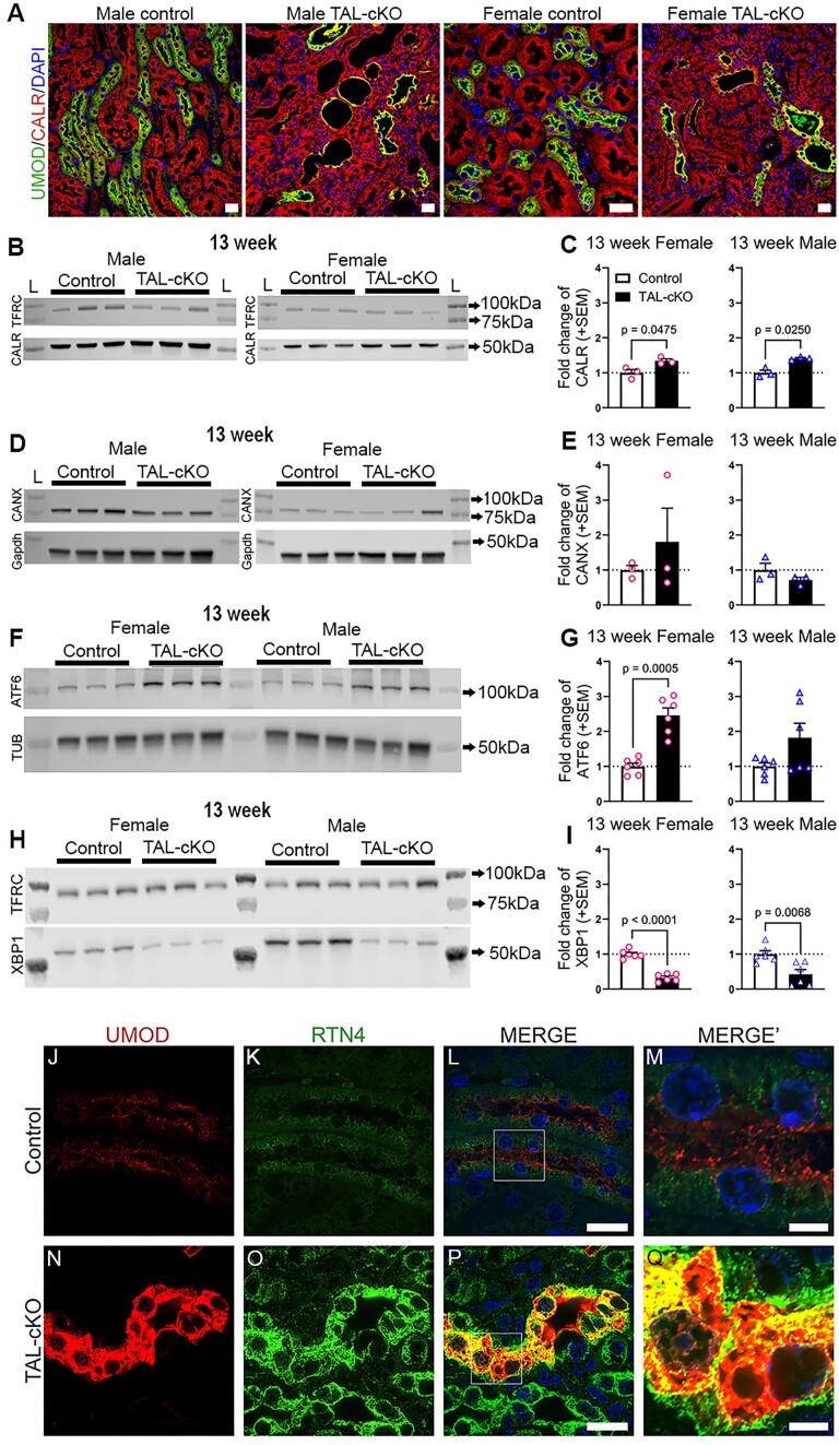
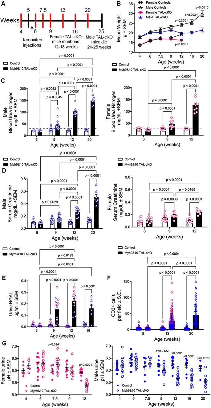
Our previous work established a role for myosin motor proteins MYH9 and MYH10 in trafficking of thick ascending limb (TAL) cargoes uromodulin and Na+-K+-2Cl- cotransporter NKCC2. We have generated a TAL-specific Myh9&10 conditional knockout (Myh9&10 TAL-cKO) mouse model to determine the cell autonomous roles for MYH9&10 in TAL cargo trafficking and to understand the consequence of TAL dysfunction in adult kidney. Myh9&10 TAL-cKO mice develop progressive kidney disease with pathological tubular injury confirmed by histological changes, tubular injury markers, upregulated endoplasmic reticulum (ER) stress/unfolded protein response, and higher blood urea nitrogen and serum creatinine. However, male mice survive twice as long as female mice. We have determined this sexual dimorphism in morbidity is due to adaptation of the distal nephron and collecting duct in response to TAL dysfunction and lower NKCC2 expression. We demonstrate that this triggers a compensatory mechanism involving sex-specific cellular adaptation within the distal nephron and collecting duct to boost sodium reabsorption. While both sexes overcompensate by activating epithelial sodium channel (ENaC) expression in medullary collecting ducts resulting in hypernatremia, this is initially subdued in male Myh9&10 TAL-cKO mice through higher sodium chloride cotransporter (NCC) expression within the distal nephron. Our results indicate that compromised TAL function ultimately results in maladaptation of medullary collecting duct cells which acquire cortical-like properties including ENaC expression. This work further confirms a cell autonomous role for MYH9&10 in maintenance of NKCC2 expression in the TAL and uncover distal nephron and collecting duct adaptive mechanisms which respond to TAL dysfunction.

摘要

我们之前的研究确定了肌球蛋白运动蛋白MYH9和MYH10在厚壁升支(TAL)货物尿调节蛋白和钠-钾-2氯协同转运蛋白NKCC2运输中的作用。我们构建了一种TAL特异性的Myh9&10条件性敲除(Myh9&10 TAL-cKO)小鼠模型,以确定MYH9&10在TAL货物运输中的细胞自主作用,并了解成年肾脏中TAL功能障碍的后果。Myh9&10 TAL-cKO小鼠会发展为进行性肾病,组织学变化、肾小管损伤标志物、内质网(ER)应激/未折叠蛋白反应上调以及血尿素氮和血清肌酐升高均证实了病理性肾小管损伤。然而,雄性小鼠的存活时间是雌性小鼠的两倍。我们已经确定,这种发病率的性别差异是由于远端肾单位和集合管对TAL功能障碍和较低的NKCC2表达的适应性反应。我们证明,这触发了一种补偿机制,涉及远端肾单位和集合管内性别特异性的细胞适应性变化,以促进钠重吸收。虽然两性都会通过激活髓质集合管中的上皮钠通道(ENaC)表达来过度补偿,导致高钠血症,但这在雄性Myh9&10 TAL-cKO小鼠中最初会通过远端肾单位中较高的氯化钠协同转运蛋白(NCC)表达而得到缓解。我们的结果表明,TAL功能受损最终会导致髓质集合管细胞的适应不良,并获得包括ENaC表达在内的皮质样特性。这项工作进一步证实了MYH9&10在维持TAL中NKCC2表达方面的细胞自主作用,并揭示了远端肾单位和集合管对TAL功能障碍的适应性机制。

https://cdn.ncbi.nlm.nih.gov/pmc/blobs/f54f/11815580/7740244e2737/zqae048gra.jpg

文献AI研究员

20分钟写一篇综述,助力文献阅读效率提升50倍。

立即体验

用中文搜PubMed

大模型驱动的PubMed中文搜索引擎

马上搜索

文档翻译

学术文献翻译模型,支持多种主流文档格式。

立即体验