Suppr超能文献

感染性细小病毒 B19 存在于被主动宿主蛋白酶抑制剂包裹的血液中循环。

Infectious parvovirus B19 circulates in the blood coated with active host protease inhibitors.

机构信息

The Hormel Institute, University of Minnesota, Austin, MN, USA.

Department of Chemistry, Biochemistry and Pharmaceutical Sciences, University of Bern, Bern, Switzerland.

出版信息

Nat Commun. 2024 Nov 5;15(1):9543. doi: 10.1038/s41467-024-53794-1.

Abstract

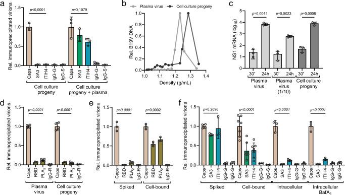
The lack of a permissive cell culture system has limited high-resolution structures of parvovirus B19 (B19V) to virus-like particles (VLPs). In this study, we present the atomic resolution structure (2.2 Å) of authentic B19V purified from a patient blood sample. There are significant differences compared to non-infectious VLPs. Most strikingly, two host protease inhibitors (PIs), inter-alpha-trypsin inhibitor heavy chain 4 (ITIH4) and serpinA3, were identified in complex with the capsids in all patient samples tested. The ITIH4 binds specifically to the icosahedral fivefold axis and serpinA3 occupies the twofold axis. The protein-coated virions remain infectious, and the capsid-associated PIs retain activity; however, upon virion interaction with target cells, the PIs dissociate from the capsid prior to viral entry. Our finding of an infectious virion shielded by bound host serum proteins suggests an evolutionarily favored phenomenon to evade immune surveillance and escape host protease activity.

摘要

缺乏允许的细胞培养系统限制了细小病毒 B19(B19V)的高分辨率结构为病毒样颗粒(VLPs)。在这项研究中,我们呈现了从患者血液样本中纯化的真实 B19V 的原子分辨率结构(2.2Å)。与非感染性 VLPs 相比,存在显著差异。最引人注目的是,在所有测试的患者样本中,鉴定到两种宿主蛋白酶抑制剂(PIs),即α-胰蛋白酶抑制剂重链 4(ITIH4)和丝氨酸蛋白酶抑制剂 A3(serpinA3),与衣壳复合物。ITIH4 特异性结合到二十面体五重轴,而 serpinA3 占据二倍轴。包被蛋白的病毒粒子仍然具有感染性,并且衣壳相关的 PIs 保留活性;然而,当病毒粒子与靶细胞相互作用时,PI 在病毒进入之前从衣壳上解离。我们发现,被结合的宿主血清蛋白包裹的感染性病毒粒子表明,这是一种有利于逃避免疫监视和逃脱宿主蛋白酶活性的进化现象。

https://cdn.ncbi.nlm.nih.gov/pmc/blobs/5880/11538491/ddc07d63e2ad/41467_2024_53794_Fig1_HTML.jpg

文献AI研究员

20分钟写一篇综述,助力文献阅读效率提升50倍。

立即体验

用中文搜PubMed

大模型驱动的PubMed中文搜索引擎

马上搜索

文档翻译

学术文献翻译模型,支持多种主流文档格式。

立即体验