Suppr超能文献

质粒编码的磷酸酶 RapP 增强非驯化枯草芽孢杆菌菌株的细胞生长。

Plasmid-encoded phosphatase RapP enhances cell growth in non-domesticated Bacillus subtilis strains.

机构信息

State Key Laboratory of Green Pesticide; Hubei Key Laboratory of Genetic Regulation and Integrative Biology, School of Life Sciences, Central China Normal University, Wuhan, PR China.

出版信息

Nat Commun. 2024 Nov 5;15(1):9567. doi: 10.1038/s41467-024-53992-x.

Abstract

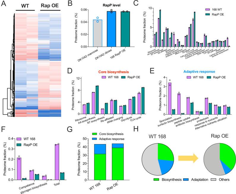
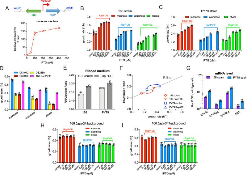
The trade-off between rapid growth and other important physiological traits (e.g., survival and adaptability) poses a fundamental challenge for microbes to achieve fitness maximization. Studies on Bacillus subtilis biology often use strains derived after a process of lab 'domestication' from an ancestral strain known as Marburg strain. The domestication process led to loss of a large plasmid (pBS32) encoding a phosphatase (RapP) that dephosphorylates the Spo0F protein and thus regulates biofilm formation and sporulation. Here, we show that plasmid pBS32, and more specifically rapP, enhance growth rates by preventing premature expression of the Spo0F-Spo0A-mediated adaptive response during exponential phase. This results in reallocation of proteome resources towards biosynthetic, growth-promoting pathways without compromising long-term fitness during stationary phase. Thus, RapP helps B. subtilis to constrain physiological trade-offs and economize cellular resources for fitness improvement.

摘要

快速生长与其他重要生理特征(如生存和适应性)之间的权衡,对微生物实现适应度最大化构成了根本性挑战。枯草芽孢杆菌生物学的研究通常使用经过实验室“驯化”的菌株,这些菌株源自被称为马尔堡菌株的祖先菌株。驯化过程导致一个大质粒(pBS32)的丢失,该质粒编码一种磷酸酶(RapP),可使 Spo0F 蛋白去磷酸化,从而调节生物膜形成和孢子形成。在这里,我们表明质粒 pBS32,更具体地说是 rapP,通过防止指数期过早表达 Spo0F-Spo0A 介导的适应性反应来提高生长速率。这导致在稳定期不影响长期适应度的情况下,将蛋白质组资源重新分配到生物合成、促进生长的途径上。因此,RapP 帮助枯草芽孢杆菌限制生理权衡,节省细胞资源以提高适应度。

https://cdn.ncbi.nlm.nih.gov/pmc/blobs/b917/11538241/4224c0e9489c/41467_2024_53992_Fig1_HTML.jpg

文献AI研究员

20分钟写一篇综述,助力文献阅读效率提升50倍。

立即体验

用中文搜PubMed

大模型驱动的PubMed中文搜索引擎

马上搜索

文档翻译

学术文献翻译模型,支持多种主流文档格式。

立即体验