Suppr超能文献

AS160 通过控制溶血磷脂酰肌醇代谢和信号通路来调节心脏 Ca 稳态,是一种对脂质敏感的调节剂。

AS160 is a lipid-responsive regulator of cardiac Ca homeostasis by controlling lysophosphatidylinositol metabolism and signaling.

机构信息

State Key Laboratory of Pharmaceutical Biotechnology, Department of Cardiology, Nanjing Drum Tower Hospital, The Affiliated Hospital of Nanjing University Medical School, Model Animal Research Center, School of Medicine, Nanjing University, Nanjing, China.

MOE Key Laboratory of Model Animal for Disease Study, Department of Endocrinology, Nanjing Drum Tower Hospital, The Affiliated Hospital of Nanjing University Medical School, Model Animal Research Center, School of Medicine, Nanjing University, Nanjing, China.

出版信息

Nat Commun. 2024 Nov 6;15(1):9602. doi: 10.1038/s41467-024-54031-5.

Abstract

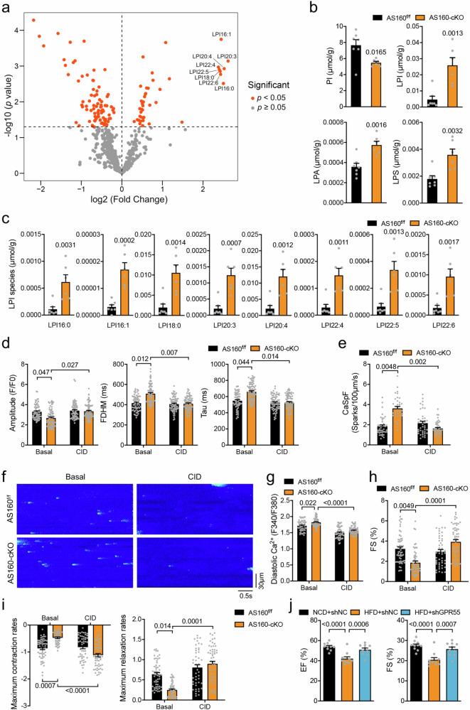
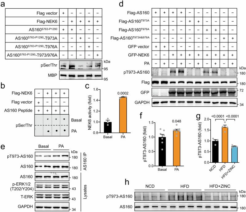
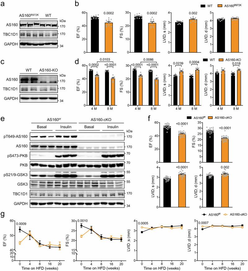
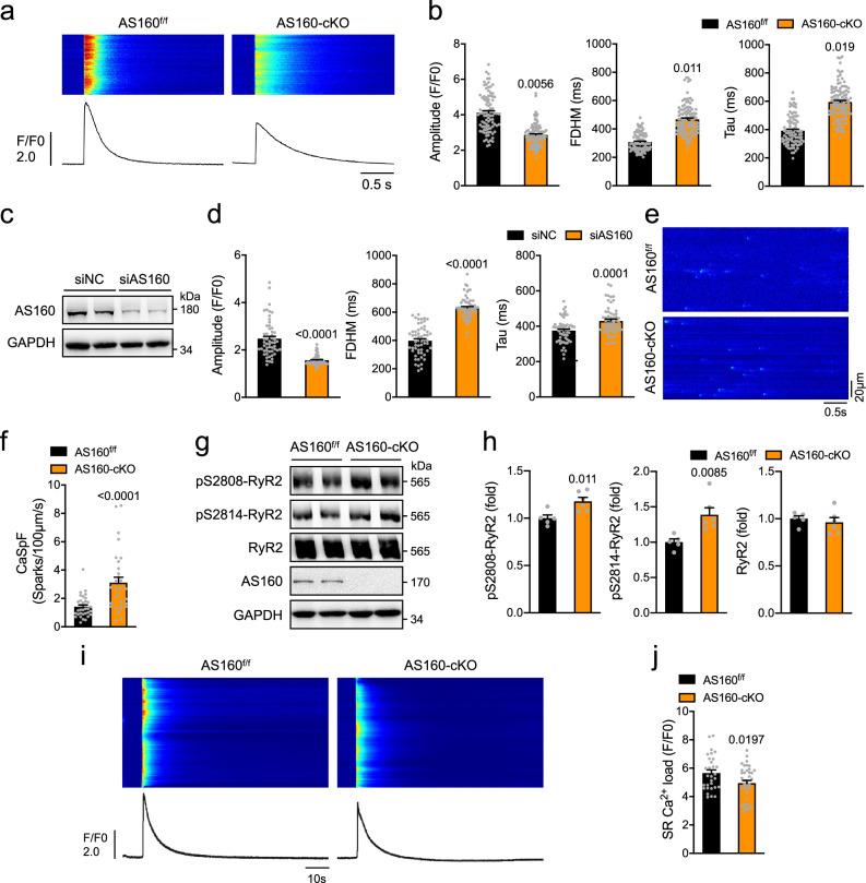
The obese heart undergoes metabolic remodeling and exhibits impaired calcium (Ca) homeostasis, which are two critical assaults leading to cardiac dysfunction. The molecular mechanisms underlying these alterations in obese heart are not well understood. Here, we show that the Rab-GTPase activating protein AS160 is a lipid-responsive regulator of Ca homeostasis through governing lysophosphatidylinositol metabolism and signaling. Palmitic acid/high fat diet inhibits AS160 activity through phosphorylation by NEK6, which consequently activates its downstream target Rab8a. Inactivation of AS160 in cardiomyocytes elevates cytosolic Ca that subsequently impairs cardiac contractility. Mechanistically, Rab8a downstream of AS160 interacts with DDHD1 to increase lysophosphatidylinositol metabolism and signaling that leads to Ca release from sarcoplasmic reticulum. Inactivation of NEK6 prevents inhibition of AS160 by palmitic acid/high fat diet, and alleviates cardiac dysfunction in high fat diet-fed mice. Together, our findings reveal a regulatory mechanism governing metabolic remodeling and Ca homeostasis in obese heart, and have therapeutic implications to combat obesity cardiomyopathy.

摘要

肥胖心脏经历代谢重塑,并表现出钙(Ca)稳态受损,这是导致心脏功能障碍的两个关键攻击。肥胖心脏中这些改变的分子机制尚不清楚。在这里,我们表明 Rab-GTPase 激活蛋白 AS160 通过调节溶血磷脂酰肌醇代谢和信号转导,是 Ca 稳态的脂反应调节剂。软脂酸/高脂肪饮食通过 NEK6 磷酸化抑制 AS160 活性,从而激活其下游靶标 Rab8a。心肌细胞中 AS160 的失活会增加细胞浆 Ca,随后损害心脏收缩力。在机制上,AS160 下游的 Rab8a 与 DDHD1 相互作用,增加溶血磷脂酰肌醇代谢和信号转导,导致肌浆网 Ca 释放。NEK6 的失活可防止软脂酸/高脂肪饮食抑制 AS160,并减轻高脂肪饮食喂养小鼠的心脏功能障碍。总之,我们的发现揭示了肥胖心脏中代谢重塑和 Ca 稳态的调节机制,为对抗肥胖性心肌病具有治疗意义。

https://cdn.ncbi.nlm.nih.gov/pmc/blobs/7bd2/11542008/538de897053b/41467_2024_54031_Fig1_HTML.jpg

文献AI研究员

20分钟写一篇综述,助力文献阅读效率提升50倍。

立即体验

用中文搜PubMed

大模型驱动的PubMed中文搜索引擎

马上搜索

文档翻译

学术文献翻译模型,支持多种主流文档格式。

立即体验