Suppr超能文献

磁共振成像引导的早期乳腺癌单次分割术前放疗(RICE试验):可行性研究

Magnetic resonance imaging-guided single-fraction preoperative radiotherapy for early-stage breast cancer (the RICE trial): feasibility study.

作者信息

Qadir Ayyaz, Singh Nabita, Dean Jenna, Brown Kerryn, Tacey Mark, Mann Bruce, Kron Tomas, Cahoon Glenn, Lau Eddie, Scott Andrew M, Yeo Belinda, Loh Su-Wen, Uribe Sergio, Moe Aung Aung Kywe, Ireland-Jenkins Kerryn, McAuley Rosly, McDermont Leah, Ooi Wei Ming, Ng Suat, Chao Michael, Foroudi Farshad

机构信息

Department of Medical Imaging and Radiation Sciences, School of Primary and Allied Health Care, Monash University, Melbourne, Australia.

Department of Radiation Oncology, Newton-John Cancer Wellness and Research Centre, 145 Studley Road, PO Box 5555, Heidelberg , Austin HealthVictoria, Olivia, 3084, Australia.

出版信息

Pilot Feasibility Stud. 2024 Nov 7;10(1):133. doi: 10.1186/s40814-024-01557-6.

Abstract

BACKGROUND

Over the past decade, the adoption of screening programs, digital mammography, and magnetic resonance imaging (MRI) has increased early-stage breast cancer diagnosis rates. Mortality rates have decreased due to early detection and improved treatments, including personalized therapies. Accelerated partial-breast irradiation (APBI) is emerging as a convenient and effective treatment for some patients, with studies exploring its preoperative use. Preoperative APBI, especially with MRI guidance, offers improved tumor targeting and potentially reduced side effects. Magnetic Resonance Imaging-Guided Single-Fraction Pre-Operative Radiotherapy for Early-Stage Breast Cancer (RICE trial) aims to assess the feasibility and efficacy of MRI-guided single-dose radiotherapy (RT) for early-stage breast cancer.

METHODS

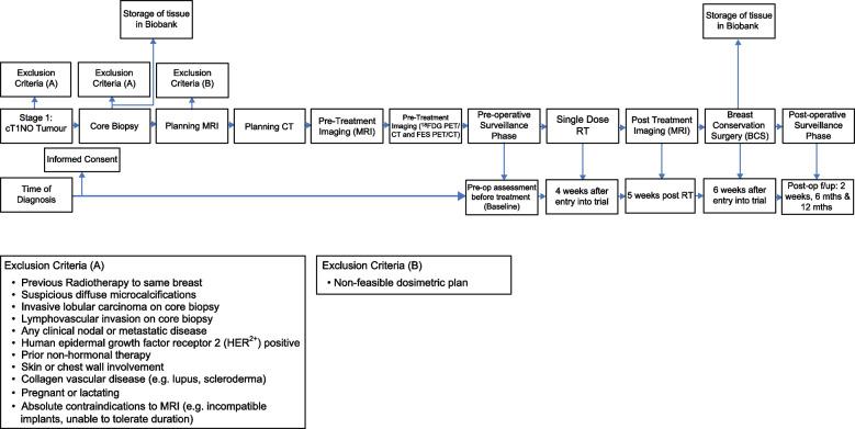
The RICE study is a prospective, single-arm study evaluating single-fraction preoperative, APBI treatment for patients with early-stage breast cancer using a magnetic resonance imaging linear accelerator (MRI linac). Eligible patients enrolled in this study will have a core biopsy to confirm estrogen receptor-positive and HER2-negative sub-type. RT planning will use a planning computed tomography (CT) co-registered with a MRI with the patient in either the supine or prone position. For the diagnostic workup, [18F] fluorodeoxyglucose positron emission tomography/CT ([18F] FDG PET/CT) and [18F] fluoroestradiol positron emission tomography/CT ([18F] FES PET/CT) will be performed prior to treatment. Thirty patients will receive a single ablative RT dose of 21 Gray to the tumor. Pre-treatment and post-treatment MRI scans will be acquired at baseline and 5 weeks post-RT respectively. Breast-conserving surgery will be scheduled for 6 weeks after APBI treatment using the MRI linac. The primary study endpoint is the successful administration of a single fraction of preoperative breast RT under the guidance of an MRI linac. Secondary endpoints include evaluating the utility of MRI, [18F] FDG PET/CT, and [18F] FES PET/CT as a non-invasive method for assessing treatment response in patients undergoing single-fraction preoperative APBI.

CONCLUSION

The RICE trial represents a significant step in breast cancer treatment, offering insights that could lead to treatment protocols with minimized RT appointments and enhanced patient outcomes.

TRIAL REGISTRATION

This trial is registered with the Australian New Zealand Clinical Trials Registry (ANZCTR). Registered 31st of May 2021.

REGISTRATION NUMBER

ACTRN12621000659808 .

摘要

背景

在过去十年中,筛查项目、数字化乳腺钼靶摄影和磁共振成像(MRI)的应用提高了早期乳腺癌的诊断率。由于早期检测和包括个性化治疗在内的治疗方法的改进,死亡率有所下降。加速局部乳腺照射(APBI)正在成为一些患者方便有效的治疗方法,有研究在探索其术前应用。术前APBI,尤其是在MRI引导下,能更好地靶向肿瘤并可能减少副作用。早期乳腺癌的磁共振成像引导单分割术前放射治疗(RICE试验)旨在评估MRI引导的单剂量放射治疗(RT)对早期乳腺癌的可行性和疗效。

方法

RICE研究是一项前瞻性单臂研究,使用磁共振成像直线加速器(MRI直线加速器)评估早期乳腺癌患者的单分割术前APBI治疗。纳入本研究的符合条件的患者将进行芯针活检以确认雌激素受体阳性和HER2阴性亚型。放疗计划将使用与MRI共同配准的计划计算机断层扫描(CT),患者取仰卧位或俯卧位。对于诊断性检查,在治疗前将进行[18F]氟脱氧葡萄糖正电子发射断层扫描/CT([18F] FDG PET/CT)和[18F]氟雌二醇正电子发射断层扫描/CT([18F] FES PET/CT)。30名患者将接受单次21格雷的肿瘤消融放疗剂量。治疗前和治疗后的MRI扫描将分别在基线和放疗后5周进行。使用MRI直线加速器进行APBI治疗6周后安排保乳手术。主要研究终点是在MRI直线加速器引导下成功给予单次术前乳腺放疗。次要终点包括评估MRI、[18F] FDG PET/CT和[18F] FES PET/CT作为评估接受单分割术前APBI患者治疗反应的非侵入性方法的效用。

结论

RICE试验是乳腺癌治疗中的重要一步,提供了可能导致放疗预约最少化和患者预后改善的治疗方案的见解。

试验注册

本试验已在澳大利亚新西兰临床试验注册中心(ANZCTR)注册。于2021年5月31日注册。

注册号

ACTRN12621000659808 。

https://cdn.ncbi.nlm.nih.gov/pmc/blobs/edcf/11542258/8c49dddc9541/40814_2024_1557_Fig1_HTML.jpg

文献AI研究员

20分钟写一篇综述,助力文献阅读效率提升50倍。

立即体验

用中文搜PubMed

大模型驱动的PubMed中文搜索引擎

马上搜索

文档翻译

学术文献翻译模型,支持多种主流文档格式。

立即体验