Suppr超能文献

牛蒡子苷通过抑制TLR4/MyD88/NF-κB和NLRP3/Caspase-1/GSDMD信号通路减轻特应性皮炎的炎症和焦亡。

Arctiin Alleviates Atopic Dermatitis Against Inflammation and Pyroptosis Through Suppressing TLR4/MyD88/NF-κB and NLRP3/Caspase-1/GSDMD Signaling Pathways.

作者信息

Li Jingmin, Du Xuefei, Mu Zhenzhen, Han Xiuping

机构信息

Department of Dermatology, Shengjing Hospital, China Medical University, Shenyang, Liaoning, People's Republic of China.

Department of Dermatology, Third Hospital of Shanxi Medical University, Shanxi Bethune Hospital, Tongji Shanxi Hospital, Taiyuan, People's Republic of China.

出版信息

J Inflamm Res. 2024 Nov 2;17:8009-8026. doi: 10.2147/JIR.S484919. eCollection 2024.

Abstract

PURPOSE

Atopic dermatitis (AD) is a prevalent skin condition worldwide. The immune response plays a crucial role in the pathogenesis of AD. Arctiin (ARC), a natural lignan, has been extensively investigated because of its anti-inflammatory, antioxidant, and anticancer properties. However, the impact of ARC on AD remains uncertain. Therefore, this study investigated the therapeutic effects of ARC in AD.

METHODS

AD-like lesions were induced in mice by applying 2,4-dinitrochlorobenzene (DNCB). The efficacy of ARC in AD was assessed by measuring skin lesion scores and thickness, pathological observation, and serum IgE concentrations. The expression of relevant proteins and genes in the back skin of the mice was assessed. Moreover, the TLR4/MyD88/NF-κB and NLRP3/Caspase-1/GSDMD signaling pathways were assessed in HaCaT cells stimulated with TNF-α and IFN-γ.

RESULTS

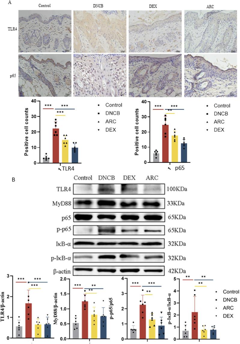
ARC effectively alleviated AD-like dermatitis induced by DNCB in mice, reducing the skin thickness, mast cell infiltration in skin tissue, and serum total IgE levels. In addition, the expression of IL-1β and the mRNA transcription of TSLP and IFN-γ were downregulated. ARC also suppressed the TLR4/MyD88/NF-κB pathway, and molecular docking confirmed that ARC had exceptional binding properties with TLR4. Moreover, ARC ameliorated pyroptosis by inhibiting the activation of the nod-like receptor protein-3/Caspase-1/GSDMD cascade.

CONCLUSION

ARC has remarkable anti-AD effects by inhibiting inflammation and pyroptosis through the TLR4/MyD88/NF-κB and NLRP3/Caspase-1/GSDMD signaling pathways. This suggests that ARC has potential as a new drug candidate for treating AD, which provides a novel approach to the clinical management of AD.

摘要

目的

特应性皮炎(AD)是一种在全球范围内普遍存在的皮肤疾病。免疫反应在AD的发病机制中起关键作用。牛蒡子苷(ARC)是一种天然木脂素,因其具有抗炎、抗氧化和抗癌特性而受到广泛研究。然而,ARC对AD的影响仍不确定。因此,本研究探讨了ARC对AD的治疗作用。

方法

通过涂抹2,4-二硝基氯苯(DNCB)在小鼠身上诱导出类似AD的病变。通过测量皮肤病变评分和厚度、病理观察以及血清IgE浓度来评估ARC对AD的疗效。评估小鼠背部皮肤中相关蛋白质和基因的表达。此外,在用TNF-α和IFN-γ刺激的HaCaT细胞中评估TLR4/MyD88/NF-κB和NLRP3/Caspase-1/GSDMD信号通路。

结果

ARC有效减轻了DNCB诱导的小鼠类似AD的皮炎,降低了皮肤厚度、皮肤组织中的肥大细胞浸润以及血清总IgE水平。此外,IL-1β的表达以及TSLP和IFN-γ的mRNA转录均下调。ARC还抑制了TLR4/MyD88/NF-κB通路,分子对接证实ARC与TLR4具有特殊的结合特性。此外,ARC通过抑制结节样受体蛋白3/Caspase-1/GSDMD级联反应的激活改善了细胞焦亡。

结论

ARC通过TLR4/MyD88/NF-κB和NLRP3/Caspase-1/GSDMD信号通路抑制炎症和细胞焦亡,具有显著的抗AD作用。这表明ARC有潜力成为治疗AD的新型候选药物,为AD的临床治疗提供了一种新方法。

https://cdn.ncbi.nlm.nih.gov/pmc/blobs/2ef6/11539860/45501a7b789d/JIR-17-8009-g0001.jpg

文献AI研究员

20分钟写一篇综述,助力文献阅读效率提升50倍。

立即体验

用中文搜PubMed

大模型驱动的PubMed中文搜索引擎

马上搜索

文档翻译

学术文献翻译模型,支持多种主流文档格式。

立即体验