Suppr超能文献

全面的单细胞和批量转录组分析,为乳腺癌的预后评估和精准医学开发 NK 细胞衍生的基因特征。

Comprehensive single-cell and bulk transcriptomic analyses to develop an NK cell-derived gene signature for prognostic assessment and precision medicine in breast cancer.

机构信息

National Key Laboratory of Immunity & Inflammation, Institute of Immunology, Naval Medical University, Shanghai, China.

School of Pharmacy, Naval Medical University, Shanghai, China.

出版信息

Front Immunol. 2024 Oct 23;15:1460607. doi: 10.3389/fimmu.2024.1460607. eCollection 2024.

Abstract

BACKGROUND

Natural killer (NK) cells play crucial roles in mediating anti-cancer activity in breast cancer (BRCA). However, the potential of NK cell-related molecules in predicting BRCA outcomes and guiding personalized therapy remains largely unexplored. This study focused on developing a prognostic and therapeutic prediction model for BRCA by incorporating NK cell-related genes.

METHODS

The data analyzed primarily originated from the TCGA and GEO databases. The prognostic role of NK cells was evaluated, and marker genes of NK cells were identified via single-cell analysis. Module genes closely associated with immunotherapy resistance were identified by bulk transcriptome-based weighted correlation network analysis (WGCNA). Following taking intersection and LASSO regression, NK-related genes (NKRGs) relevant to BRCA prognosis were screened, and the NK-related prognostic signature was subsequently constructed. Analyses were further expanded to clinicopathological relevance, GSEA, tumor microenvironment (TME) analysis, immune function, immunotherapy responsiveness, and chemotherapeutics. Key NKRGs were screened by machine learning and validated by spatial transcriptomics (ST) and immunohistochemistry (IHC).

RESULTS

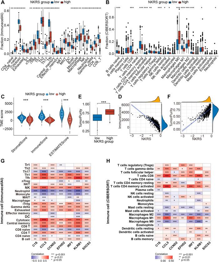
Tumor-infiltrating NK cells are a favorable prognostic factor in BRCA. By combining scRNA-seq and bulk transcriptomic analyses, we identified 7 NK-related prognostic NKRGs (CCL5, EFHD2, KLRB1, C1S, SOCS3, IRF1, and CCND2) and developed an NK-related risk scoring (NKRS) system. The prognostic reliability of NKRS was verified through survival and clinical relevance analyses across multiple cohorts. NKRS also demonstrated robust predictive power in various aspects, including TME landscape, immune functions, immunotherapy responses, and chemotherapeutic sensitivity. Additionally, KLRB1 and CCND2 emerged as key prognostic NKRGs identified through machine learning and external validation, with their expression correlation with NK cells confirmed in BRCA specimens by ST and IHC.

CONCLUSIONS

We developed a novel NK-related gene signature that has proven valuable for evaluating prognosis and treatment response in BRCA, expecting to advance precision medicine of BRCA.

摘要

背景

自然杀伤 (NK) 细胞在介导乳腺癌 (BRCA) 的抗癌活性中发挥着至关重要的作用。然而,NK 细胞相关分子在预测 BRCA 结局和指导个性化治疗方面的潜力在很大程度上仍未得到探索。本研究通过纳入 NK 细胞相关基因,旨在开发用于 BRCA 的预后和治疗预测模型。

方法

分析的数据主要来源于 TCGA 和 GEO 数据库。通过单细胞分析评估 NK 细胞的预后作用,并确定 NK 细胞的标记基因。基于 bulk 转录组的加权相关网络分析 (WGCNA) 鉴定与免疫治疗耐药密切相关的模块基因。经过交集和 LASSO 回归后,筛选与 BRCA 预后相关的 NK 相关基因 (NKRGs),并构建 NK 相关预后特征。进一步分析与临床病理相关性、GSEA、肿瘤微环境 (TME) 分析、免疫功能、免疫治疗反应性和化疗药物的相关性。通过机器学习筛选关键 NKRGs,并通过空间转录组学 (ST) 和免疫组织化学 (IHC) 进行验证。

结果

肿瘤浸润 NK 细胞是 BRCA 的有利预后因素。通过结合 scRNA-seq 和 bulk 转录组分析,我们确定了 7 个与 NK 相关的预后 NKRGs(CCL5、EFHD2、KLRB1、C1S、SOCS3、IRF1 和 CCND2),并开发了一个 NK 相关风险评分 (NKRS) 系统。通过对多个队列的生存和临床相关性分析验证了 NKRS 的预后可靠性。NKRS 在 TME 景观、免疫功能、免疫治疗反应和化疗敏感性等多个方面也具有强大的预测能力。此外,通过机器学习和外部验证确定 KLRB1 和 CCND2 为关键预后 NKRGs,在 BRCA 标本中通过 ST 和 IHC 证实其与 NK 细胞的表达相关性。

结论

我们开发了一种新的 NK 相关基因特征,该特征在评估 BRCA 的预后和治疗反应方面具有重要价值,有望推进 BRCA 的精准医学。

https://cdn.ncbi.nlm.nih.gov/pmc/blobs/b0c4/11537931/19dc9436390b/fimmu-15-1460607-g001.jpg

文献AI研究员

20分钟写一篇综述,助力文献阅读效率提升50倍。

立即体验

用中文搜PubMed

大模型驱动的PubMed中文搜索引擎

马上搜索

文档翻译

学术文献翻译模型,支持多种主流文档格式。

立即体验