Suppr超能文献

揭示产NDM-5的耐碳青霉烯类肺炎克雷伯菌的小RNA表达谱,并探究小RNA207在产NDM-5的耐碳青霉烯类肺炎克雷伯菌耐药中的作用。

Revealing sRNA expression profiles of NDM-5-producing CRKP and explore the role of sRNA207 in NDM-5-producing CRKP resistance.

作者信息

Xie Chonghong, Bai Yibo, Li Yan, Cui Bing, Cheng Guixue, Liu Jianhua, Liu Yong, Qin Xiaosong

机构信息

Department of Laboratory Medicine, Shengjing Hospital of China Medical University, Shenyang, Liaoning, China.

Liaoning Clinical Research Center for Laboratory Medicine, Shenyang, Liaoning, China.

出版信息

Microbiol Spectr. 2024 Nov 7;12(12):e0153724. doi: 10.1128/spectrum.01537-24.

Abstract

UNLABELLED

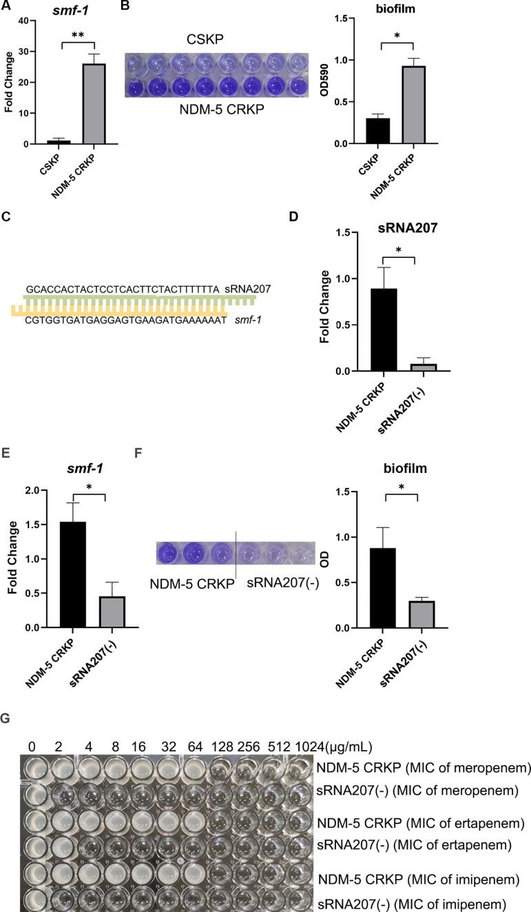
New Delhi metallo-beta-lactamase-5 (NDM-5)-producing carbapenem-resistant (CRKP) is characterized by high virulence, high morbidity, and mortality, and the detection rate in children has increased in recent years. Therefore, it is urgent to develop new therapeutic targets and strategies. Non-coding small RNA (sRNA)-mediated RNA-based therapies offer a new direction for the treatment of bacterial infections, especially resistant bacteria. This study first analyzed the transcriptional expression profiles of NDM-5-producing CRKP and Carbapenem-susceptible (CSKP) isolates from the clinic by RNA-seq. A total of 4,623 genes were obtained, of which 307 genes were differentially expressed in NDM-5-producing CRKP, and these differentially expressed genes are mainly related to metabolism. Then, by analyzing the length and secondary structure of genes that could not match the reference gene and non-redundant protein database, we obtained 268 sRNAs, of which 13 sRNAs were differentially expressed in NDM-5-producing CRKP. After the expression level of differentially expressed sRNA was verified by RT-PCR to be consistent with that of RNA-seq, we chose sRNA207 as our research target. By knockdown of sRNA207 and (the predicted target mRNA of sRNA207) in the strain, we found that increased expression of sRNA207 promoted biofilm formation by stabilizing expression of -1, which in turn affected the resistance of NDM-5-producing CRKP to carbapenems. This provides a new approach to treat CRKP infection.

IMPORTANCE

sRNAs form a regulatory network that regulates bacterial virulence, drug resistance, and other functions by targeting mRNAs. However, sRNA expression profile and function of NDM-5-producing carbapenem-resistant (CRKP) are still unknown. In this study, we analyzed the sRNA expression profiles of NDM-5-producing CRKP obtained from clinical by referring to the methods of previous articles. A total of 268 candidates sRNAs were obtained, of which 248 were newly discovered. More importantly, 13 sRNAs were differentially expressed in NDM-5-producing CRKP compared with CSKP. We knocked down sRNA207 in NDM-5-producing CRKP to validate its effect on -1, biofilm, and resistance of strains. We also confirmed the role of -1 in biofilm formation and drug resistance of NDM-5-producing CRKP by constructing -1-knockdown strain. The results suggest that -1 is the target gene of sRNA207. Increased expression of sRNA207 in NDM-5-producing CRKP stabilizes -1 expression, which in turn affects the resistance of the strains through biofilm formation.

摘要

未标注

产新德里金属β-内酰胺酶-5(NDM-5)的耐碳青霉烯类肺炎克雷伯菌(CRKP)具有高毒力、高发病率和高死亡率的特点,近年来在儿童中的检出率有所上升。因此,开发新的治疗靶点和策略迫在眉睫。非编码小RNA(sRNA)介导的基于RNA的疗法为细菌感染尤其是耐药菌的治疗提供了新方向。本研究首先通过RNA测序分析了临床分离的产NDM-5的CRKP菌株和碳青霉烯类敏感肺炎克雷伯菌(CSKP)的转录表达谱。共获得4623个基因,其中307个基因在产NDM-5的CRKP中差异表达,这些差异表达基因主要与代谢有关。然后,通过分析与参考基因和非冗余蛋白质数据库不匹配的基因的长度和二级结构,我们获得了268个sRNA,其中13个sRNA在产NDM-5的CRKP中差异表达。通过RT-PCR验证差异表达sRNA的表达水平与RNA测序结果一致后,我们选择sRNA207作为研究靶点。通过在菌株中敲低sRNA207及其预测的靶mRNA,我们发现sRNA207表达增加通过稳定-1的表达促进生物膜形成,进而影响产NDM-5的CRKP对碳青霉烯类药物的耐药性。这为治疗CRKP感染提供了一种新方法。

重要性

sRNA形成一个调控网络,通过靶向mRNA来调节细菌的毒力、耐药性和其他功能。然而,产NDM-5的耐碳青霉烯类肺炎克雷伯菌(CRKP)的sRNA表达谱和功能仍不清楚。在本研究中,我们参照以往文章的方法分析了从临床获得的产NDM-5的CRKP的sRNA表达谱。共获得268个候选sRNA,其中248个是新发现的。更重要的是,与CSKP相比,13个sRNA在产NDM-5的CRKP中差异表达。我们在产NDM-5的CRKP中敲低sRNA207以验证其对-1、生物膜和菌株耐药性的影响。我们还通过构建-1敲低菌株证实了-1在产NDM-5的CRKP生物膜形成和耐药性中的作用。结果表明-1是sRNA207的靶基因。产NDM-5的CRKP中sRNA207表达增加稳定了-1的表达,进而通过生物膜形成影响菌株的耐药性。

https://cdn.ncbi.nlm.nih.gov/pmc/blobs/667f/11619380/68251fa4fdf2/spectrum.01537-24.f001.jpg

文献AI研究员

20分钟写一篇综述,助力文献阅读效率提升50倍。

立即体验

用中文搜PubMed

大模型驱动的PubMed中文搜索引擎

马上搜索

文档翻译

学术文献翻译模型,支持多种主流文档格式。

立即体验