Suppr超能文献

亚砷酸钠诱导的DNA甲基化改变在MCF7细胞中因p53基因敲除而加剧。

Sodium arsenite-induced DNA methylation alterations exacerbated by p53 knockout in MCF7 cells.

作者信息

Chung Felicia Fei-Lei, Khoueiry Rita, Sallé Aurélie, Cuenin Cyrille, Bošković Maria, Herceg Zdenko

机构信息

Epigenomics and Mechanisms Branch, International Agency for Research on Cancer (IARC), 25 Av. Tony Garnier, 69007, Lyon, France.

Department of Medical Sciences, School of Medical and Life Sciences, Sunway University, Jalan University, Bandar Sunway, Subang Jaya, 47500, Malaysia.

出版信息

Heliyon. 2024 Oct 18;10(21):e39548. doi: 10.1016/j.heliyon.2024.e39548. eCollection 2024 Nov 15.

Abstract

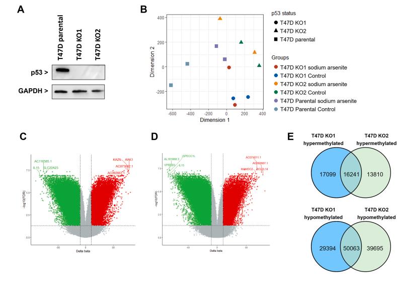
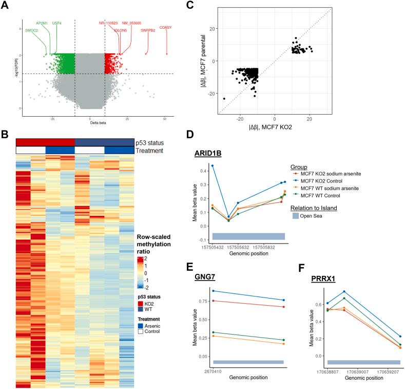
Epigenetic alterations are ubiquitous across human malignancies. Thus, functional characterization of epigenetic events deregulated by environmental pollutants should enhance our understanding of the mechanisms of carcinogenesis and inform preventive strategies. Recent reports showing the presence of known cancer-driving mutations in normal tissues have sparked debate on the importance of non-mutational stressors potentially acting as cancer promoters. Here, we aimed to test the hypothesis that the presence of mutations in p53, a commonly mutated gene in human malignancies, may influence cellular response to an environmental non-mutagenic agent, potentially involving epigenetic mechanism. We used the CRISPR-Cas9 system to generate knockouts of p53 in MCF7 and T47D breast cancer cell lines and characterized DNA methylome changes by targeted pyrosequencing and methylome-wide Infinium MethylationEPIC BeadChip arrays after exposure to sodium arsenite, a well-established human carcinogen with documented effects on the epigenome. We found that the knockout of p53 alone was associated with extensive alterations in DNA methylation content, with predominant CpG hypermethylation concurrent with global demethylation, as determined by LINE-1 repetitive element pyrosequencing. While exposure to sodium arsenite induced little to no effects in parental cell lines, mutant cells, upon treatment with sodium arsenite, exhibited a markedly altered response in comparison to their wild-type counterparts. We further performed genome regional analyses and found that differentially methylated regions (DMRs) associated with exposure to sodium arsenite map to genes involved in chromatin remodeling and cancer development. Reconstitution of wild-type p53 only partially restored p53-mutant-specific differential methylation states in response to sodium arsenite exposure, which may be due to the insufficient reconstitution of p53 function, or suggestive of a potential exposure-specific epigenetic memory. Together, our results revealed wide-spread epigenetic alterations associated with p53 mutation that influence cellular response to sodium arsenite exposure, which may constate an important epigenetic mechanism by which tumour promoting agents synergize with driver mutations in cancer promotion.

摘要

表观遗传改变在人类恶性肿瘤中普遍存在。因此,对受环境污染物失调的表观遗传事件进行功能表征,应能增进我们对致癌机制的理解,并为预防策略提供依据。最近有报道显示正常组织中存在已知的癌症驱动突变,这引发了关于非突变应激源可能作为癌症促进剂的重要性的争论。在此,我们旨在检验以下假设:p53(人类恶性肿瘤中常见的突变基因)中的突变可能影响细胞对环境非诱变剂的反应,这可能涉及表观遗传机制。我们使用CRISPR-Cas9系统在MCF7和T47D乳腺癌细胞系中生成p53基因敲除细胞,并在暴露于亚砷酸钠后,通过靶向焦磷酸测序和全基因组范围的Infinium MethylationEPIC BeadChip芯片来表征DNA甲基化组的变化。亚砷酸钠是一种公认的人类致癌物,对表观基因组有明确影响。我们发现,单独敲除p53与DNA甲基化含量的广泛改变有关,通过LINE-1重复元件焦磷酸测序确定,主要是CpG高甲基化与整体去甲基化同时出现。虽然暴露于亚砷酸钠对亲本细胞系几乎没有影响,但突变细胞在用亚砷酸钠处理后,与野生型对应细胞相比表现出明显改变的反应。我们进一步进行了基因组区域分析,发现与暴露于亚砷酸钠相关的差异甲基化区域(DMRs)映射到参与染色质重塑和癌症发展的基因。野生型p53的重构仅部分恢复了p53突变体特异性的差异甲基化状态以响应亚砷酸钠暴露,这可能是由于p53功能重构不足,或者暗示了潜在的暴露特异性表观遗传记忆。总之,我们的结果揭示了与p53突变相关的广泛表观遗传改变,这些改变影响细胞对亚砷酸钠暴露的反应,这可能构成一种重要表观遗传机制,通过该机制肿瘤促进剂在癌症发生过程中与驱动突变协同作用。

https://cdn.ncbi.nlm.nih.gov/pmc/blobs/04dc/11539298/02fabbf7af2d/ga1.jpg

文献AI研究员

20分钟写一篇综述,助力文献阅读效率提升50倍。

立即体验

用中文搜PubMed

大模型驱动的PubMed中文搜索引擎

马上搜索

文档翻译

学术文献翻译模型,支持多种主流文档格式。

立即体验