Suppr超能文献

持续性低氧而非间歇性低氧可诱导人主动脉内皮细胞中的缺氧诱导因子-1α(HIF-1α)转录反应。

Sustained hypoxia but not intermittent hypoxia induces HIF-1α transcriptional response in human aortic endothelial cells.

作者信息

Cetin-Atalay Rengul, Meliton Angelo Y, Tian Yufeng, Sun Kaitlyn A, Woods Parker S, Shin Kun Woo D, Cho Takugo, Gileles-Hillel Alex, Hamanaka Robert B, Mutlu Gökhan M

机构信息

Department of Medicine, Section of Pulmonary and Critical Care Medicine, University of Chicago, Chicago, IL, USA.

Department of Pediatrics, Hadassah Medical Center, Hebrew University, Jerusalem, Israel.

出版信息

Mol Omics. 2025 Jan 13;21(1):19-31. doi: 10.1039/d4mo00142g.

Abstract

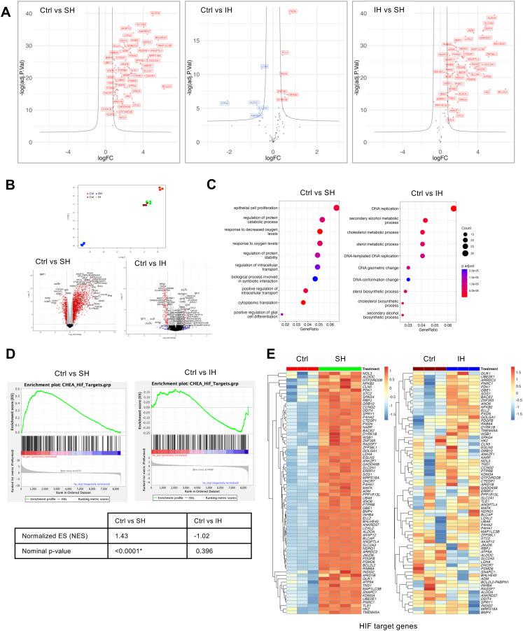
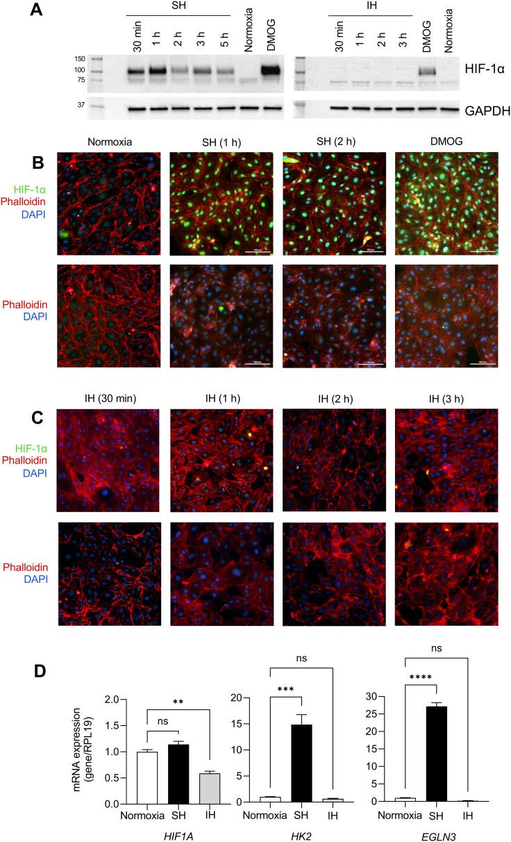
Obstructive sleep apnea (OSA) is characterized by intermittent hypoxic environments at the cellular level and is an independent risk factor for the development of cardiovascular disease. Endothelial cell (EC) dysfunction precedes the development of cardiovascular disease; however, the mechanisms by which ECs respond to these intermittent hypoxic events are poorly understood. To better understand EC responses to hypoxia, we examined the effects of sustained hypoxia (SH) and intermittent hypoxia (IH) on the activation of HIF-1α in ECs. While SH stabilized HIF-1α and led to its nuclear localization, IH did not activate HIF-1α and the expression of its target genes. Using RNA-sequencing, we evaluated transcriptional responses of ECs to hypoxia. SH induced the expression of HIF-1α and hypoxia response genes, while IH affected cell-cycle regulation genes. A cytoscape protein-protein interaction network for EC response to hypoxia was created with differentially expressed genes. The network comprises cell-cycle regulation, inflammatory signaling NF-κB and response to VEGF stimulus subnetworks on which SH and IH had distinct activities. As OSA is associated with elevated catecholamines, we investigated the effect of epinephrine on the EC response to SH and IH. Transcriptomic responses under IH and epinephrine revealed protein-protein interaction networks emphasizing distinct subnetworks, including cytokine-mediated TNFα signaling NF-κB, Wnt/LRP/DKK signaling and cell cycle regulation. This study reveals differential transcriptomic responses under SH and IH characterised by HIF-1α transcriptional response induced only by SH, but not by IH. The study also features the potential molecular events that may occur at the vascular level in OSA.

摘要

阻塞性睡眠呼吸暂停(OSA)的特征是细胞水平存在间歇性低氧环境,并且是心血管疾病发生发展的独立危险因素。内皮细胞(EC)功能障碍先于心血管疾病的发生;然而,内皮细胞对这些间歇性低氧事件的反应机制尚不清楚。为了更好地理解内皮细胞对低氧的反应,我们研究了持续性低氧(SH)和间歇性低氧(IH)对内皮细胞中HIF-1α激活的影响。虽然持续性低氧使HIF-1α稳定并导致其核定位,但间歇性低氧并未激活HIF-1α及其靶基因的表达。我们使用RNA测序评估了内皮细胞对低氧的转录反应。持续性低氧诱导了HIF-1α和低氧反应基因的表达,而间歇性低氧影响细胞周期调控基因。利用差异表达基因构建了内皮细胞对低氧反应的细胞图谱蛋白质-蛋白质相互作用网络。该网络包括细胞周期调控、炎症信号通路NF-κB和对VEGF刺激的反应子网络,持续性低氧和间歇性低氧在这些子网络上具有不同的活性。由于阻塞性睡眠呼吸暂停与儿茶酚胺升高有关,我们研究了肾上腺素对内皮细胞对持续性低氧和间歇性低氧反应的影响。间歇性低氧和肾上腺素作用下的转录组反应揭示了蛋白质-蛋白质相互作用网络,这些网络强调了不同的子网络,包括细胞因子介导的TNFα信号通路NF-κB、Wnt/LRP/DKK信号通路和细胞周期调控。这项研究揭示了持续性低氧和间歇性低氧条件下不同的转录组反应,其特征是只有持续性低氧而非间歇性低氧诱导HIF-1α转录反应。该研究还揭示了阻塞性睡眠呼吸暂停在血管水平可能发生的潜在分子事件。

https://cdn.ncbi.nlm.nih.gov/pmc/blobs/a202/11563308/7cf2dd2439ce/d4mo00142g-f1.jpg

文献AI研究员

20分钟写一篇综述,助力文献阅读效率提升50倍。

立即体验

用中文搜PubMed

大模型驱动的PubMed中文搜索引擎

马上搜索

文档翻译

学术文献翻译模型,支持多种主流文档格式。

立即体验