Suppr超能文献

流式细胞术掩码自动编码器:一种准确且可解释的自动化免疫表型分析器。

Cytometry masked autoencoder: An accurate and interpretable automated immunophenotyper.

作者信息

Kim Jaesik, Ionita Matei, Lee Matthew, McKeague Michelle L, Pattekar Ajinkya, Painter Mark M, Wagenaar Joost, Truong Van, Norton Dylan T, Mathew Divij, Nam Yonghyun, Apostolidis Sokratis A, Clendenin Cynthia, Orzechowski Patryk, Jung Sang-Hyuk, Woerner Jakob, Ittner Caroline A G, Turner Alexandra P, Esperanza Mika, Dunn Thomas G, Mangalmurti Nilam S, Reilly John P, Meyer Nuala J, Calfee Carolyn S, Liu Kathleen D, Matthy Michael A, Swigart Lamorna Brown, Burnham Ellen L, McKeehan Jeffrey, Gandotra Sheetal, Russel Derek W, Gibbs Kevin W, Thomas Karl W, Barot Harsh, Greenplate Allison R, Wherry E John, Kim Dokyoon

机构信息

Department of Bioengineering, University of Pennsylvania, Philadelphia, PA, USA; Institute for Immunology & Immune Health (I3H), Perelman School of Medicine, University of Pennsylvania, Philadelphia, PA 19104, USA; Institute for Biomedical Informatics, Perelman School of Medicine, University of Pennsylvania, Philadelphia, PA 19104, USA.

Institute for Immunology & Immune Health (I3H), Perelman School of Medicine, University of Pennsylvania, Philadelphia, PA 19104, USA; Department of Systems Pharmacology and Translational Therapeutics, Perelman School of Medicine, University of Pennsylvania, Philadelphia, PA 19104, USA.

出版信息

Cell Rep Med. 2024 Nov 19;5(11):101808. doi: 10.1016/j.xcrm.2024.101808. Epub 2024 Nov 7.

Abstract

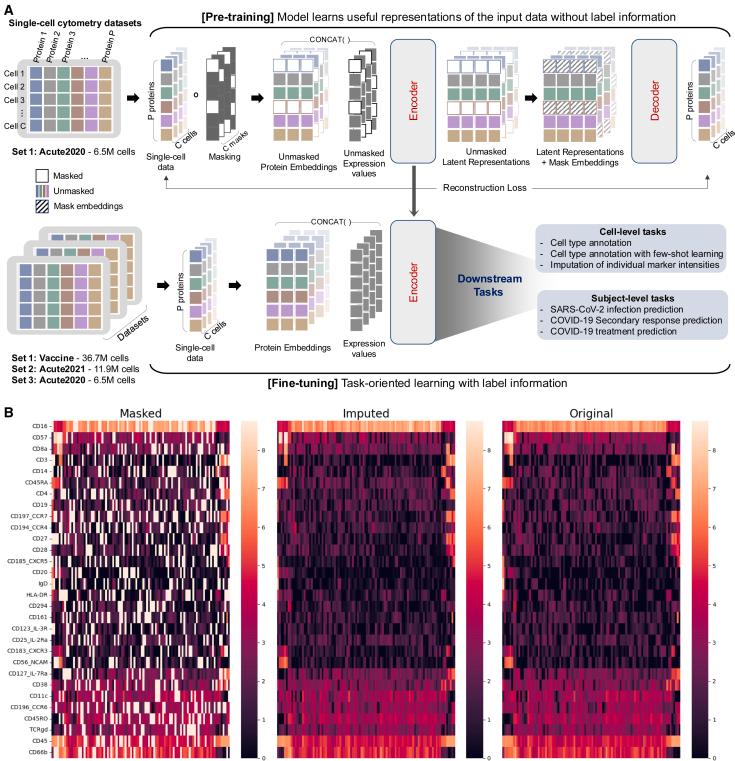
Single-cell cytometry data are crucial for understanding the role of the immune system in diseases and responses to treatment. However, traditional methods for annotating cytometry data face challenges in scalability, robustness, and accuracy. We propose a cytometry masked autoencoder (cyMAE), which automates immunophenotyping tasks including cell type annotation. The model upholds user-defined cell type definitions, facilitating interpretability and cross-study comparisons. The training of cyMAE has a self-supervised phase, which leverages large amounts of unlabeled data, followed by fine-tuning on specialized tasks using smaller amounts of annotated data. The cost of training a new model is amortized over repeated inferences on new datasets using the same panel. Through validation across multiple studies using the same panel, we demonstrate that cyMAE delivers accurate and interpretable cellular immunophenotyping and improves the prediction of subject-level metadata. This proof of concept marks a significant step forward for large-scale immunology studies.

摘要

单细胞流式细胞术数据对于理解免疫系统在疾病中的作用以及对治疗的反应至关重要。然而,传统的流式细胞术数据注释方法在可扩展性、稳健性和准确性方面面临挑战。我们提出了一种流式细胞术掩码自动编码器(cyMAE),它可以自动执行包括细胞类型注释在内的免疫表型分析任务。该模型支持用户定义的细胞类型定义,便于解释和跨研究比较。cyMAE的训练有一个自监督阶段,该阶段利用大量未标记数据,然后使用少量注释数据对特定任务进行微调。训练新模型的成本通过使用同一面板对新数据集进行重复推理来摊销。通过使用同一面板在多项研究中进行验证,我们证明cyMAE能够提供准确且可解释的细胞免疫表型分析,并改善对受试者水平元数据的预测。这一概念验证标志着大规模免疫学研究向前迈出了重要一步。

https://cdn.ncbi.nlm.nih.gov/pmc/blobs/993a/11604491/71861e766511/fx1.jpg

文献AI研究员

20分钟写一篇综述,助力文献阅读效率提升50倍。

立即体验

用中文搜PubMed

大模型驱动的PubMed中文搜索引擎

马上搜索

文档翻译

学术文献翻译模型,支持多种主流文档格式。

立即体验