Suppr超能文献

线粒体复合物 I 抑制增强星形胶质细胞对促炎刺激的反应性。

Mitochondrial complex I inhibition enhances astrocyte responsiveness to pro-inflammatory stimuli.

机构信息

German Center for Neurodegenerative Diseases (DZNE), Venusberg-Campus 1, Gebäude 99, 53127, Bonn, Germany.

PRECISE Platform for Single Cell Genomics and Epigenomics, DZNE and University of Bonn and West German Genome Center, Bonn, Germany.

出版信息

Sci Rep. 2024 Nov 8;14(1):27182. doi: 10.1038/s41598-024-78434-y.

Abstract

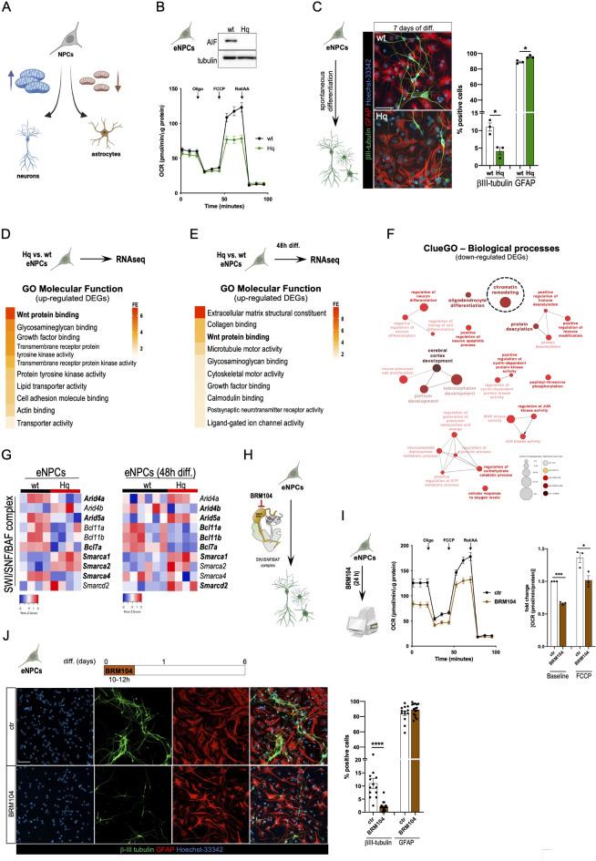
Inhibition of the mitochondrial oxidative phosphorylation (OXPHOS) system can lead to metabolic disorders and neurodegenerative diseases. In primary mitochondrial disorders, reactive astrocytes often accompany neuronal degeneration and may contribute to neurotoxic inflammatory cascades that elicit brain lesions. The influence of mitochondria to astrocyte reactivity as well as the underlying molecular mechanisms remain elusive. Here we report that mitochondrial Complex I dysfunction promotes neural progenitor cell differentiation into astrocytes that are more responsive to neuroinflammatory stimuli. We show that the SWItch/Sucrose Non-Fermentable (SWI/SNF/BAF) chromatin remodeling complex takes part in the epigenetic regulation of astrocyte responsiveness, since its pharmacological inhibition abrogates the expression of inflammatory genes. Furthermore, we demonstrate that Complex I deficient human iPSC-derived astrocytes negatively influence neuronal physiology upon cytokine stimulation. Together, our data describe the SWI/SNF/BAF complex as a sensor of altered mitochondrial OXPHOS and a downstream epigenetic regulator of astrocyte-mediated neuroinflammation.

摘要

线粒体氧化磷酸化(OXPHOS)系统的抑制可导致代谢紊乱和神经退行性疾病。在原发性线粒体疾病中,反应性星形胶质细胞常伴随着神经元变性,并可能有助于引发脑损伤的神经毒性炎症级联反应。线粒体对星形胶质细胞反应性的影响及其潜在的分子机制仍不清楚。在这里,我们报告线粒体复合物 I 功能障碍促进神经祖细胞分化为对神经炎症刺激更敏感的星形胶质细胞。我们表明,SWItch/Sucrose Non-Fermentable(SWI/SNF/BAF)染色质重塑复合物参与了星形胶质细胞反应性的表观遗传调控,因为其药理学抑制可消除炎症基因的表达。此外,我们证明,在细胞因子刺激下,复合物 I 缺陷的人诱导多能干细胞衍生的星形胶质细胞对神经元生理学产生负面影响。总之,我们的数据将 SWI/SNF/BAF 复合物描述为改变的线粒体 OXPHOS 的传感器,以及星形胶质细胞介导的神经炎症的下游表观遗传调节剂。

https://cdn.ncbi.nlm.nih.gov/pmc/blobs/6d1c/11549212/30d9dc318966/41598_2024_78434_Fig1_HTML.jpg

文献AI研究员

20分钟写一篇综述,助力文献阅读效率提升50倍。

立即体验

用中文搜PubMed

大模型驱动的PubMed中文搜索引擎

马上搜索

文档翻译

学术文献翻译模型,支持多种主流文档格式。

立即体验