Suppr超能文献

一种破坏受体剪接位点的WFS1变体揭示了可变剪接对一名沃尔弗拉姆综合征患者β细胞凋亡的影响。

A WFS1 variant disrupting acceptor splice site uncovers the impact of alternative splicing on beta cell apoptosis in a patient with Wolfram syndrome.

作者信息

Chimienti Raniero, Torchio Silvia, Siracusano Gabriel, Zamarian Valentina, Monaco Laura, Lombardo Marta Tiffany, Pellegrini Silvia, Manenti Fabio, Cuozzo Federica, Rossi Greta, Carrera Paola, Sordi Valeria, Broccoli Vania, Bonfanti Riccardo, Casari Giorgio, Frontino Giulio, Piemonti Lorenzo

机构信息

Unit of β Cell Biology, Diabetes Research Institute, IRCCS San Raffaele Hospital, Milan, Italy.

Vita-Salute San Raffaele University, Milan, Italy.

出版信息

Diabetologia. 2025 Jan;68(1):128-151. doi: 10.1007/s00125-024-06307-0. Epub 2024 Nov 9.

Abstract

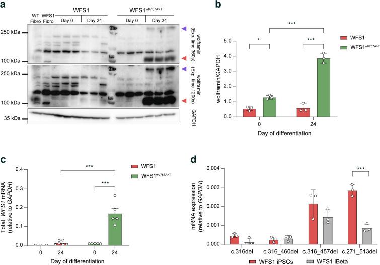
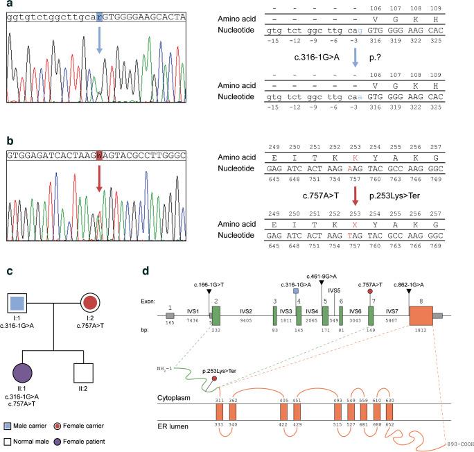
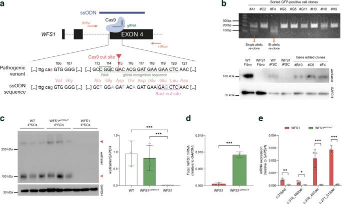
AIMS/HYPOTHESIS: Wolfram syndrome 1 (WS1) is an inherited condition mainly manifesting in childhood-onset diabetes mellitus and progressive optic nerve atrophy. The causative gene, WFS1, encodes wolframin, a master regulator of several cellular responses, and the gene's mutations associate with clinical variability. Indeed, nonsense/frameshift variants correlate with more severe symptoms than missense/in-frame variants. As achieving a genotype-phenotype correlation is crucial for dealing with disease outcome, works investigating the impact of transcriptional and translational landscapes stemming from such mutations are needed. Therefore, we sought to elucidate the molecular determinants behind the pathophysiological alterations in a WS1 patient carrying compound heterozygous mutations in WFS1: c.316-1G>A, affecting the acceptor splice site (ASS) upstream of exon 4; and c.757A>T, introducing a premature termination codon (PTC) in exon 7.

METHODS

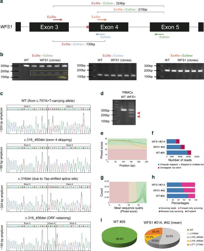
Bioinformatic analysis was carried out to infer the alternative splicing events occurring after disruption of ASS, followed by RNA-seq and PCR to validate the transcriptional landscape. Patient-derived induced pluripotent stem cells (iPSCs) were used as an in vitro model of WS1 and to investigate the WFS1 alternative splicing isoforms in pancreatic beta cells. CRISPR/Cas9 technology was employed to correct ASS mutation and generate a syngeneic control for the endoplasmic reticulum stress induction and immunotoxicity assays.

RESULTS

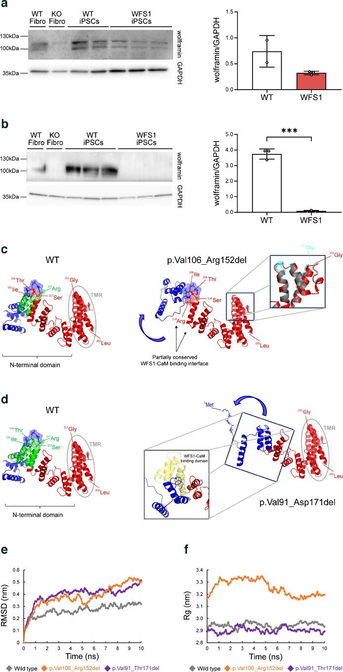
We showed that patient-derived iPSCs retained the ability to differentiate into pancreatic beta cells. We demonstrated that the allele carrying the ASS mutation c.316-1G>A originates two PTC-containing alternative splicing transcripts (c.316del and c.316-460del), and two open reading frame-conserving mRNAs (c.271-513del and c.316-456del) leading to N-terminally truncated polypeptides. By retaining the C-terminal domain, these isoforms sustained the endoplasmic reticulum stress response in beta cells. Otherwise, PTC-carrying transcripts were regulated by the nonsense-mediated decay (NMD) in basal conditions. Exposure to cell stress inducers and proinflammatory cytokines affected expression levels of the NMD-related gene SMG7 (>twofold decrease; p<0.001) without eliciting a robust unfolded protein response in WFS1 beta cells. This resulted in a dramatic accumulation of the PTC-containing isoforms c.316del (>100-fold increase over basal; p<0.001) and c.316-460del (>20-fold increase over basal; p<0.001), predisposing affected beta cells to undergo apoptosis. Cas9-mediated recovery of ASS retrieved the canonical transcriptional landscape, rescuing the normal phenotype in patient-derived beta cells.

CONCLUSIONS/INTERPRETATION: This study represents a new model to study wolframin, highlighting how each single mutation of the WFS1 gene can determine dramatically different functional outcomes. Our data point to increased vulnerability of WFS1 beta cells to stress and inflammation and we postulate that this is triggered by escaping NMD and accumulation of mutated transcripts and truncated proteins. These findings pave the way for further studies on the molecular basis of genotype-phenotype relationship in WS1, to uncover the key determinants that might be targeted to ameliorate the clinical outcome of patients affected by this rare disease.

DATA AVAILABILITY

The in silico predicted N-terminal domain structure file of WT wolframin was deposited in the ModelArchive, together with procedures, ramachandran plots, inter-residue distance deviation and IDDT scores, and Gromacs configuration files (doi/10.5452/ma-cg3qd). The deep-sequencing data as fastq files used to generate consensus sequences of AS isoforms of WFS1 are available in the SRA database (BioProject PRJNA1109747).

摘要

目的/假设:沃尔弗勒姆综合征1型(WS1)是一种遗传性疾病,主要表现为儿童期发病的糖尿病和进行性视神经萎缩。致病基因WFS1编码沃尔弗拉姆蛋白,它是多种细胞反应的主要调节因子,该基因的突变与临床变异性相关。事实上,无义/移码变异比错义/框内变异与更严重的症状相关。由于实现基因型-表型相关性对于应对疾病结局至关重要,因此需要开展研究此类突变所产生的转录和翻译景观影响的工作。因此,我们试图阐明一名携带WFS1复合杂合突变的WS1患者病理生理改变背后的分子决定因素:c.316-1G>A,影响外显子4上游的受体剪接位点(ASS);以及c.757A>T,在外显子7中引入一个提前终止密码子(PTC)。

方法

进行生物信息学分析以推断ASS破坏后发生的可变剪接事件,随后进行RNA测序和聚合酶链反应以验证转录景观。将患者来源的诱导多能干细胞(iPSC)用作WS1的体外模型,并研究胰腺β细胞中的WFS1可变剪接异构体。采用CRISPR/Cas9技术纠正ASS突变,并为内质网应激诱导和免疫毒性试验生成同基因对照。

结果

我们发现患者来源的iPSC保留了分化为胰腺β细胞的能力。我们证明,携带ASS突变c.316-1G>A的等位基因产生了两个含PTC的可变剪接转录本(c.316del和c.316-460del),以及两个开放阅读框保守的mRNA(c.271-513del和c.316-456del),导致N端截短的多肽。通过保留C端结构域,这些异构体维持了β细胞中的内质网应激反应。否则,携带PTC的转录本在基础条件下受到无义介导的衰变(NMD)的调控。暴露于细胞应激诱导剂和促炎细胞因子会影响NMD相关基因SMG7的表达水平(降低两倍以上;p<0.001),而不会在WFS1β细胞中引发强烈的未折叠蛋白反应。这导致含PTC的异构体c.316del(比基础水平增加100倍以上;p<0.001)和c.316-460del(比基础水平增加20倍以上;p<0.001)急剧积累,使受影响的β细胞易于发生凋亡。Cas9介导的ASS恢复恢复了正常的转录景观,挽救了患者来源的β细胞中的正常表型。

结论/解读:本研究代表了一种研究沃尔弗拉姆蛋白的新模型,突出了WFS1基因的每个单突变如何能决定截然不同的功能结果。我们的数据表明WFS1β细胞对压力和炎症的易感性增加,我们推测这是由逃避NMD以及突变转录本和截短蛋白的积累所触发的。这些发现为进一步研究WS1中基因型-表型关系的分子基础铺平了道路,以揭示可能作为靶点来改善这种罕见疾病患者临床结局的关键决定因素。

数据可用性

野生型沃尔弗拉姆蛋白的计算机预测N端结构域结构文件已与程序、拉氏图、残基间距离偏差和IDDT分数以及Gromacs配置文件一起存入ModelArchive(doi/10.5452/ma-cg3qd)。用于生成WFS1可变剪接异构体共识序列的fastq文件形式的深度测序数据可在SRA数据库中获取(生物项目PRJNA1109747)。

https://cdn.ncbi.nlm.nih.gov/pmc/blobs/f59e/11663190/71a123aa46f0/125_2024_6307_Fig1_HTML.jpg

文献AI研究员

20分钟写一篇综述,助力文献阅读效率提升50倍。

立即体验

用中文搜PubMed

大模型驱动的PubMed中文搜索引擎

马上搜索

文档翻译

学术文献翻译模型,支持多种主流文档格式。

立即体验