Suppr超能文献

原小檗碱通过激活 AMPK/PGC1α 通路对新生大鼠缺氧缺血性脑损伤发挥神经保护作用。

Protopine Exerts Neuroprotective Effects on Neonatal Hypoxic-Ischemic Brain Damage in Rats via Activation of the AMPK/PGC1α Pathway.

机构信息

Department of Pediatrics, The Second School of Medicine, The Second Affiliated Hospital and Yuying Children's Hospital of Wenzhou Medical University, Wenzhou, Zhejiang, People's Republic of China.

Key Laboratory of Perinatal Medicine of Wenzhou, the Second Affiliated Hospital and Yuying Children's Hospital of Wenzhou Medical University, Wenzhou, Zhejiang, People's Republic of China.

出版信息

Drug Des Devel Ther. 2024 Nov 5;18:4975-4992. doi: 10.2147/DDDT.S484969. eCollection 2024.

Abstract

INTRODUCTION

Neonatal hypoxic-ischemic encephalopathy (HIE), caused by perinatal asphyxia, is characterized by high morbidity and mortality, but there are still no effective therapeutic drugs. Mitochondrial biogenesis and apoptosis play key roles in the pathogenesis of HIE. Protopine (Pro), an isoquinoline alkaloid, has anti-apoptotic and neuro-protective effects. However, the protective roles of Pro on neonatal hypoxic-ischemic brain injury remain unclear.

METHODS

In this study, we established a CoCl-induced PC12 cell model in vitro and a neonatal rat hypoxic-ischemic (HI) brain damage model in vivo to explore the neuro-protective effects of Pro and try to elucidate the potential mechanisms.

RESULTS

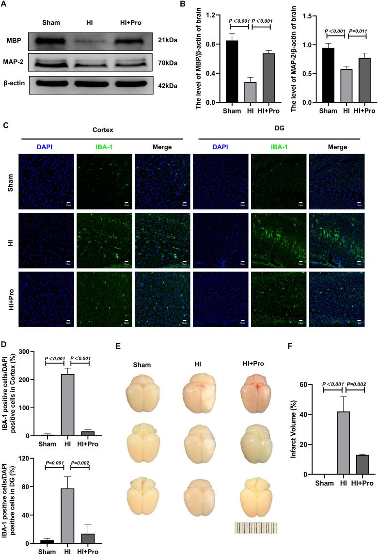
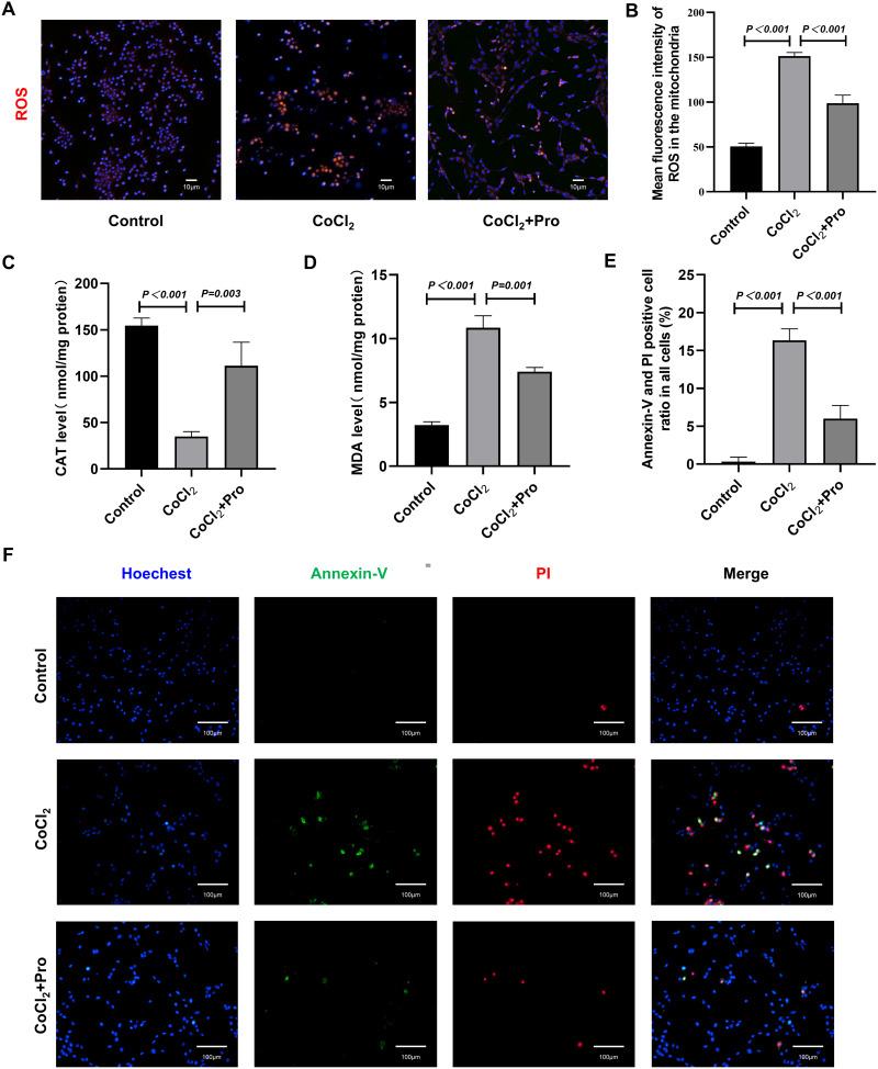
Our results showed that Pro significantly reduced cerebral infarct volume, alleviated brain edema, inhibited glia activation, improved mitochondrial biogenesis, relieved neuron cell loss, decreased cell apoptosis and reactive oxygen species (ROS) after HI damage. In addition, Pro intervention upregulated the levels of p-AMPK/AMPK and PGC1α as well as the downstream mitochondrial biogenesis related factors, such as nuclear respiratory factor 1 (NRF1) and mitochondrial transcription factor A (TFAM), but the AMPK inhibitor compound c (CC) could significantly reverse these effects of Pro.

DISCUSSION

Pro may exert neuroprotective effects on neonatal hypoxic-ischemic brain damage via activation of the AMPK/PGC1α pathway, suggesting that Pro may be a promising therapeutic candidate for HIE, and our study firstly demonstrate the neuro-protective roles of Pro in HIE models.

摘要

介绍

新生儿缺氧缺血性脑病(HIE)是由围产期窒息引起的,其发病率和死亡率都很高,但目前仍没有有效的治疗药物。线粒体生物发生和细胞凋亡在 HIE 的发病机制中起着关键作用。原小檗碱(Pro)是一种异喹啉生物碱,具有抗细胞凋亡和神经保护作用。然而,Pro 对新生儿缺氧缺血性脑损伤的保护作用尚不清楚。

方法

本研究通过建立 CoCl2诱导的 PC12 细胞缺氧缺糖(OGD)模型和新生大鼠缺氧缺血性脑损伤(HI)模型,探讨 Pro 的神经保护作用,并试图阐明其潜在机制。

结果

研究结果表明,Pro 可显著减少脑梗死体积,减轻脑水肿,抑制胶质细胞激活,改善线粒体生物发生,减轻神经元细胞丢失,减少细胞凋亡和活性氧(ROS)产生。此外,Pro 干预可上调 p-AMPK/AMPK 和 PGC1α 的水平以及下游与线粒体生物发生相关的因子,如核呼吸因子 1(NRF1)和线粒体转录因子 A(TFAM)的水平,但 AMPK 抑制剂 compound c(CC)可显著逆转 Pro 的这些作用。

讨论

Pro 可能通过激活 AMPK/PGC1α 通路对新生大鼠缺氧缺血性脑损伤发挥神经保护作用,提示 Pro 可能是治疗 HIE 的一种有前途的候选药物,本研究首次证明了 Pro 在 HIE 模型中的神经保护作用。

https://cdn.ncbi.nlm.nih.gov/pmc/blobs/14bb/11549892/2e9dce506900/DDDT-18-4975-g0001.jpg

文献AI研究员

20分钟写一篇综述,助力文献阅读效率提升50倍。

立即体验

用中文搜PubMed

大模型驱动的PubMed中文搜索引擎

马上搜索

文档翻译

学术文献翻译模型,支持多种主流文档格式。

立即体验