Suppr超能文献

NMGL2胞外多糖主要通过调节肠道紧密连接和NF-κB p65蛋白表达来改善小鼠DSS诱导的炎症性肠病。

NMGL2 exopolysaccharide ameliorates DSS-induced IBD in mice mainly by regulation of intestinal tight junction and NF-κB p65 protein expression.

作者信息

Zhou Zengjia, Zhang Min, Yao Mengke, Naseeb Jasra, Sarwar Abid, Yang Zhennai, Aziz Tariq, Alhomrani Majid, Alsanie Walaa F, Alamri Abdulhakeem S

机构信息

Key Laboratory of Geriatric Nutrition and Health of Ministry of Education, Beijing Engineering and Technology Research Center of Food Additives, Beijing Technology and Business University, Beijing, China.

Key Laboratory of Agro-Products Primary Processing, Academy of Agricultural Planning and Engineering, MARA, Beijing, China.

出版信息

Front Microbiol. 2024 Oct 28;15:1491727. doi: 10.3389/fmicb.2024.1491727. eCollection 2024.

Abstract

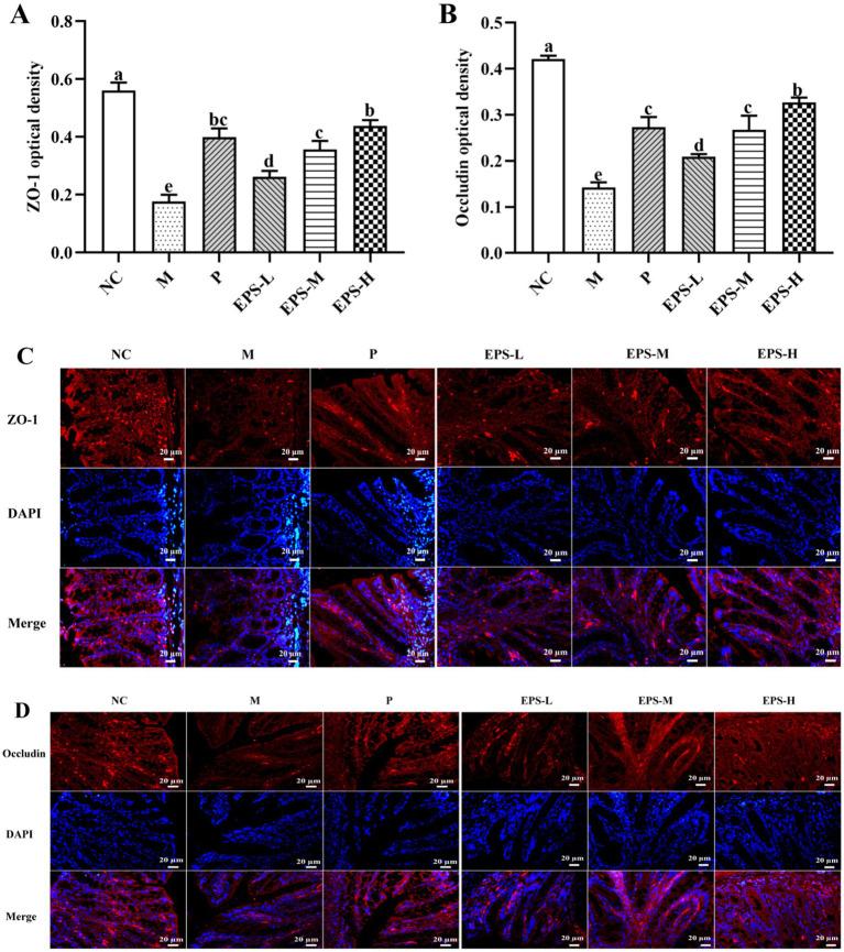
Treatment of inflammatory bowel disease (IBD), a common chronic intestinal disease, by exopolysaccharides (EPSs) produced by lactic acid bacteria has raised increasing concerns. Here, the EPS produced by NMGL2 was evaluated for its ameliorating effect on dextran sodium sulfate (DSS)-induced IBD in mice. Administration of the EPS was shown to decrease the body weight loss and the values of disease activity index (DAI) and alleviate the colon damage as evidenced by an improvement in colonic length shortening, a reduction in colonic coefficient, and a reduction in colonic mucosal architecture and inflammatory infiltration. Cytokine assay of the blood and colon tissue samples showed that the EPS could decrease the levels of pro-inflammatory TNF-α and IL-1β, and increase anti-inflammatory IL-10. Oxidative stress assay of the colon tissue showed that the nitric oxide (NO) and malondialdehyde (MDA) levels decreased significantly ( < 0.05), while superoxide dismutase (SOD) and glutathione (GSH) levels increased significantly ( < 0.05) after the EPS intervention. These results were further confirmed by the significantly ( < 0.05) down-regulated levels of NF-κB p65, p-IKKβ, and p-IκBα, and significantly ( < 0.05) enhanced expression of ZO-1 and occludin, as evaluated by Western-blot analysis of these proteins expressed in colonic tissue. The EPS produced by NMGL2 alleviated IBD by suppressing the NF-κB signaling pathway, suggesting its potential as a functional food agent in the prevention of IBD.

摘要

炎症性肠病(IBD)是一种常见的慢性肠道疾病,利用乳酸菌产生的胞外多糖(EPSs)对其进行治疗已引起越来越多的关注。在此,对NMGL2产生的EPS改善葡聚糖硫酸钠(DSS)诱导的小鼠IBD的效果进行了评估。结果显示,给予EPS可减轻体重减轻和疾病活动指数(DAI)值,并缓解结肠损伤,表现为结肠长度缩短改善、结肠系数降低、结肠黏膜结构和炎症浸润减少。对血液和结肠组织样本进行细胞因子检测表明,EPS可降低促炎细胞因子TNF-α和IL-1β的水平,并增加抗炎细胞因子IL-10。结肠组织氧化应激检测显示,EPS干预后,一氧化氮(NO)和丙二醛(MDA)水平显著降低(<0.05),而超氧化物歧化酶(SOD)和谷胱甘肽(GSH)水平显著升高(<0.05)。通过对结肠组织中这些蛋白的蛋白质印迹分析评估,NF-κB p65、p-IKKβ和p-IκBα水平显著下调(<0.05),而ZO-1和闭合蛋白的表达显著增强(<0.05),进一步证实了上述结果。NMGL2产生的EPS通过抑制NF-κB信号通路减轻IBD,表明其作为功能性食品预防IBD的潜力。

https://cdn.ncbi.nlm.nih.gov/pmc/blobs/3865/11550996/9c92e68898ec/fmicb-15-1491727-g001.jpg

文献AI研究员

20分钟写一篇综述,助力文献阅读效率提升50倍。

立即体验

用中文搜PubMed

大模型驱动的PubMed中文搜索引擎

马上搜索

文档翻译

学术文献翻译模型,支持多种主流文档格式。

立即体验