Suppr超能文献

一种用于预测和功能分类弓形虫长非编码 RNA 的生物信息学方法。

A bioinformatic approach for the prediction and functional classification of Toxoplasma gondii long non-coding RNAs.

机构信息

Instituto Tecnológico de Chascomús (CONICET-UNSAM), Chascomús, Provincia de Buenos Aires, Argentina.

Escuela de Bio y Nanotecnologías (UNSAM), San Martín, Argentina.

出版信息

Sci Rep. 2024 Nov 12;14(1):27687. doi: 10.1038/s41598-024-79204-6.

Abstract

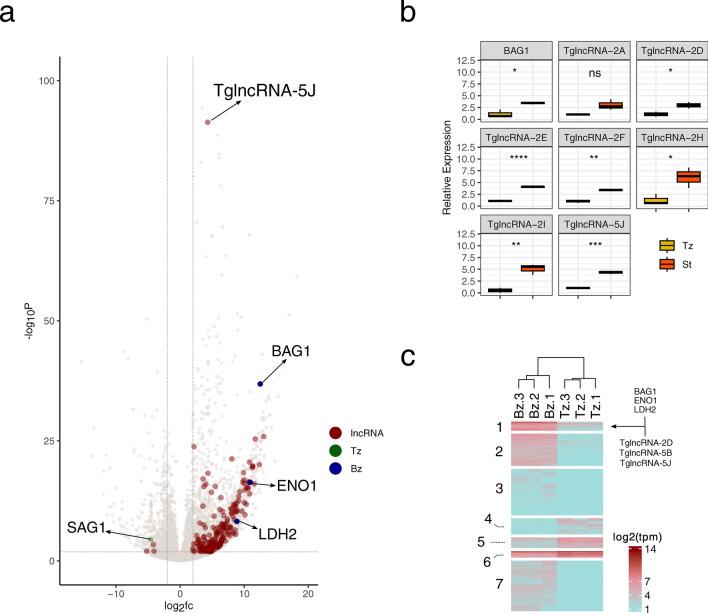
Long non-coding RNAs (lncRNAs) have emerged as significant players in diverse cellular processes, including cell differentiation. Advancements in computational methodologies have facilitated the prediction of lncRNA functions, enabling insights even in non-model organisms like pathogenic parasites, in roles such as parasite development, antigenic variation, and epigenetics. In this work, we focus on the apicomplexan Toxoplasma gondii differentiation process, where the infective stage, tachyzoite, can develop into the cysted stage, bradyzoite, under stress conditions. Using a publicly available transcriptome dataset, we predicted putative lncRNA sequences associated with this differentiation process. Notably, a substantial proportion of these putative lncRNAs exhibited stage-specific expression, particularly at the bradyzoite stage. Furthermore, co-expression patterns between coding transcripts and putative TglncRNAs suggest their involvement in shared processes, such as bradyzoite development. Putative TglncRNA loci analysis revealed their potential influence on the expression of nearby coding genes, including subtelomeric genes unique to the T. gondii genome. Finally we propose a k-mer analysis approach to predict putative functional relationships between characterized lncRNAs from model organisms like Homo sapiens and the putative T. gondii lncRNAs. Our perspective led to predict putative T. gondii lncRNA that potentially could act mediating DNA damage repair pathways, opening a new study field to validate this kind of adaptive mechanisms of T. gondii in response to stress conditions.

摘要

长非编码 RNA(lncRNA)已成为多种细胞过程中的重要参与者,包括细胞分化。计算方法的进步促进了 lncRNA 功能的预测,即使在像致病寄生虫这样的非模式生物中,也能洞察其在寄生虫发育、抗原变异和表观遗传学等方面的作用。在这项工作中,我们专注于顶复门寄生虫刚地弓形虫的分化过程,在应激条件下,感染性阶段速殖子可以发育成囊包阶段缓殖子。我们使用公开的转录组数据集预测了与这一分化过程相关的假定 lncRNA 序列。值得注意的是,这些假定 lncRNA 中有相当一部分表现出阶段特异性表达,特别是在缓殖子阶段。此外,编码转录本和假定 TglncRNA 之间的共表达模式表明它们参与了共同的过程,如缓殖子发育。假定 TglncRNA 基因座分析显示它们可能影响附近编码基因的表达,包括刚地弓形虫基因组特有的端粒基因。最后,我们提出了一种 k-mer 分析方法来预测来自模式生物如人类和假定的刚地弓形虫 lncRNA 的特征化 lncRNA 之间可能存在的功能关系。我们的观点预测了假定的刚地弓形虫 lncRNA,它们可能作为 DNA 损伤修复途径的中介,为验证刚地弓形虫在应激条件下的这种适应机制开辟了一个新的研究领域。

https://cdn.ncbi.nlm.nih.gov/pmc/blobs/d5b2/11557611/2e184230885e/41598_2024_79204_Fig1_HTML.jpg

文献AI研究员

20分钟写一篇综述,助力文献阅读效率提升50倍。

立即体验

用中文搜PubMed

大模型驱动的PubMed中文搜索引擎

马上搜索

文档翻译

学术文献翻译模型,支持多种主流文档格式。

立即体验