Suppr超能文献

牛蒡子通过 Let-7e 调节的 Toll 样受体(TLR)信号通路缓解抑郁障碍。

Fructus Arctii Mitigates Depressive Disorder via the Let-7e-Modulated Toll-Like Receptor (TLR) Signaling Pathway.

机构信息

Department of Anesthesiology, Affiliated Hospital of Nantong University, Nantong, Jiangsu, China.

Department of Pediatric Psychiatry, The Affiliated Xuzhou Eastern Hospital of Xuzhou Medical University/Xuzhou Eastern People's Hospital, Xuzhou, Jiangsu, China.

出版信息

Brain Behav. 2024 Nov;14(11):e70132. doi: 10.1002/brb3.70132.

Abstract

BACKGROUND

Depressive disorder is a common and serious public health challenge globally. Fructus arctii is a traditional medicinal plant ingredient with diverse pharmacological effects. This study aimed to investigate the therapeutic potential of Fructus arctii in alleviating depressive-like behaviors.

MATERIALS AND METHODS

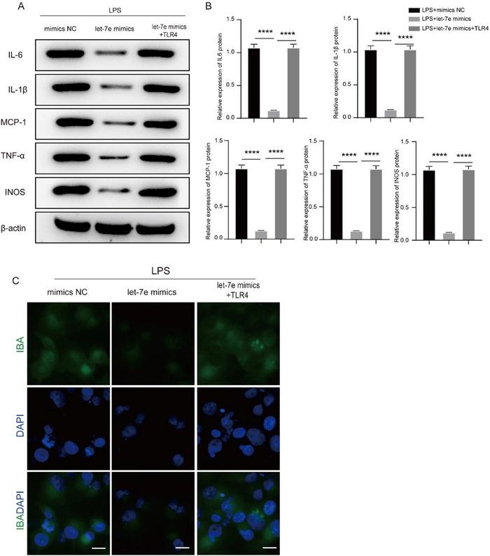
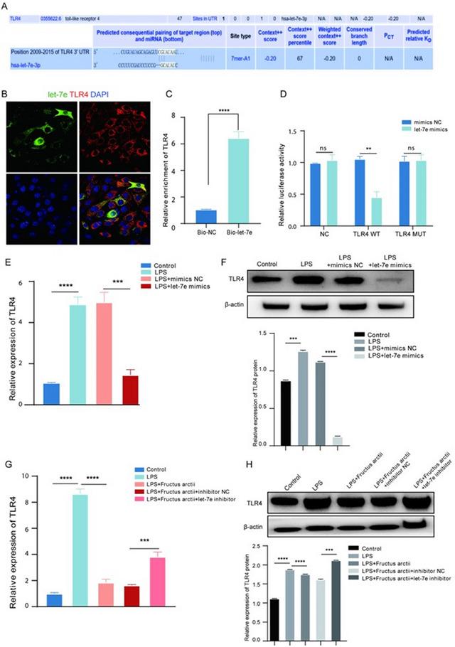
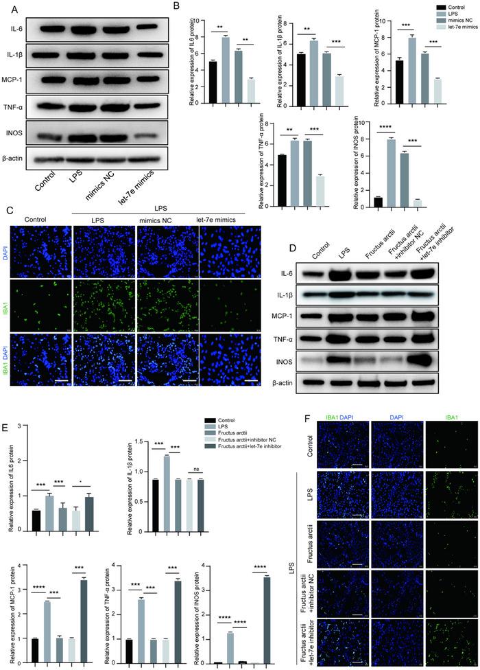
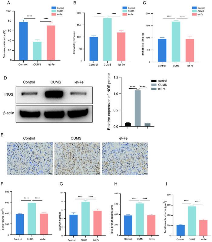
We established a chronic unpredictable mild stress (CUMS)-induced depression mouse model to assess the antidepressant effects of Fructus arctii. BV2 cells treated with lipopolysaccharide (LPS) were used to mimic neuronal damage. Behavioral tests, including the sucrose preference test, tail-suspension test, and forced swim test, were conducted to evaluate the impact of Fructus arctii on depressive-like behaviors. Let-7e expression was detected by RT-qPCR, and TLR4 signaling pathway activation was evaluated by western blot analysis, which also assessed the inflammatory response by measuring levels of IL-6, IL-1β, MCP-1, TNF-α, and iNOS. Immunohistological analysis was conducted to detect the expression of microglia markers. Luciferase reporter assays verified the interaction between let-7e and TLR4.

RESULTS

Fructus arctii administration effectively alleviated depressive-like behaviors induced by CUMS in mice, as evidenced by improved sucrose preference and reduced immobility time in behavioral tests. Mechanistically, Fructus arctii reversed the CUMS-induced downregulation of let-7e and upregulation of TLR4 and MyD88 protein levels in mice hippocampus tissues. In addition, Fructus arctii suppressed microglial activation and reduced the levels of inflammatory factors by upregulating let-7e. Let-7e was verified to bind to TLR4, thereby negatively regulating its expression. TLR4 overexpression reversed the suppressive effect of let-7e upregulation on inflammatory reactions and microglial activation. Furthermore, intracerebroventricular injection of let-7e agomiR alleviated depressive-like behavior and inhibited microglial activation in vivo.

CONCLUSION

In summary, Fructus arctii mitigates depression by regulating the let-7e/TLR4/MyD88 pathway, offering new insights into potential depression therapies.

摘要

背景

抑郁障碍是全球常见且严重的公共卫生挑战。牛蒡子是一种具有多种药理作用的传统药用植物成分。本研究旨在探讨牛蒡子缓解抑郁样行为的治疗潜力。

材料和方法

我们建立了慢性不可预测轻度应激(CUMS)诱导的抑郁小鼠模型,以评估牛蒡子的抗抑郁作用。用脂多糖(LPS)处理 BV2 细胞模拟神经元损伤。通过蔗糖偏好试验、悬尾试验和强迫游泳试验评估牛蒡子对抑郁样行为的影响。用 RT-qPCR 检测 Let-7e 的表达,用 Western blot 分析评估 TLR4 信号通路的激活,并通过测量 IL-6、IL-1β、MCP-1、TNF-α 和 iNOS 的水平评估炎症反应。进行免疫组织化学分析以检测小胶质细胞标志物的表达。荧光素酶报告实验验证了 let-7e 与 TLR4 之间的相互作用。

结果

牛蒡子给药可有效缓解 CUMS 诱导的小鼠抑郁样行为,表现在行为试验中蔗糖偏好增加和不动时间减少。机制上,牛蒡子逆转了 CUMS 诱导的小鼠海马组织中 Let-7e 下调和 TLR4、MyD88 蛋白水平上调。此外,牛蒡子通过上调 Let-7e 抑制小胶质细胞激活并降低炎症因子水平。验证了 Let-7e 与 TLR4 结合,从而负调控其表达。TLR4 过表达逆转了 Let-7e 上调对炎症反应和小胶质细胞激活的抑制作用。此外,脑室内注射 Let-7e agomiR 可缓解体内抑郁样行为并抑制小胶质细胞激活。

结论

总之,牛蒡子通过调节 Let-7e/TLR4/MyD88 通路缓解抑郁,为潜在的抑郁症治疗提供了新的思路。

https://cdn.ncbi.nlm.nih.gov/pmc/blobs/b0e1/11560858/2462788aea92/BRB3-14-e70132-g004.jpg

文献AI研究员

20分钟写一篇综述,助力文献阅读效率提升50倍。

立即体验

用中文搜PubMed

大模型驱动的PubMed中文搜索引擎

马上搜索

文档翻译

学术文献翻译模型,支持多种主流文档格式。

立即体验