Suppr超能文献

脓毒症中与m5C相关的基因诊断生物标志物的鉴定:一项机器学习研究

Identification of m5C-Related gene diagnostic biomarkers for sepsis: a machine learning study.

作者信息

Lin Siming, Cai Kexin, Feng Shaodan, Lin Zhihong

机构信息

Department of Emergency Medicine, The First Affiliated Hospital of Fujian Medical University, Fuzhou, China.

Department of Emergency Medicine, National Regional Medical Center, Binhai Campus of the First Affiliated Hospital, Fujian Medical University, Fuzhou, China.

出版信息

Front Genet. 2024 Oct 30;15:1444003. doi: 10.3389/fgene.2024.1444003. eCollection 2024.

Abstract

BACKGROUND

Sepsis is a serious condition that occurs when the body's response to infection becomes uncontrolled, resulting in a high risk of death. Despite improvements in healthcare, identifying sepsis early is difficult because of its diverse nature and the absence of distinct biomarkers. Recent studies suggest that 5-methylcytosine (m5C)-related genes play a significant role in immune responses, yet their diagnostic potential in sepsis remains unexplored.

METHODS

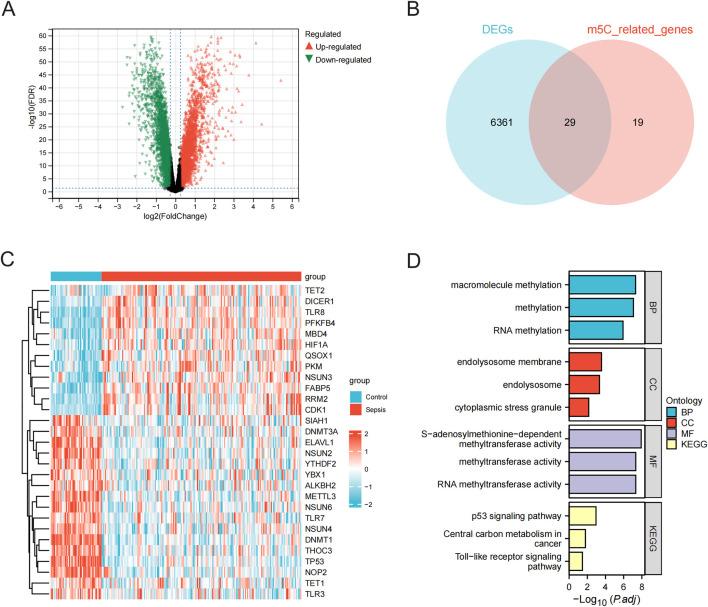
This research combined and examined four sepsis-related datasets (GSE95233, GSE57065, GSE100159, and GSE65682) sourced from the Gene Expression Omnibus (GEO)database to discover m5C-related genes with differential expression. Various machine learning methods, such as decision tree, random forest, and XGBoost, were utilized in identifying crucial hub genes. Receiver Operating Characteristic (ROC) curve analysis was used to assess the diagnostic accuracy of these genetic markers. Additionally, single-gene enrichment and immune infiltration analyses were conducted to investigate the underlying mechanisms involving these hub genes in sepsis.

RESULTS

Three hub genes, DNA Methyltransferase 1 (), tumor protein P53 (), and toll-like receptor 8 (), were identified and validated for their diagnostic efficacy, showing area under the curve (AUC) values above 0.7 in both test and validation sets. Enrichment analyses revealed that these genes are involved in key pathways such as p53 signaling and Toll-like receptor signaling. Immune infiltration analysis indicated significant correlations between hub genes and various immune cell types, suggesting their roles in modulating immune responses during sepsis.

CONCLUSION

The study highlights the diagnostic potential of m5C-related genes in sepsis and their involvement in immune regulation. These findings offer new insights into sepsis pathogenesis and suggest that , , and could serve as valuable biomarkers for early diagnosis. Further studies should prioritize validating these biomarkers in clinical settings and investigating their potential for therapy.

摘要

背景

脓毒症是一种严重的病症,当身体对感染的反应失去控制时就会发生,导致死亡风险很高。尽管医疗保健有所改善,但由于脓毒症的性质多样且缺乏明确的生物标志物,早期识别脓毒症仍然很困难。最近的研究表明,5-甲基胞嘧啶(m5C)相关基因在免疫反应中发挥着重要作用,但其在脓毒症中的诊断潜力仍未得到探索。

方法

本研究合并并检查了来自基因表达综合数据库(GEO)的四个脓毒症相关数据集(GSE95233、GSE57065、GSE100159和GSE65682),以发现差异表达的m5C相关基因。使用了各种机器学习方法,如决策树、随机森林和XGBoost,来识别关键的枢纽基因。采用受试者工作特征(ROC)曲线分析来评估这些基因标志物的诊断准确性。此外,还进行了单基因富集和免疫浸润分析,以研究这些枢纽基因在脓毒症中的潜在机制。

结果

确定了三个枢纽基因,即DNA甲基转移酶1()、肿瘤蛋白P53()和Toll样受体8(),并验证了它们的诊断效力,在测试集和验证集中曲线下面积(AUC)值均高于0.7。富集分析表明,这些基因参与了p53信号通路和Toll样受体信号通路等关键途径。免疫浸润分析表明枢纽基因与各种免疫细胞类型之间存在显著相关性,表明它们在脓毒症期间调节免疫反应中的作用。

结论

该研究突出了m5C相关基因在脓毒症中的诊断潜力及其在免疫调节中的作用。这些发现为脓毒症发病机制提供了新的见解,并表明 、 和 可作为早期诊断的有价值生物标志物。进一步的研究应优先在临床环境中验证这些生物标志物,并研究它们的治疗潜力。

https://cdn.ncbi.nlm.nih.gov/pmc/blobs/b2e2/11558340/edfeb0d932af/fgene-15-1444003-g001.jpg

文献AI研究员

20分钟写一篇综述,助力文献阅读效率提升50倍。

立即体验

用中文搜PubMed

大模型驱动的PubMed中文搜索引擎

马上搜索

文档翻译

学术文献翻译模型,支持多种主流文档格式。

立即体验