Suppr超能文献

用于伤口愈合的外泌体的制造:培养基的比较分析。

Manufacturing exosomes for wound healing: Comparative analysis of culture media.

机构信息

Vinmec Hi-Tech Center, Vinmec Healthcare System, Hanoi, Vietnam.

University of Science and Technology of Hanoi, Vietnam Academy of Science and Technology, Hanoi, Vietnam.

出版信息

PLoS One. 2024 Nov 14;19(11):e0313697. doi: 10.1371/journal.pone.0313697. eCollection 2024.

Abstract

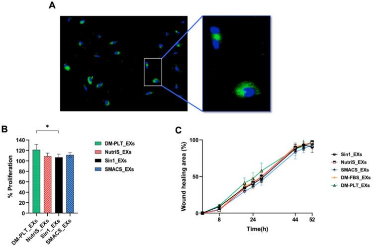
Mesenchymal stem cell (MSC)-derived exosomes (EXs) have emerged as promising therapeutic agents for wound healing. However, the optimal conditions for manufacturing MSC-derived EXs that maximize their wound-healing potential have yet to be established. Hence, we compared the efficacy of five different MSC culture media, including three different serum-free, a platelet-supplemented, and a fetal bovine serum-supplemented media, in exosome manufacturing for wound healing applications. Although umbilical cord-derived MSCs (UCMSCs) cultured in these media exhibited similar proliferation, morphology, MSC surface marker expression, and stemness, EXs derived from UCMSCs cultured in different culture media displayed varying levels of growth factors and cytokines. Notably, EXs derived from platelet-supplemented media (DM-PLT_EXs) exhibited significantly higher concentrations of keratinocyte growth factor (KGF), vascular endothelial growth factor (VEGF-A), platelet-derived growth factor (PDGF-BB), interleukin 6 (IL-6), interleukin 7 (IL-7), and interleukin 8 (IL-8) than EXs from other media. These differences correlated with the superior capability of DM-PLT_EXs to promote human skin fibroblast proliferation and stimulate angiogenesis of human umbilical vein endothelial cells, making them a more suitable choice for wound healing applications. Our findings emphasize the significance of the culture medium selection in tailoring the therapeutic potential of UCMSC-derived EXs for wound healing.

摘要

间充质干细胞(MSC)衍生的外泌体(EX)已成为治疗伤口愈合的有前途的治疗剂。然而,制造 MSC 衍生的 EX 的最佳条件,以最大限度地发挥其伤口愈合潜力,尚未建立。因此,我们比较了五种不同的 MSC 培养条件下生产外泌体的效果,包括三种不同的无血清、血小板补充和胎牛血清补充的培养基,用于伤口愈合应用。尽管在这些培养基中培养的脐带间充质干细胞(UCMSCs)表现出相似的增殖、形态、MSC 表面标志物表达和干性,但在不同培养基中培养的 UCMSCs 衍生的 EX 表现出不同水平的生长因子和细胞因子。值得注意的是,血小板补充培养基(DM-PLT_EXs)衍生的 EX 表现出明显更高浓度的角质细胞生长因子(KGF)、血管内皮生长因子(VEGF-A)、血小板衍生生长因子(PDGF-BB)、白细胞介素 6(IL-6)、白细胞介素 7(IL-7)和白细胞介素 8(IL-8)比其他培养基中的 EX。这些差异与 DM-PLT_EXs 促进人皮肤成纤维细胞增殖和刺激人脐静脉内皮细胞血管生成的能力更强有关,使它们更适合用于伤口愈合应用。我们的研究结果强调了在调整 UCMSC 衍生的 EX 治疗伤口愈合的潜力时,选择培养基的重要性。

https://cdn.ncbi.nlm.nih.gov/pmc/blobs/2b7a/11563385/ba8ff74a7136/pone.0313697.g001.jpg

文献AI研究员

20分钟写一篇综述,助力文献阅读效率提升50倍。

立即体验

用中文搜PubMed

大模型驱动的PubMed中文搜索引擎

马上搜索

文档翻译

学术文献翻译模型,支持多种主流文档格式。

立即体验